全部产品
全部产品
一司一品
合同研发生产
找培训/找讲师
拼单供采
需求大厅
招商新品
技术转让
投资对接
会议报名
搜索
发布需求
请登录
注册
全部分类
首页
一司一品
合同研发生产
找培训/找讲师
拼单供采
需求大厅
招商新品
技术转让
投资对接
会议报名
发布需求
图片剪裁
提示
签到
发布成功
首页
科研用试剂盒
核酸提取纯化试剂盒
其它核酸提取纯化试剂盒
详情
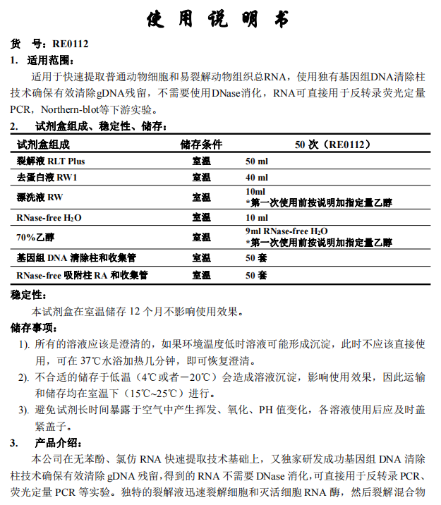
组织/细胞RNA 快速提取试剂盒
货号
RE0112
品牌
Bolaz Biotechnology
发货地
江苏省南京市
交期
现货
规格
50rxn
参考价格
850
元
更新时间
2022-12-14 17:40:03
南京博雷兹生物科技有限公司
一键申请试用
咨询
加入意向单
联系方式
为你推荐
全能核酸酶(Benzonase)
NotI-HF
BOLAZ® Universal One-Step Cloning kit
相关推荐
CSSliMqlmpfgSlldyv
棕榈酰三肽-1/棕榈酰寡肽
寡肽-20
SARS - CoV - 2 Spike RBD (receptor binding domain), 319 - 335
His-Ser-Leu-Gly-Lys-Trp-Leu-Gly-His-Pro-Asp-Lys-Phe
Biotin-GEAIYAAPF
KRIVQRIKDFLR-amide
乙酰二肽-1 鲸蜡酯/乙酰二肽十六烷醇酯
人 寡肽-20/六肽-12
咨询
发布需求
意向单
反馈
18100688020
扫码关注订阅号
返回顶部
发布需求
图片剪裁
提示
加入意向单
联系电话
一键申请试用