Nat. Commun|基于2万余个肿瘤体细胞突变谱,揭示年龄对肿瘤突变数量及进化时间的影响
导语
在不同年龄人群中,癌症的发病率、死亡率、预后效果和存活率都存在较大的差异。被广泛认同的是,衰老和癌症显著相关,大多数肿瘤的发病率都随年龄增加而增加,年龄较大通常也与较高的死亡率和较低的存活率相关。老龄化与癌症负担增加之间的联系十分紧密,以至于癌症通常被描述为一种衰老疾病。
然而,衰老与癌症之间的关系同样存在许多细微的差别。此前的一些分子研究已经描述了早发与晚发癌症突变图谱中一些显著差异,表明在不同年龄驱动癌症发生时,其潜在的致癌过程存在不同。由于这些研究集中于单一肿瘤类型,研究对象只包含相对较小的队列,或者只评估了全基因组的一部分,使得与年龄相关的癌症突变在很大程度上是未知的。
近日,来自加州大学洛杉矶分校的Paul C. Boutros教授团队在Nature Communications上发表了题为“Age influences on the molecular presentation of tumours”的文章。该研究通过分析来自TCGA、AACR GENIE和PCAWG三个项目中的数据,揭示了年龄对肿瘤中的突变数量(每年每兆碱基0.077个突变)及其进化时间的影响,绘制了具有临床意义的与年龄相关癌症体细胞突变图谱。
文章发表在Nature Communications
为了解癌症发展与患者年龄之间关系的分子基础,研究团队将来自癌症基因组图谱计划数据库(TCGA)中的10,218个肿瘤、来自ICGC/TCGA全基因组泛癌分析项目(PCAWG)的2,562个肿瘤以及来自AACR国际基因组和临床数据共享项目(GENIE)的7,259个肿瘤的数据进行了分析,共计20,033个肿瘤,包含35种肿瘤类型。研究团队还对这三个项目中与年龄相关的分子差异进行了泛癌全基因组研究,检测了几乎所有肿瘤类型中的突变密度、亚克隆结构、突变时间、突变特征和驱动突变来量化年龄关联,发现即使在排除了性别、血统等潜在混杂因素后,这些关联仍然存在。特别地,研究人员确定了在特定年龄背景下具有预后意义的基因组改变,表明了与年龄相关的生物标志物的临床效用。
主要结果
年龄影响肿瘤中的突变数量及其进化时间
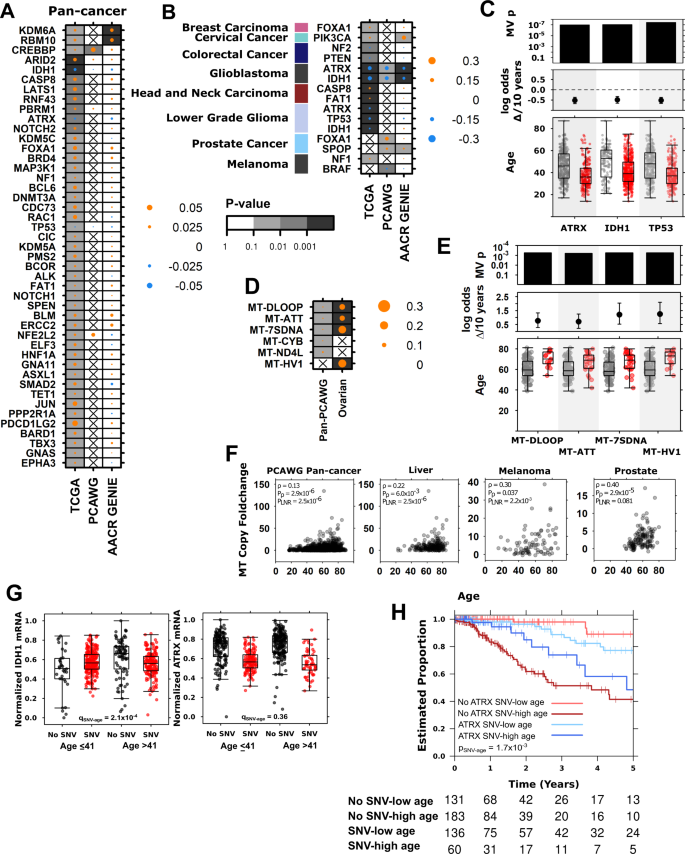
研究团队研究了与年龄关联的两种突变累积量:单核苷酸变异(SNV)密度和基因组不稳定性,它们与某些肿瘤类型的不良预后有关,都具有临床相关性。
通过数据分析,研究团队确定了年龄与肿瘤环境中SNV积累之间存在显着关联(图 1),并在11种TCGA、14种PCAWG和6种AACR GENIE肿瘤类型中发现了正相关(图 1)。在TCGA和PCAWG数据中,年龄和SNV密度之间存在泛癌正相关(图 1),研究团队使用TCGA和PCAWG数据,估算出SNV密度以每年每兆碱基对0.077个突变的速度增加。
基因组不稳定性是一种检测拷贝数畸变(CNA)负担的方法,类似于CNAs(PGA)改变的基因组百分比。在泛癌分析中,研究团队发现PCAWG中的PGA随年龄的增加而增加。更有趣的是,研究人员在TCGA肺腺癌中检测到负年龄-PGA关联(图1D)。为了解年轻肺癌患者基因组不稳定性更高的原因,研究人员调查了患者抽烟的情况。结果显示,被诊断为肺癌的吸烟者的年龄要比不吸烟者和戒烟者更小(图1F)。这表明烟草的使用对年轻患者肿瘤的影响更大,但DNA损伤修复特征在老年患者中的活性更高。
图1.突变密度和时间与诊断时的年龄有关。来源:Nature Communications
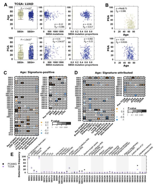
与年龄相关的突变特征
接下来,研究团队利用COSMIC突变特征,从基因组测序中解卷积独特的突变模式。PCAWG项目将COSMIC数据库中的signatures v3更新为一组49个单碱基替换(SBS)、11个双碱基替换(DBS)和17个小片段缺失或插入( insertion-deletion,InDel) 的signatures 62(图 2)。每个突变特征都代表了一个特定的致癌过程,例如单碱基特征4(SBS4)代表烟草暴露。利用突变特征,可以检测肿瘤内致癌过程的影响,量化该过程的突变数量,还能与肿瘤内其他活跃突变过程的活性相比,评估其相对活性。
着眼于烟草暴露特征SBS4,研究团队将TCGA肺腺癌肿瘤分为SBS4阳性(SBS4+)和阴性(SBS4-)组进行研究。结果显示,SBS4+肿瘤在年轻患者中的检出率更高且具有较高的PGA(图2A),说明SBS4的突变数量与年龄呈负相关,与PGA呈正相关(图 2A)。上述研究结果表明,烟草相关突变的负担更多发生在年轻患者的肺肿瘤中,并且与基因组不稳定性增加有关。
图2. 与年龄相关的突变特征。来源:Nature Communications
ATRX突变是年龄依赖的预后生物标志物
最后,研究团队评估了SNV对TCGA中mRNA的丰度和存活率的影响。结果显示,年龄相关的SNV与低级别胶质瘤中ATRX和IDH1的mRNA丰度之间存在显着关联。
进一步,研究团队将TCGA中的低级别胶质瘤患者依据肿瘤类型分为星形细胞瘤、少突胶质细胞瘤和少突星形细胞瘤3组,并在每组中重复SNV、mRNA和生存分析。研究团队发现,ATRX SNV突变更频繁地发生在年轻个体的肿瘤中;星形细胞瘤中存在显着的年龄-ATRX相互作用,ATRX SNV与老年患者的生存率提高有关,但在年轻患者中生存率较差。以上结果表明,ATRX是一种与年龄相关的低级别胶质瘤预后的生物标志物。
图3. SNV与TCGA中mRNA的丰度、存活率及与年龄的关联。来源:Nature Communications
总结
由于年龄、血统和性别等不同的癌症宿主特征而塑造了多样的体细胞癌环境,因此不能认为已发现的基因组学是完整的。该研究中,研究团队在TCGA,PCAWG和AACR GENIE中发现了许多与年龄相关的分子差异,其中一些分子差异甚至与转录和临床变化相关,但其功能和机制需要更详细的研究来确定;肿瘤宿主的特征会影响肿瘤分子谱的各个方面,其中一些甚至会导致年龄特异性转录组学和临床影响。该研究结果对基础和转化癌症研究都具有广泛的影响。
参考文献:
Li, C.H., Haider, S. & Boutros, P.C. Age influences on the molecular presentation of tumours. Nat Commun 13, 208 (2022). https://doi.org/10.1038/s41467-021-27889-y

咨询
我们尊重知识产权,如您认为本平台所载文章、图片、视频等内容侵犯您的合法权益,请您及时联系我们,我们将依据相关法律法规、平台规则予以处理。
关键字
- 105
- 点赞
- 复制链接
- 举报
