Science | 基于131个冷冻人类大脑的深度全基因组分析,揭示与衰老相关的体细胞高突变性
在整个人类发育和衰老过程中,人体内各种正常组织中的细胞都在不可避免地积累突变,突变主要分为遗传性和非遗传性(体细胞突变)两种。与遗传突变相比,体细胞突变更加普遍,其发生在增殖和有丝分裂后的细胞中,突变事件可以从合子的第一次分裂开始。目前的研究报道中,人群中体细胞突变的频率以及其是否是神经或精神疾病发病诱因仍未可知。
近日,美国梅奥医学中心、耶鲁大学等单位的研究团队在国际顶尖期刊Science发表了题为“Analysis of somatic mutations in 131 human brains reveals aging-associated hypermutability”的文章。研究团队分析了131个冷冻人类大脑的体细胞突变,包括44例正常人大脑以及19例抽动秽语综合征患者(Tourette syndrome, TS)、9例精神分裂症患者(Schizophrenia, SCZ)、59例自闭症谱系障碍患者(Autism Spectrum Disorder, ASD)大脑。
结果显示,高突变性与年龄及癌症相关基因的破坏性突变有关,约5%的正常和病变大脑中出现了可能在发育过程中产生的体细胞复制现象。此外,自闭症患者的大脑也与体细胞突变有关,这类突变在发育中大脑的增强子样区域产生了假定的转录因子结合基序,而这种基因调控与自闭症之间存在潜在联系。综上,该研究揭示了大脑中体细胞突变的复杂病因学及其与表型的可能关系。
文章发表在Science
主要研究内容
跨队列人类大脑突变特征的解析
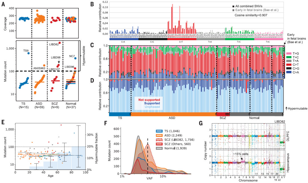
研究团队从人死后冷冻大脑样本(皮层、纹状体或海马体)中提取DNA,并对其进行深度全基因组测序分析(WGS)。结果显示,在所有队列中,每个大脑有20到60个体细胞单核苷酸突变,但约6%的大脑含有数百个体细胞突变。此外,在每个队列中,至少有一个大脑具有异常高的体细胞突变数,研究团队称之为“超突变大脑”,这些大脑中的突变与其他大脑的碱基替代谱相同。在对两个超突变大脑进行突变验证,并对其中至少87.5%的突变通过单细胞测序得到验证后,研究团队发现超突变大脑能够代表真正的体细胞突变。
排除超突变大脑后,研究团队发现患病大脑和正常大脑之间的体细胞突变负担、体细胞突变的等位基因频率或体细胞突变谱并没有显著差异。非超突变大脑中的突变负荷与年龄无关,这与早期发育起源的体细胞突变一致;超突变大脑的比例随着年龄的增长上升,60岁以上大脑占16%,但在40岁以下的大脑中只占2%,这表明大脑在发育和衰老过程中都存在突变。
突变负荷最高的一个超突变SCZ大脑的海马体中具有基因组非整倍体,包括7号染色体重复和10号染色体的缺失,这是胶质母细胞瘤的标志。考虑到大脑的临床特征没有提供任何疾病相关的证据,该大脑中存在的非整倍体与驱动基因突变比癌症诊断早几年、甚至几十年的观点是一致的。上述结果表明,大脑的高突变性可能反映了早期胶质母细胞瘤特征。
图1. 不同组别大脑的突变图谱。来源:Science
超高突变特征的起源
由于患者、对照组以及每一队列样本中都发现了超突变大脑,研究团队认为大脑中的超突变性负荷可能不与疾病状态相关,也不太可能源于样本处理的步骤或实验室特定条件。假设这种高突变是由个体特异性生物学原因引起的,而携带一个或多个突变的细胞系可能经历了克隆扩张,这使得谱系特异性突变上升到可检测的频率。
接下来,研究团队通过单个细胞核的测序验证了谱系扩张这一假设。结果显示,验证实验中50%的细胞核都包含了在皮质和纹状体中发现的几乎所有突变,这些突变属于同一细胞系。综上所述,无论是在发育过程中还是在以后的生活中,有一些大脑的高度突变是由谱系扩张引起的。
图2. 大脑体细胞突变分布不均一性。来源:Science
体细胞突变与基因组功能的相关性
研究团队研究了可能导致神经精神疾病的体细胞突变(16 种突变),并在ASD、SCZ大脑中发现了6个先前在与神经精神疾病相关的基因中假定的有害突变。在ASD大脑中,最受影响的突变发生MEIS基因与DNA的结合位点。MEIS是发育中重要的转录激活因子,可以促进染色质分解,这为ASD的病因提供了新的假设。
研究团队还分析了在非超变大脑中发现的突变对胎儿人脑和发育中人脑类器官模型中活性增强子样元件可能产生的功能影响。对于每组增强子样元件而言,与对照组相比,ASD队列的体细胞突变产生较多的潜在转录因子结合基序,包括髓系异位病毒整合位点1(MEIS1)、MEIS2和MEIS3转录因子等16个潜在结合基序。
图3. 解析体细胞突变与基因组功能的相关性。来源:Science
体细胞结构突变
最后,研究团队使用CNVpytor在约7%的大脑中检测到体细胞结构突变。其中大部分突变是重复的,大多是早期发育起源的串联重复,并且在断点处具有序列微同源性,与从头拷贝数变异体类似。ASD队列是唯一检测到体细胞缺失的队列,这表明ASD表型可能与体细胞缺失有关。
图4. 体细胞结构突变的检测和验证。来源:Science
结 语
综上所述,该研究揭示了大脑中体细胞突变的复杂病因学及其与表型的可能关系。虽然大多数被研究的大脑只有几十个可能是增殖细胞发育起源的突变,但约6%的大脑可被归类为超突变。高突变性与疾病无关,但确实会随着年龄的增长而增加。目前,高突变的确切原因尚未确定,在一些大脑中,其源于细胞谱系的扩张。此外,考虑到高突变与年龄的关系及其在一个大脑区域的频繁定位,这可能与成人大脑中局部克隆胶质瘤发生有关,因为胶质细胞比例也会随年龄增加。
参考文献
1. Bae et al., Analysis of somatic mutations in 131 human brains reveals aging-associated hypermutabilityScience 377, 511–517 (2022).
2. Abascal, Federico, et al. Somatic mutation landscapes at single-molecule resolution. Nature 593.7859 (2021): 405-410.
3. Sherman, Maxwell A., et al. Large mosaic copy number variations confer autism risk. Nature neuroscience 24.2 (2021): 197-203.

咨询
我们尊重知识产权,如您认为本平台所载文章、图片、视频等内容侵犯您的合法权益,请您及时联系我们,我们将依据相关法律法规、平台规则予以处理。
关键字
- 141
- 点赞
- 复制链接
- 举报
