Nat Commun发布迄今最大规模、最全面的亚洲人群实体瘤体细胞突变图谱
癌症是全球公共卫生的一大挑战,我国在过去的几十年间,癌症发病率和死亡率均呈明显上升趋势。近年来,基于日益准确和高分辨率的癌症分子分层,精准医学的发展使得肿瘤的个性化诊断、预后和治疗日趋完善。
新一代测序技术(NGS)具有高通量的优势,可以识别几乎所有类型的基因组变异,包括单核苷酸变体(SNV)、片段插入/删除(Indel)、拷贝数变异(CNV)和基因融合等。考虑到NGS技术的复杂性和临床实践的高要求,测序数据的严格质控就显得尤为重要。近些年的研究结果和实验验证也表明,NGS技术为大规模基因组研究提供了可能,可真实地反映癌症患者的基因组特征。
此外,研究发现患者的种族也可能是影响癌症诊断的一个重要因素,并且癌症患者的治疗在各民族人口之间也不尽相同。目前,许多针对西方人群的大规模NGS泛癌研究已经完成,但关于亚洲人群的大规模研究仍是空白。
近日,中山大学孙逸仙纪念医院联合青岛大学附属医院、至本医疗等30多个研究团队在Nature Communications在线发表了题为“Landscape of somatic alterations in large-scale solid tumors from an Asian population”的文章。研究人员利用一万多名实体肿瘤患者的组织和血液样本,使用已验证过的临床NGS panel对体细胞突变的基因、肿瘤突变负荷(TMB)的分布、基因融合模式以及中国和美国患者群体之间的各种体细胞突变谱进行了全面比较,为指导亚洲肿瘤患者的精准治疗具有重要意义。
文章发表在Nature Communications
主要研究内容
研究团队收集了中国11553例癌症患者的肿瘤样本,包括25种主要肿瘤类型和100多种肿瘤亚型,并匹配外周血液样本。经过严格的质控,共有10194个(88%) 肿瘤样本用于后续的分析,此外,为了减少统计偏倚,少于50例的癌症类型被排除在外。肿瘤类型主要包括非小细胞肺癌(NSCLC,20%),结肠癌(CRC,12%),肝细胞癌(LIHC,11%),胃癌(GC,8%),食管癌(ESCA,6%)软组织肉瘤(STS; 6%)、肝内胆管癌(ICC; 5%)、胰腺癌(PAC; 5%)、肝外胆管癌(ECC; 3%)和乳腺癌(BRCA,3%)等,这些主要肿瘤类型代表了在中国临床实践中的肿瘤现状。
该研究共检测到80703个SNV和InDel,17779个基因扩增,1688个基因纯合缺失以及3111个基因融合/重排。其中,最常见的变异基因是TP53(58%)、KRAS(18%)、TERT(14%)、EGFR(13%)、APC(13%)、CDKN2A(12%) 和 PIK3CA(11%)。此外,研究人员还探索了实体瘤中基因融合的特征,鉴定了513个融合事件,包括31个驱动基因。
图1. 中国实体肿瘤患者的基因突变概况,来源:Nature Communications
临床特征及相关基因突变
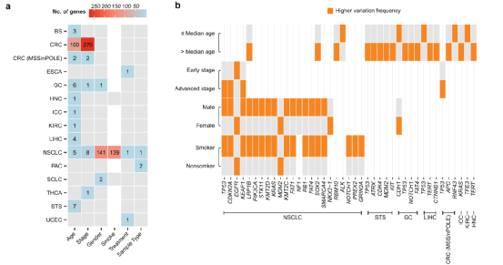
为了进一步揭示与中国癌症患者临床特征相关的体细胞突变,研究团队对肿瘤类型分布的基因组图谱和6个临床特征进行了整合分析,包括年龄、性别、肿瘤分期、吸烟史、治疗和样本类型。研究发现,年轻女性胃癌患者有更多的CDH1突变;相比之下,老年胃癌患者往往有更多的TP53、NOTCH1和FAT4突变。此外,年轻的LIHC和骨肉瘤患者分别携带TP53、TFE3和VEGFA突变,而年龄较大的LIHC患者分别携带CTNNB1、TERT、TP53突变。
图2. 基因突变与临床特征的关联分析,来源:Nature Communications
为了评估全球背景下中国患者癌症基因组的特征,研究人员将该研究发现的基因组改变与世界上最大的癌症基因组研究——纪念斯隆凯特琳癌症中心(MSK) 的IMPACT研究进行了比较,该研究包括10366例,其中大部分是晚期癌症患者标本。为了匹配肿瘤类型,研究团队选择了中国人群中15种可比较的晚期肿瘤类型(advanced OrigiMed, aOM)。
分析显示,aOM队列和MSK队列中有12个肿瘤类型基因对的基因变异频率存在显著差异,表明aOM队列中最常见的基因突变的频率和肿瘤类型分布在MSK队列中高度一致,如CRC:APC(71.9 vs 72.7%)。两组间的显著差异主要存在于肺腺癌和肝胆肿瘤。此外,aOM队列和MSK队列之间的部分基因融合和CNV也显示出差异。
为进一步分析aOM和MSK研究在晚期癌症中的异同,研究人员将aOM数据与癌症基因组图谱研究(The Cancer Genome Atlas, TCGA)中晚期病例的基因组数据进行了比较。在9种可比较的肿瘤类型和266个基因中,共识别出6种肿瘤类型在aOM队列和TCGA队列之间存在显著差异的基因对。以上多重比较在最大程度上揭示了这些队列中基因组改变的相似性和特异性。
图3. 不同队列基因组改变的相似性和特异性分析,来源:Nature Communications
具有临床可行性的基因突变
研究人员使用OncoKB知识库系统评估了中国实体肿瘤患者中发现的可操作变异,以了解该研究发现的体细胞突变的潜在临床影响。通过将肿瘤患者中存在的变异分为不同水平的预测性生物标志物,发现OncoKB可操作性的比例为64%。
为分析aOM队列中剩余的无OncoKB 1-4级变异的患者是否具有可操作的生物标志物,研究团队分析了PD-L1的表达,发现这些患者中至少有4%表现出PD-L1阳性,表明这些患者即使不符合OncoKB 1-4级标准,也可以使用免疫检查点抑制剂进行治疗。此外,与其他癌症类型相比,NSCLC、BRCA中OncoKB 1级比值较高,其中NSCLC中主要表现为EGFR突变,包括EGFR L858R(20%)、19外显子缺失(19%)和G719(3%)突变。其他还包括NSCLC中ALK(7%)融合,PIK3CA突变(31%),CRC中MSI-H扩增(8%)等。
图4. 体细胞突变的潜在临床作用,来源:Nature Communications
结 语
该研究报道了10000余例中国实体瘤患者的体细胞突变情况,绘制了迄今为止亚洲人群中规模最大、最全面的实体瘤基因突变分析图谱,为癌症医学提供了高度可靠的数据集和资源。更重要的是,该研究在人群水平的比较分析全面揭示了中国和其他种群实体瘤患者体细胞突变和临床可操作变异之间的异同,对分子靶向治疗临床试验的选择具有重要意义。
参考文献:
Wu, L., Yao, H., Chen, H. et al. Landscape of somatic alterations in large-scale solid tumors from an Asian population. Nat Commun 13, 4264 (2022). https://doi.org/10.1038/s41467-022-31780-9
https://www.nature.com/articles/s41467-022-31780-9#Sec2

咨询
我们尊重知识产权,如您认为本平台所载文章、图片、视频等内容侵犯您的合法权益,请您及时联系我们,我们将依据相关法律法规、平台规则予以处理。
关键字
- 104
- 点赞
- 复制链接
- 举报
