Nature | 基于深度全基因组测序绘制前列腺癌ctDNA图谱,全面评估基因组突变信息
血浆循环肿瘤DNA(ctDNA)已成为临床癌症肿瘤分型和纵向疾病监测的重要生物标志物。在肿瘤学中,血液ctDNA的定量和表征可以为早期癌症诊断、选择治疗和监测复发提供信息。但是利用浅层全基因组测序(WGS)或仅追踪一个突变的动态变化获得的ctDNA信息,无法完整了解某些独特肿瘤亚群,因此利用ctDNA揭示肿瘤进化和获得性耐药机制的潜力还没有被完全挖掘。
近日,加拿大温哥华前列腺研究中心的研究团队在Nature发表题为“Deepwhole-genomectDNAchronologyoftreatment-resistantprostatecancer”的文章。研究人员通过对侵袭性前列腺癌患者的ctDNA和转移灶组织进行深度全基因组测序,绘制了新的前列腺癌ctDNA图谱,全面评估了所有类别的基因组改变,为癌症生物学提供了新思路。
文章发表于Nature
研究人员对来自33名转移性去势抵抗性前列腺癌(mCRPC)患者的61个血浆cfDNA样本和15个转移灶样本(98×))进行了深度全基因组测序,同时纳入来自2个转移性神经内分泌前列腺癌(NEPC)患者、2名转移性膀胱癌患者以及5名健康对照者进行测序对比。结果显示,ctDNA占所有cfDNA比例为47%(17-82%),共检测出687293个体细胞突变和16200个结构重排,所有患者均能检测到线粒体cfDNA,并且比核cfDNA具有更多的可变片段长度。
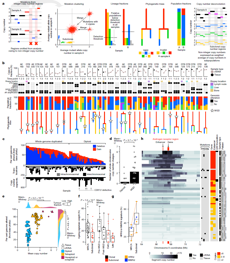
在肿瘤抑制因子TP53(73%)、PTEN(48%)和RB1(18%)中,包括具有内含子或5'-UTR断点的结构重排在性突变很常见。研究团队在49%的患者中发现了ETS融合,此外,还检测到DNA修复缺陷、BRCA2缺陷以及CDK12突变。cfDNA的亚克隆明显高于转移肿瘤组织,说明其由更多不同的亚群组成,可包含更多信息。相比之下,转移组织表现出较少的亚克隆拷贝数多样性,表明群体同质性更高(图1)。
图1. 高分辨率ctDNA和转移组织全基因组测序。来源:Nature
肿瘤内异质性可导致治疗失败,了解异质性和历史进化模式有助于提高对疾病和获得性治疗耐药机制的理解。为确定样本中的主要体细胞类型,研究人员根据已有数据开发了一个“亚克隆重组程序”。根据该程序,每个患者的基因信息可被平均细划分为2.9个亚群。在55%的患者和55%的样本中检测到具有WGD的癌细胞群(图1d和2b)。染色体不稳定性随着全基因组倍增的数量而增加,在WGD样品中也更常见。值得注意的是,三名患者分析数据显示WGD在两个不同的亚克隆谱系中独立发生。以上数据表明,WGD具有异质性,尤其是在ctDNA,因为ctDNA的亚克隆异质性更多。
此外,该研究队列中几乎所有cfDNA样本(95%)都有一定程度的雄激素受体(AR)基因改变,例如配体结合域(LBD)错义突变(18%)、AR基因和/或上游增强子扩增(48%)和LBD截断结构变异(7%)。
图2. 从ctDNA中分辨出不同的种群。来源:Nature
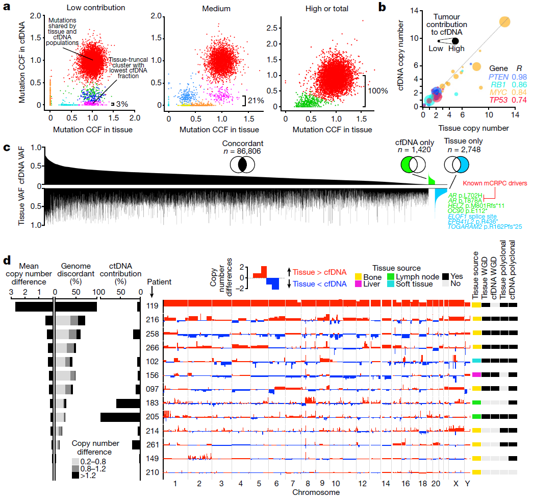
已有研究表明,ctDNA或可用于分析病灶间异质性。研究团队通过对比同一时间取得的转移灶组织活检以及血浆ctDNA的测序信息,发现12(n=13)个患者中,组织活检测序中的突变类型同时存在于ctDNA的突变中,比例约为19%。该数据支持了ctDNA来源于多个转移灶的假设,即每个转移灶通常只占总ctDNA的一小部分。
鉴于克隆组成的差异可能会影响ctDNA和组织间的基因组一致性,研究人员比较了13个患者相同样本之间的突变和拷贝数分布,发现在组织样本检测到的绝大部分突变(96.9%)可以在cfDNA中重新检测到。此外,11名患者在时间匹配的cfDNA和组织之间表现出普遍的拷贝数差异,这与克隆组成差异的证据一致。表明染色体拷贝数存在广泛差异,但mCRPC驱动基因拷贝状态在cfDNA和组织之间高度一致(图3)。
接下来,研究人员分析了49个cfDNA样本,样本从21名接受AR信号抑制剂治疗mCRPC患者的连续临床进展中收集的。测序结果表明,唯一反复出现拷贝数变异、基因突变以及结构重排的是AR区域。62%的患者出现了AR基因或者其增强子的拷贝数或者LBD突变的变化。
图3. 转移组织活检和cfDNA间存在群体和基因组的不一致性。来源:Nature
最后,研究人员对13名患者进行了转移灶组织和cfDNA活检,发现cfDNA片段化信息与组织mRNA的表达水平密切相关(图4)。此外,研究人员在分析队列中61个cfDNA样本的片段化信息与101个mCRPC转移组织样本中的RNA表达时,发现了类似的高度相关性。转移组织的mRNA表达也与第一个外显子-内含子连接处的cfDNA核小体耗竭密切相关。此外,高表达基因(包括AR)中显示出系统性较低的cfDNA测序覆盖率,这可能反映了由于转录介导的核小体消耗导致DNA对凋亡消化的易感性增加。
图4. cfDNA片段化概括了细胞表型。来源:Nature
综上所述,研究人员首次对前列腺癌的ctDNA及转移活检组织进行了深度WGS研究,获得了基因组突变的全面信息。通过对比临床进展过程中AR抑制剂使用前后ctDNA的变化,鉴定出在获得性耐药基因突变过程中仅依靠AR扩增实现重构转变的亚群。该研究生成了一个大型深度ctDNA WGS数据存储库,包括与患者匹配的白细胞数据,将为使用ctDNA的进一步发现工作提供资源。
参考文献:
Herberts C, Annala M, Sipola J, Ng SWS, Chen XE, Nurminen A, Korhonen OV, Munzur AD, Beja K, Schönlau E, Bernales CQ, Ritch E, Bacon JVW, Lack NA, Nykter M, Aggarwal R, Small EJ, Gleave ME; SU2C/PCF West Coast Prostate Cancer Dream Team, Quigley DA, Feng FY, Chi KN, Wyatt AW. Deep whole-genome ctDNA chronology of treatment-resistant prostate cancer. Nature. 2022 Jul 20. doi: 10.1038/s41586-022-04975-9. Epub ahead of print. PMID: 35859180.

咨询
我们尊重知识产权,如您认为本平台所载文章、图片、视频等内容侵犯您的合法权益,请您及时联系我们,我们将依据相关法律法规、平台规则予以处理。
关键字
- 115
- 点赞
- 复制链接
- 举报
