Cell | 发现母婴微生物群垂直传播新模式!母体和婴儿的肠道微生物共享基因
围产期一般是指怀孕第28周到产后一周这段时期,其是婴儿认知和免疫系统发育的一个关键窗口期。已有研究表明,肠道菌群通过产生代谢产物的来促进机体免疫系统的成熟。婴儿肠道微生物群的发育遵循可预测的模式,始于出生时母亲肠道微生物的转移,同时也受到不同的生理、饮食和环境因素的影响。
除了促进免疫系统成熟以外,肠道菌群还通过产生代谢物来促进认知能力的发展。但围产期肠道微生物群和代谢物组的共同发育,以及这一过程的决定因素目前仍不清楚。
近日,美国麻省理工学院、哈佛大学Broad研究所等机构的研究人员合作在Cell上发表了题为“Mobile genetic elements from the maternal microbiome shape infant gut microbial assembly and metabolism”的文章。研究团队利用70对母婴组合的纵向多组学数据,追踪了从妊娠后期到婴儿一岁期间微生物组和代谢组的共同发育,发现了大规模母婴可移动遗传元件的转移,主要涉及与饮食相关的适应性基因。该综合分析扩展了肠道微生物组垂直传播的概念,并为孕晚期和产后初期的母婴微生物组和代谢组的发展提供了原创性见解。
文章发表在Cell
研究团队分析了由74名婴儿和137名母体组成的队列样本(这些样本是EDIA队列的一部分),其中包括70对母婴关系。分析了孕妇妊娠晚期和婴儿不同阶段的肠道微生物组和代谢组,并调查了出生后第1年宿主-微生物组的共同发育情况(图1),分析包括深度宏基因组测序、非靶向粪便代谢物分析、测定循环细胞因子、肠道通透性和婴儿肠道炎症标志物。结果显示,研究团队发现了一种新的母婴微生物群垂直传播模式,即从围产期开始一直到生产后几周,母体肠道中的微生物与婴儿肠道中的微生物共享基因。
图1. EDIA队列的多组学数据。
接下来,研究团队分析了母体肠道微生物的相对丰度是否对婴儿肠道微生物结构有整体影响,对比了妊娠27周和产后3个月的母体粪便样本。结果显示,相较于产后,多种微生物的丰度在怀孕期间增加;虽然稳定传播率较低,但某些微生物的母体丰度与婴儿出生后前3个月的肠道微生物组结构有关(图2)。上述结果表明,一些传播率低的母体菌群可能对婴儿肠道生态和功能产生显著影响。
图2. 母婴间基因传播。
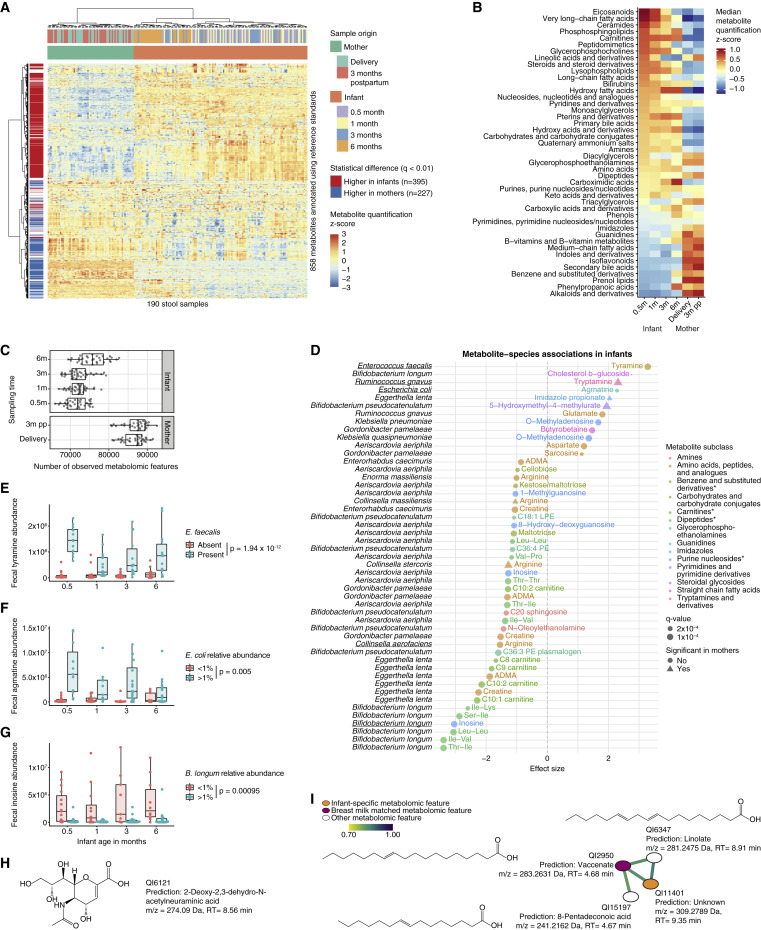
研究团队比较了母亲和婴儿的肠道代谢组。在使用参考标准标记的858个代谢组学特征中,有395个化合物在婴儿中更丰富,227个化合物在母亲中更丰富(图3)。婴儿体内丰富的代谢物包括肉碱、类二十烷酸、甘油磷胆碱和极长链脂肪酸,母亲体内次生胆汁酸、B族维生素和中链脂肪酸含量更高。
进一步分析发现,除了经典菌株的垂直传播外,母体微生物组可能通过水平基因转移来塑造婴儿肠道微生物组,因此,研究团队检测了婴儿肠道菌群和代谢物。结果显示,婴儿肠道代谢物的多样性低于母体,但其被检测到具有超2,500个特有的代谢物特征以及许多特有的细菌种类和粪便代谢物,包括神经递质和免疫调节剂等。此外,研究团队还发现前噬菌体(prophages)可能会促进母体和婴儿微生物组之间可移动遗传元件的交换。
图3. 婴儿肠道独特的代谢组学特征。
研究团队对27名食用普通配方奶粉、23名食用水解配方奶粉婴儿的代谢组和血清细胞因子特征进行了分析。结果显示,水解配方奶与Ruminococcus gnavus扩增有关,常规配方奶与粪肠球菌、辐射放线菌和嗜热链球菌富集有关,食用常规配方奶的婴儿血清促炎细胞因子(IL-12、IL-6、IL-9、IL-13)水平升高(图4)。此外,常规配方奶也与代谢组变化以及调节各种免疫细胞反应相关。
图4. 奶粉配方类型与不同的宏基因组和代谢组学特征相关。
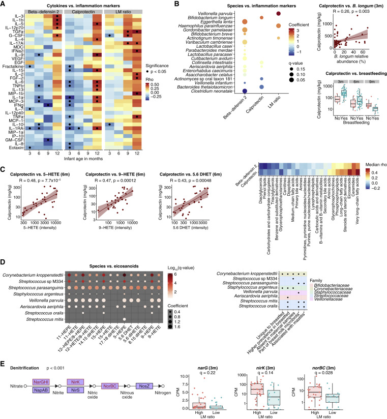
在研究与促炎血清细胞因子的相关性时,研究团队观察到一个显著的、年龄依赖的二分法:肠道和全身炎症标志物在1岁儿童中呈正相关,在更小的婴儿中呈负相关(图5)。钙保护素和β-防御素2在母乳喂养的婴儿中趋于升高,与有益菌群呈正相关、与亚油酰乙醇酰胺呈负相关,且促进异常微生物群转移。此外,研究团队还观察到钙保护蛋白和类二十烷酸,特别是花生四烯酸衍生物之间呈正相关,这对早期免疫和神经发育至关重要。上述结果表明,婴儿的肠道炎症标志物可能反映了母乳喂养可促进婴儿免疫系统成熟。
图5. 炎症和渗透性标志物与婴儿粪便宏基因组和代谢组的关系。
该研究首次描述了母体和婴儿机体微生物组移动遗传元件的转移,整合了母亲和婴儿体内的肠道微生物组及其代谢组学特征,并发现了肠道代谢物、细菌和母乳之间的关联。婴儿肠道代谢组的多样性低于母亲,但有数百种独特的代谢物和微生物-代谢物关联。接受常规但非广泛水解配方奶粉的婴儿代谢组和血清细胞因子特征与纯母乳喂养的婴儿截然不同。该研究提供了在已知母亲和饮食因素影响下,婴儿肠道微生物群和代谢组共同发育的独特视角。
参考文献:
Tommi Vatanen, Karolina S. Jabbar, Terhi Ruohtula. et al. Mobile genetic elements from the maternal microbiome shape infant gut microbial assembly and metabolism, Cell (2022). DOI: 10.1016/j.cell.2022.11.023

咨询
我们尊重知识产权,如您认为本平台所载文章、图片、视频等内容侵犯您的合法权益,请您及时联系我们,我们将依据相关法律法规、平台规则予以处理。
关键字
- 121
- 点赞
- 复制链接
- 举报
