Mol. Cancer |南医大陈峰/魏永越团队发文揭示m6A在泛癌中的作用,助力临床靶点开发
背景介绍
N6-甲基腺苷,简称m6A,是真核生物中一种常见的mRNA修饰,可以影响mRNA剪接、翻译、稳定性以及某些非编码RNA的表观遗传和RNA-蛋白质互作等,进而改变被修饰RNA分子的命运。最新研究表明,m6A修饰与肿瘤发生、增殖、分化、肿瘤侵袭及转移相关,在癌症的发生发展中起着重要作用。
此外,m6A的修饰还受到众多蛋白编码基因和非编码基因的调控。然而,在癌症发生发展的机制层面,关于m6A修饰调控因子及其与编码和非编码基因的互作研究较少,更是缺乏系统性的综合分析。
2021年4月13日,南京医科大学公共卫生学院陈峰、魏永越教授研究团队在Molecular Cancer杂志在线发表了题为“Comprehensive analyses of m6A regulators and interactive coding and non-coding RNAs across 32 cancer types”的文章,在该研究中,他们对32种癌症类型中的m6A调控因子及其相互作用的编码和非编码RNA进行了系统、综合的分析,为理解癌症的发病机制及改善预后具有重要意义。
文章发表在Molecular Cancer
主要研究内容
| 整体研究设计及泛癌数据中的m6A模式鉴别
为了尽可能全面地描述m6A修饰在癌症中的模式和筛选潜在的靶点,研究人员对来自TCGA(The Cancer Genome Atlas)数据库中的共计9,804个癌症样本进行了分析。在整个分析过程中,共纳入了23个m6A调控因子、56个m6A互作蛋白编码基因、10个lncRNAs和17个miRNAs共计106个基因。接下来,经过如下图所示的四步计算框架进行综合分析:数据收集、m6A模式的描述、分子特征及临床相关性、潜在靶点的筛选。
图1. 整体研究策略,图片来源:Molecular Cancer
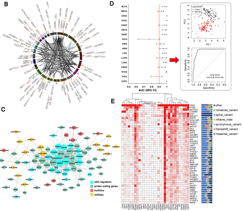
首先,相关性分析显示这106个基因均有密切的共表达关系(Pearson r > 0.3),另外,在共表达调控网络中,大部分m6A调控基因和部分蛋白编码基因为中枢基因,与其它基因产生相互作用。
与不同癌症类型的癌旁正常组织相比,许多基因在肿瘤组织中表达水平较高,而一些蛋白编码基因表达水平相反。研究人员利用来自肿瘤和正常组织差异较为显著的前两个主成分中的基因进行良恶性鉴别,发现m6A模式具有良好的鉴别诊断价值,在大多数癌症中的AUC超过90%。
图2. 解析泛癌数据中的m6A模式,图片来源:Molecular Cancer
接下来,研究人员使用K-means算法对每个癌症类型的患者分别进行m6A特征聚类分析,共得到3个分群,参考患者的中位生存时间,研究人员将中位生存时间最长的那组定义为Cluster 1;相反,中位生存时间最短的为Cluster 3;中间的为Cluster 2。总的来说,与Cluster 1相比,Cluster 2和Cluster 3在27种癌症中有22种的生存率明显更差。此外,在整体人群的Kaplan-Meier生存分析中,调整肿瘤类型后,m6A亚型可对患者的生存进行显著分层(P < 2 ×10−16)。
在肿瘤微环境细胞的单样本基因集富集分析中,以Cluster 1为基线,Cluster 2和Cluster 3有着更低的Beta系数(m6A亚型与肿瘤微环境免疫细胞浸润单样本基因集富集分析评分的关系)。FDR校正后,除中央记忆型CD8 T细胞外,28种免疫类型中有27种在m6A亚型之间存在显著差异。Cluster 3 的免疫细胞浸润程度最低,Cluster 1的浸润程度最高。因此,他们将Cluster 1定义为免疫亚型,Cluster 2为中间亚型,Cluster 3为肿瘤增殖亚型。
图3. 泛癌中m6A亚型及其特征的分析,图片来源:Molecular Cancer
| m6A模式的临床相关性及其潜在靶标的鉴定
在校正年龄、性别、分期、癌症类型和可能的表达残差因素后,主成分分析生成的m6A特征在不同m6A亚型中存在显著差异,并且较高的m6A信号水平与更差的总体生存率显著相关(P = 2.07 × 10−86)。此外,m6A特征在晚期患者或肿瘤分级较高的患者中显著升高(P = 6.37 × 10−83),也对应着较短的中位生存时间。
最后,经过FDR矫正,研究人员鉴定出114个与m6A特征相关的新基因。其中,在所有癌症中具有最高意义的基因是一个名为BCL9L的蛋白质编码基因。数据显示,BCL9L在10种肿瘤类型的肿瘤组织中均显著上调,并且其表达水平与m6A特征显著相关。同时,BCL9L的高表达也与较差的总生存率显著相关,这一发现在另外6个独立的数据集中均得到了验证。
图4. 与m6A修饰互作的潜在靶标,图片来源:Molecular Cancer
研究总结
综上所述,该研究通过系统性地分析揭示了m6A调控因子和互作基因在癌症分型和预后中的重要作用,也加深了领域内对肿瘤微环境中RNA甲基化调控异常的理解,最后的互作靶基因的预测也可能为临床治疗提供新的靶点。
参考文献:
1、Shen et al. Molecular Cancer (2021) 20:67. https://doi.org/10.1186/s12943-021-01362-2.
2、Wang X, Zhao BS, Roundtree IA, Lu Z, Han D, Ma H, et al. N (6)-methyladenosine modulates messenger RNA translation efficiency. Cell.2015;161(6):1388–99. https://doi.org/10.1016/j.cell.2015.05.014.
3、Wang X, Lu Z, Gomez A, Hon GC, Yue Y, Han D, et al. N6-methyladenosinedependent regulation of messenger RNA stability. Nature. 2014;505(7481):117–20.https://doi.org/10.1038/nature12730.

咨询
我们尊重知识产权,如您认为本平台所载文章、图片、视频等内容侵犯您的合法权益,请您及时联系我们,我们将依据相关法律法规、平台规则予以处理。
关键字
- 237
- 点赞
- 复制链接
- 举报
