Nature Genetics | 基于8个国家人群队列全基因组测序数据绘制食管癌突变特征图谱
食管癌是一种常见的消化道肿瘤,我国是世界上食管癌高发地区之一。食管鳞癌(Esophageal squamous cell carcinoma, ESCC)是最常见的食管癌亚型。ESCC在全球范围内的发病率存在显著差异,流行病学相关研究已经确定了ESCC的几个潜在环境和生活方式风险因素,包括吸烟、饮酒、室内空气污染以及食用受污染的食品和饮料等。虽然人们对ESCC环境风险因素的理解有所加深,但目前认识到的这些因素不足以解释发病率的国际差异。因此,科学家们推测存在未知的外源性暴露、内源性基因突变等因素。
对人类癌症和正常组织中突变过程的研究表明,外源性诱变和内源性突变过程都会产生独特的突变特征。虽然一些已知的突变特征具有完善的生物学机制,但对于其他更多的突变特征,其机制仍然是未知的。同时,虽然一些环境癌症风险因素与特定的突变特征相关,但尚不清楚其他风险因素是否通过产生突变特征影响ESCC发病率,或通过非突变机制。
近日,英国Sanger研究所领导的多个研究团队合作在Nature Genetics发表了题为“Mutational signatures in esophageal squamous cell carcinoma from eight countries with varying incidence”的文章。该研究通过对来自8个不同发病率国家ESCC患者进行全基因组测序和突变特征比较分析,并与ESCC流行病学调查问卷数据相结合,全面系统地研究了导致ESCC发病率全球差异的因素。
文章发表在Nature Genetics
主要研究内容
样本来源及数据收集
该研究选择了ESCC高发病率地区(伊朗、肯尼亚、坦桑尼亚、马拉维和中国的山西省)和低发病率地区(巴西、日本和英国)的数据,最终分析了包括中国在内8个国家的552例病例。肿瘤和种系DNA的平均测序深度分别为49X和26X。此外,所有吸烟和饮酒病例以及高发国家热食品和饮料消费、室内空气污染和类阿片使用的流行病学调查问卷数据也被包含在综合系统分析中。
图1.全球范围内的ESCC发病率,来源:Nature Genetics
突变特征分析
研究人员使用不同的方法对患者的突变特征进行分析,通过由288个碱基替换类型(SBS288)组成的突变分类库,包括六个突变类别、突变碱基的3′和5′序列背景以及突变是否在非转录DNA中,基于此鉴定了新型的碱基替换突变特征。其中绝大部分可以在癌症体细胞突变目录(Catalogue of Somatic Mutations in Cancer, COSMIC)中找到参考依据。
研究发现了六个COSMIC特征信号可解释超过80%的ESCC突变负荷,即SBS1、SBS2、SBS5、SBS13、SBS18和SBS40。其中,SBS2和SBS13都被认为是由于胞嘧啶脱氨酶APOBEC家族的活性所致,并且在大多数病例中都存在,两者占突变负担的25%,表明APOBEC可能与食管鳞癌的发生发展密切相关。
图2. 肿瘤突变负荷分析,来源:Nature Genetics
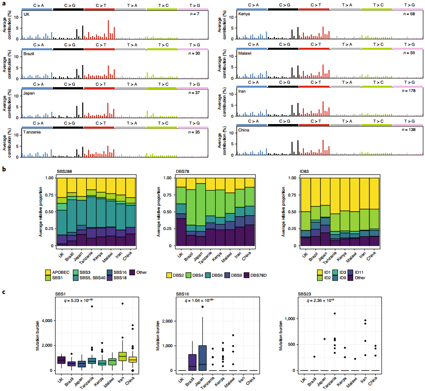
不同发病率区域的突变特征
虽然ESCC发病率在全球范围内存在显著差异,但来自不同区域(包括低发病区域)ESCC的平均突变谱非常相似。在上述鉴定的6个COSMIC特征信号中的5个(SBS2、SBS5、SBS13、SBS18和SBS40)均未观察到归因突变负荷的地域显著差异,仅在SBS1中观察到了显著差异。虽然在SBS16和SBS23中也发现了显著的地域差异,但SBS23的病因目前尚不清楚,并且该突变仅出现在一小部分具有适度突变负荷的病例中。
图3. 8个国家ESCC突变特征分析,来源:Nature Genetics
驱动突变的突变谱
随后,研究人员对导致ESCC的驱动突变进行了探究,共鉴定了38个驱动突变基因,包括已知的ESCC驱动基因,例如TP53、CDKN2A、PIK3CA、NFE2L2和NOTCH1。与此前研究一致,ESCC中最常见的驱动突变癌基因为TP53(占比为91%)。此外,TP53突变谱的SBS变体分析结果表明,几乎没有APOBEC驱动突变的证据。
图4. ESCC驱动突变特征分析,来源:Nature Genetics
研究发现,与不饮酒人群的TP53突变谱相比,饮酒人群的TP53突变谱显示出SBS16的特征性突变富集,表明酒精可能导致该癌症基因的突变,从而导致癌症发生。虽然已有研究表明TP53中C>A突变丰富,但该最新研究尚未在吸烟者和非吸烟者之间未观察到显著差异。
图5. 饮酒及吸烟对TP53突变谱的影响,来源:Nature Genetics
与危险因素的关联分析
研究人员进行了回归分析以确定ESCC中存在的突变特征引起的突变负荷与流行病学风险因素之间的关联。结果未发现任何危险因素与APOBEC特征之间存在关联。但在ESCC风险因素的关联分析中,发现吸烟确实显示关联;饮酒则与SBS16和ID11有关。
图6. ESCC危险因素与突变特征之间的关联分析,来源:Nature Genetics
此外,研究人员还分析了ESCC与胚系突变的关联,发现APOBEC3区域的30kb缺失与酒精代谢酶ALDH2胚系突变、BRCA2胚系突变存在一定相关性。
图7. ESCC与胚系突变之间的关联分析,来源:Nature Genetics
结 语
虽然ESCC发病率在全球范围内存在显著差异,并可能存在潜在的外源性暴露因素,但该研究通过对不同发病率区域的病例进行突变特征分析,并未发现可能导致这些差异的确切的突变过程。与此相反,该研究结果表明,ESCC的整体突变模式是极为相似的,仅在极少数情况下出现偏差,而这些情况通常是由于DNA错配修复缺陷所致。
虽然该研究没有发现能够解释发病率差异的突变特征证据,但对ESCC风险因素的机制有了进一步了解,并确定了未来研究的多种方向,例如,激活APOBEC驱动的突变似乎是大多数ESCC致癌过程中的一个关键步骤,未来关于驱动APOBEC激活的因素以及对ESCC肿瘤进化的深入研究可能会发现更加潜在的发病机制。
参考文献:
1. Moody, S., Senkin, S., Islam, S.M.A. et al. Mutational signatures in esophageal squamous cell carcinoma from eight countries with varying incidence. Nat Genet (2021).
2. Sheikh, M. et al. Individual and combined effects of environmental risk factors for esophageal cancer based on results from the Golestan Cohort Study. Gastroenterology 156, 1416–1427 (2019).
3. Mas-Ponte, D. & Supek, F. DNA mismatch repair promotes APOBEC3-mediated diffuse hypermutation in human cancers. Nat. Genet. 52, 958–968 (2020).

咨询
我们尊重知识产权,如您认为本平台所载文章、图片、视频等内容侵犯您的合法权益,请您及时联系我们,我们将依据相关法律法规、平台规则予以处理。
关键字
- 308
- 点赞
- 复制链接
- 举报
