复旦大学中山医院樊嘉院士、杨欣荣教授团队合作揭示肝细胞癌CTC空间异质性和免疫逃避机制
我国是乙肝大国,肝癌死亡率在我国占恶性肿瘤死亡率的第二位(仅次于肺癌)。在全世界范围内,肝癌是癌症相关死亡的第二大原因,其中肝细胞癌(HCC)占病例的90%。虽然经过长期实验研究,HCC的监测和治疗策略有所进步,但由于高复发率和转移率,HCC的临床治疗结果仍然亟需提升。血源性传播是HCC转移的主要途径,迫切需要深入研究其发生机制以提高肝癌患者的临床疗效。
多项研究表明,循环肿瘤细胞(CTCs)是HCC中肝内和肝外转移(EHM)的“种子”。在传播过程中,CTCs会受到血液微环境施加的多种类型压力,包括失巢凋亡、剪切力、氧气/营养缺乏和免疫监视等,这些压力都必须在癌细胞成功定植之前克服。因此,针对性地研究CTCs及其在血液扩散过程中的变化,有助于发现肿瘤转移的新机制。虽然研究人员借助单细胞RNA测序(scRNA-seq)在CTCs分析研究中取得了相当的进步,但关于CTC传播过程中的转录组可塑性和适应性机制的数据还知之甚少。
近日,复旦大学中山医院樊嘉院士、杨欣荣教授团队合作在Nature Communications发表了题为“Dissecting spatial heterogeneity and the immune-evasion mechanism of CTCs by single-cell RNA-seq in hepatocellular carcinoma”文章。研究团队利用scRNA-seq检测了来自HCC患者4个不同血管部位的113个CTC的单细胞转录组并构建表达图谱,发现CTCs之间存在显著的血管内和血管间部位的异质性。研究发现,CTCs的转录动力学与血液运输过程中的应激反应、细胞周期、免疫逃避信号有关。此外,研究团队还发现趋化因子CCL5是CTC免疫逃避的重要介质,可通过p38MAX信号招募调节性T细胞(Tregs)促进CTCs的免疫逃逸和转移。
文章发表于Nature Communications
该研究收集了10例HCC患者实施根治性切除术前的血液样本,从肝静脉(HV)、外周动脉(PA)、外周静脉(PV)、门静脉(PoV)4个血管部位的样本中分离出295个CTC单细胞,并对符合条件的119个CTC进行scRNA-seq分析,筛选出113个合格CTC。
随后,研究人员通过基因集富集分析(GSEA)确定了CTC中上调的分子途径,包括细胞转移和侵袭、细胞周期、抗细胞凋亡、免疫反应和促凝信号通路。差异表达分析发现,与侵袭性和转移有关的基因,例如ACTB、AMIGO2、S100A4在67%的CTCs中被上调;编码参与能量代谢的基因,包括SLC2A3和PDK1,在大多数CTCs中高度富集;趋化因子信号通路在CTCs中也被上调,包括CCL5、CXCL5和CXCL3(图1)。
图1.基于RNA-seq表达的原发性肿瘤、原发性肿瘤和肝癌细胞株的基因差异表达特征。来源:Nature Communications
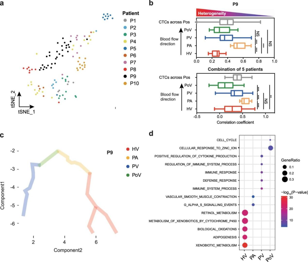
研究团队分析10名患者CTCs的t-SNE图发现,从不同血管隔室分离出来的CTCs按患者来源聚集在一起,表明患者间的异质性高于血管隔室的异质性。为进一步探究CTCs在转移过程中的空间转录异质性,研究团队分析了同一患者四个不同血管部位特异性表达的CTC基因谱,发现每个血管部位分别富集了与氧化磷酸化/异生物质代谢(HV)、GPCR信号传导(PA)、免疫反应/细胞因子产生(PV)和细胞周期(PoV)有关的基因。表明CTCs具有明显的血管内和血管间异质性,并且HV CTC异质性最高(图2)。
图2.CTC的空间转录异质性。来源:Nature Communications
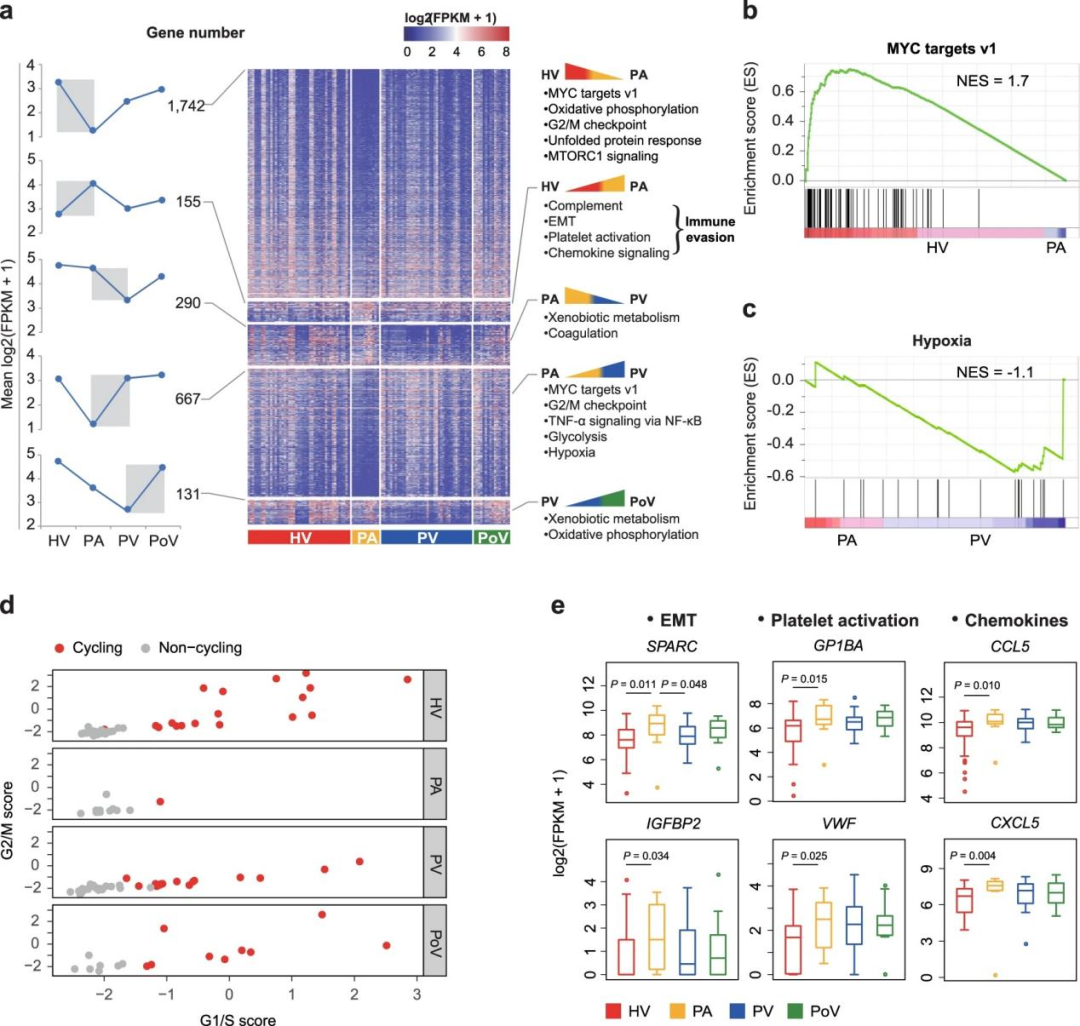
研究人员对相邻两个关键血管部位的CTC表达谱进行了差异基因分析,发现不同循环部位之间的CTC呈现出转录组的时空动态变化特征。CTC的转录活性在PA中降低,但在PV和PoV中增加。其中最显著的表达变化发生在HV和PA区域之间(图3)。
从HV到PA的过程中,CTC的整体转录活性降低,下调基因富集在细胞生长和增殖等信号通路,以及MYC靶基因和G2/M检查点相关基因;上调基因包括上皮间质转化(EMT)相关基因(如SPARC和IGFBP2)和与肿瘤细胞-血小板微聚集物的形成(如GP1BA和VWF)、免疫抑制性趋化因子有关的基因。上述结果表明,所有生物过程都可能赋予CTC免疫逃避优势,使其在遇到外周细胞毒性免疫细胞时能够存活下来,这对成功的CTC介导的转移至关重要。
图3.单个CTC转录组的动态突出了循环过程中应激反应和细胞周期异质性的路径改变。来源:Nature Communications
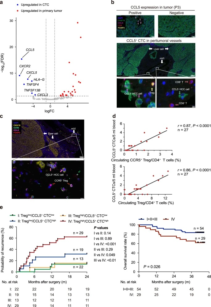
为了探究促进CTC免疫逃避能力的关键基因,研究团队分析了免疫逃避相关基因及细胞因子在原发性肿瘤和CTC中的差异表达(图4)。结果显示,免疫抑制趋化因子CCL5在上调表达基因中位列第一,并且在CTC从HV至PA、PV和PoV过程中保持相对较高的表达水平,这一发现也通过IF分析得到验证。
通过对已发表的实验数据进行分析,研究发现,CCL5的表达与HCC肿瘤组织和PoV 肿瘤血栓中的Tregs(FOXP3)呈正相关,并通过TCGA数据集分析证实Treghigh/CCL5+CTChigh是早期复发最强的独立预后因素。此外,体外和体内模型结果表明,CTC可通过CCL5来募集Tregs,从而抑制杀伤性CD8+ T细胞的功能,在转移定植过程中建立有利于其生存的局部微环境。
图4. CTCs与循环Tregs呈正相关,可预测HCC患者术后复发。来源:Nature Communications
为确定诱导CCL5表达的关键转录因子(TFs),研究人员在CTCs中筛选了43个与CCL5水平呈正相关的TFs,其中相关性最高的是MYC-associated factor X(MAX)。此外,对 CTCs中上调的基因组进行KEGG分析后发现p38 MAPK信号显著增强,且p38-MAX 信号激活在控制CCL5转录中有着重要作用。
该研究利用scRNA-seq破译了CTCs表达谱,并证实CTC之间的空间转录异质性及转移机制。研究发现,CCL5是CTC免疫逃避的重要调节因子,CCL5在CTC中的过度表达受到p38-MAX 信号的转录调控,p38-MAX 信号通过调节调节Tregs来促进免疫逃逸和CTCs的转移。总而言之,该研究揭示了原发性肝癌的空间异质性和免疫逃逸机制,有助于设计新的抗转移治疗策略。
参考文献:
Dissecting spatial heterogeneity and the immune-evasion mechanism of CTCs by single-cellRNA-seq in hepatocellular carcinoma. Nature Communications.02 July 2021.DOI:10.1038/s41467-021-24386-0

咨询
我们尊重知识产权,如您认为本平台所载文章、图片、视频等内容侵犯您的合法权益,请您及时联系我们,我们将依据相关法律法规、平台规则予以处理。
关键字
- 266
- 点赞
- 复制链接
- 举报
