Nature Genetics发表乳腺癌单细胞空间分辨图谱,鉴定与细胞异质性和预后相关的九种亚型
肿瘤微环境十分复杂,不同异质性细胞亚型遍布其中,细胞间的相互作用在确定疾病分子机制和治疗反应方面有重要作用。有证据表明,免疫激活在部分乳腺癌患者中起着关键作用。例如,肿瘤浸润淋巴细胞(TIL)是对新辅助化疗反应良好的生物标志物,而肿瘤相关巨噬细胞(TAM)通常与不良预后相关,被认为是癌症免疫治疗的重要新靶点。此外,间充质细胞也已成为恶性表型、化疗反应和抗肿瘤免疫的重要调节因子。然而,尚不清楚该类型细胞的明确分类。在乳腺癌中,不同细胞亚群彼此之间、与肿瘤微环境(TME)中的其他细胞以及与疾病状态和进展之间的关系仍有待阐明。
单细胞RNA测序(scRNA-seq)可用于系统地描述肿瘤的细胞图谱,揭示细胞生物学、疾病机理和药物反应。已有研究成功将scRNA-seq应用于人类乳腺肿瘤揭示了TILs内的连续分化状态、TNBC中组织驻留CD8细胞的作用以及TNBC中肿瘤细胞的化疗耐药性。仍需更详细的高分子分辨率乳腺肿瘤转录图谱来进一步定义疾病的分类、识别异质细胞相互作用和确定细胞分化事件。
近日,来自Garvan医学研究所的Alexander Swarbrick研究团队开发了一种内在亚型分类的单细胞方法——SCSubtype,用于揭示复发性乳腺癌细胞异质性,并在Nature Genetics上发表了题为“A single-cell and spatially resolved atlas of human breast cancers”的研究文章。研究团队通过单细胞RNA测序、空间转录组学和免疫表型,对人类乳腺癌进行了单细胞和空间分辨转录组学分析,绘制了高分辨率乳腺癌免疫图谱,同时确定了与细胞异质性和预后相关的9种乳腺癌“生态型”,具有独特的细胞组成和临床结果,为抗肿瘤免疫调节提供了新的见解。
文章发表在Nature Genetics上
为阐明乳腺癌的细胞组成结构,研究团队通过scRNA-seq分析了26例原发肿瘤,包括3种临床亚型:11例雌激素受体(ER)阳性、5例人表皮生长因子受体2(HER2)阳性和10例三阴性乳腺癌(TNBC)。数据分析显示,所有主要细胞类型在所有肿瘤和临床亚型中均有表达(图1c),并从中鉴定出了一类恶性上皮细胞。
图1.原发性乳腺癌的细胞组成。来源:Nature Genetics
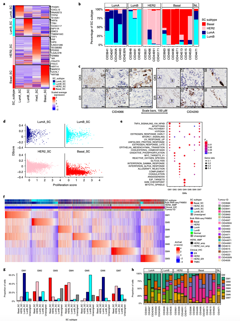
根据基于PAM50基因特征的大量转录组分析,乳腺癌可分为五种“内在”分子亚型:管腔样(LumA和LumB);富含HER2(HER2E);基底样,以及正常分析型。但迄今为止,各乳腺癌分子亚型在单个细胞水平上的功能仍不清楚。为此,研究团队开发了一种与scRNA-seq兼容、可进行内在分子亚型分型的方法—SCSubtype(图2a)。SCSubtype能够正确识别恶性细,特异性比批量和scRNA-seq更高。
随后,研究团队分析了驱动肿瘤内转录异质性(ITTH)的生物学途径。研究人员利用肿瘤与至少50个肿瘤细胞的整合聚类,生成了574个ITTH基因特征。这些基因特征具有不同的功能特征(图2e)的七个“基因模块”(GMs)。与SCSubtype类似(图2b),研究发现了细胞异质性的证据,该异质性与肿瘤亚型广泛一致,但不受肿瘤亚型的限制(图2h)。SCSubtype和GM分析为肿瘤性ITTH分类提供了互补的新方法,并进一步证明癌细胞在大多数肿瘤中表现出不同的表型。
图2.确定恶性细胞异质性的驱动因素。来源:Nature Genetics
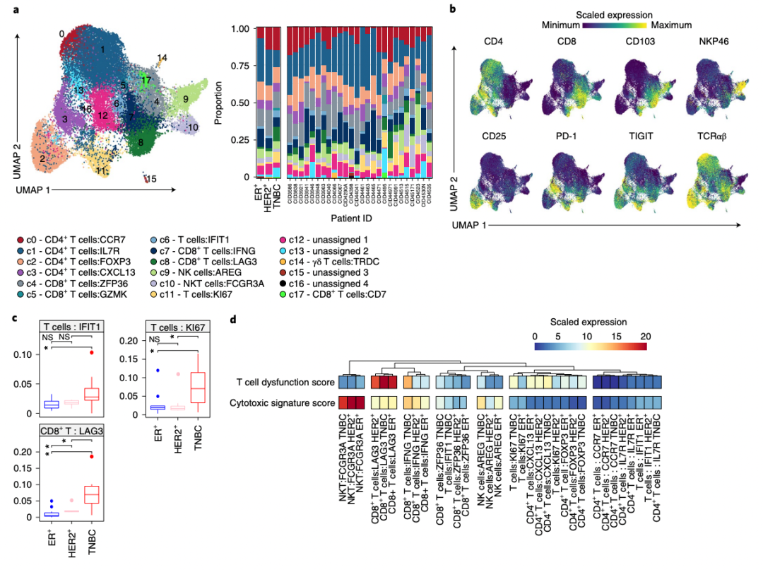
为了以高分辨率分析乳腺肿瘤的免疫环境,研究团队对免疫细胞进行了重新分类,鉴定了18个T细胞和先天性淋巴细胞簇(图3a)。分析发现,与TNBC中TIL和CD8+T细胞的富集一致,T细胞簇IFIT1/c6、LAG3/c8和MKI67/c11在TNBC样本中所占比例较高(图3c)。这些细胞簇在临床亚型之间存在差异,来自LAG3/c8和IFNG/c7簇的CD8+T细胞在TNBC病例中具有明显更高的功能障碍评分(图3d)。
图3.乳腺癌的T细胞和固有淋巴细胞图谱。来源:Nature Genetics
此外,Lum和HER2+肿瘤倾向于具有不同于TNBC的检查点分子表达(图4f)。值得注意的是,TNBC中耗尽LAG3/c8的CD8亚群的PD-1(PDCD1)、LAG3以及CD27和CD70的配体-受体对的表达显著增加,已知其可增强T细胞的细胞毒性(图4f)。这些数据为最适合不同乳腺癌亚型的免疫治疗策略提供了最新见解。
研究发现,髓样细胞形成13个簇,可在所有肿瘤中以不同频率识别(图4a)。研究团队鉴定了未被报道过的传统树突状细胞(CDC)、浆细胞样DC(pDC)和LAMP3高DC群体(图4c),并在传统M1/M2分类之外发现了两个新的巨噬细胞群(图4a, c)。这些细胞在转录组学层面与肥胖小鼠和人类中扩增的脂质相关巨噬细胞(LAM)群具有密切的相似性。PD-L1和PD-L2蛋白表达在LAM细胞中分布更广(图4b),强调了LAM是免疫调节分子的重要来源。
图4.乳腺癌的髓系图谱。来源:Nature Genetics
此外,研究团队对六个样本进行了空间解析转录组学研究(图5a)。为系统地理解模块之间的空间关系,研究人员计算了所有癌症部位GM得分之间的Pearson相关性。在所有六个样本中包含两个主要聚类,有趣的是,GM3(EMT、IFN、MHC)和GM4(增殖)在所有样本中均表现出强烈的负相关(图5e–g),表明这些不同的癌症表型发生在乳腺癌相互排斥的区域。
图5.利用空间分辨转录组学定位乳腺癌异质性。来源:Nature Genetics
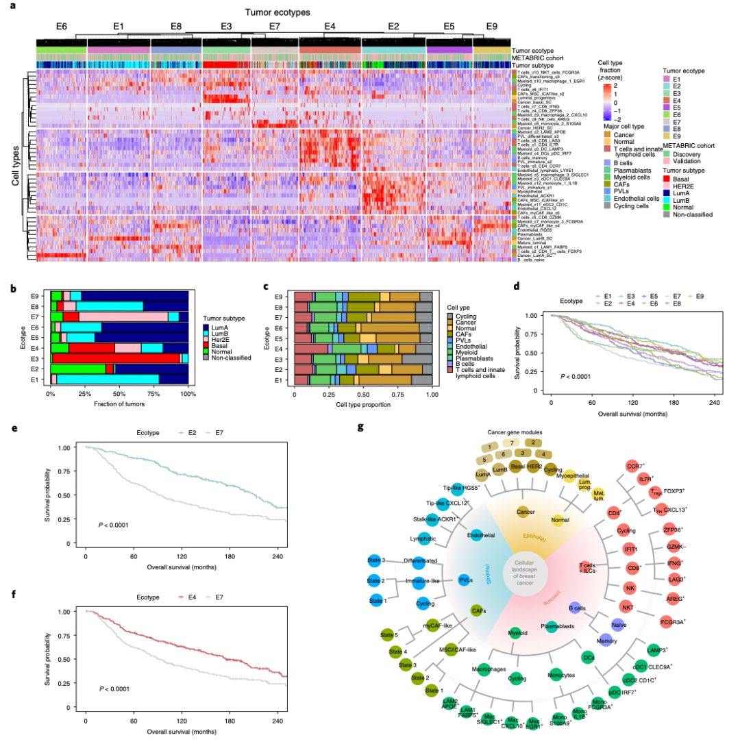
聚类结果显示,九个肿瘤细胞簇具有相似的生态型(图7a-c)。这些生态型显示与肿瘤亚型、SCSubtype细胞分布和主要细胞类型多样性相关(图7a),生态型之间的预后也存在明显差异。
图6.与患者生存率和固有亚型相关的生态型。来源:Nature Genetics
该研究利用scRNA-seq在三个层面定义了乳腺肿瘤的细胞结构、细胞分类,利用空间转录组定义了细胞分布与互作,并基于免疫表型定义了九种乳腺癌亚型,揭示了乳腺肿瘤全新的免疫表型,为乳腺癌分类的综合细胞模型提供了重要基础。
参考资料:
Wu, S.Z., Al-Eryani, G., Roden, D.L. et al. A single-cell and spatially resolved atlas of human breast cancers. Nat Genet 53, 1334–1347 (2021). https://doi.org/10.1038/s41588-021-00911-1

咨询
          我们尊重知识产权,如您认为本平台所载文章、图片、视频等内容侵犯您的合法权益,请您及时联系我们,我们将依据相关法律法规、平台规则予以处理。
        
 关键字 
 - 158
 - 点赞
 - 复制链接
 - 举报
 
