客户案例 | Microbiology Spectrum:李后开等发现肠菌降解不饱和脂肪酸,或与冠心病的形成相关
稳定性冠心病(stable coronary artery disease,SCAD)是冠心病发展的早期阶段。了解SCAD的发病机制对于延缓冠心病的进展、改善临床预后尤为关键。既往研究表明,肠道菌群失衡(Gut dysbiosis)与冠心病之间存在密切联系,然而,基于微生物-宿主代谢相互作用的SCAD 发病机制尚不完全清楚。
稳定性冠心病(stable coronary artery disease,SCAD)是冠心病发展的早期阶段。了解SCAD的发病机制对于延缓冠心病的进展、改善临床预后尤为关键。既往研究表明,肠道菌群失衡(Gut dysbiosis)与冠心病之间存在密切联系,然而,基于微生物-宿主代谢相互作用的SCAD 发病机制尚不完全清楚。
11月10日,上海中医药大学李后开教授团队与同济大学朱瑞新教授团队、上海中医药大学张卫东教授、北京中医药大学附属东直门医院沈晓旭教授团队在临床稳定性冠心病患者的特征肠道菌群与代谢物谱变化研究中取得最新研究成果,并于专业期刊《微生物谱》(Microbiology Spectrum,IF=9.041)发表题为“The microbial and metabolic signatures of patients with stable coronary artery disease”的研究论文。研究不仅描绘了SCAD患者体内代谢与肠道菌群的特征性变化,而且首次发现了SCAD患者肠道中富集的Ralstonia Pickettii可能是患者体内不饱和脂肪酸(unsaturated fatty acids, USFAs)降低的重要原因,为从肠道菌群的角度认识SCAD形成的机制提供了新证据。(麦特绘谱提供血清Q300全定量代谢组检测分析)
本研究共纳入46名SCAD患者和42名非SCAD人群(HCs),利用宏基因组学与靶向定量代谢组学技术描绘了SCAD患者肠道菌群及血清代谢物的变化特征。为了最大限度地减少个体差异对宏基因组结果造成的偏差,研究人员基于个体代谢背景,采用倾向得分匹配策略(propensity score matching,PSM),重新构建了一个78对代谢背景匹配的SCAD-HC成组研究队列(Quasi-paired cohort),用于后续研究分析。
图1. 倾向得分匹配算法构建准配对队列(Quasi-paired cohort)
研究者首先探讨了SCAD患者肠道菌群的变化特征。物种稀释曲线显示无论样本数量多少,SCAD患者总是表现出比对照人群更少的物种丰富度,而Chao1指数也进一步证实了SCAD患者的α-多样性显著低于对照组(Wilcoxon signed-rank test,P = 1.005e-06)。基于Bray-Curtis 距离和unweighted-unifrac 距离的PCoA分析均提示SCAD患者肠道菌群的结构组成与对照明显不同(Wilcoxon rank-sum test, P = 3.091e-05; PERMANOVA test, pseudo-F:2.84, and P = 0.001)。两组人群之间共有29种差异菌,其中21种在对照组中富集,8种在SCAD患者中富集(其中包括Megasphaera elsdenii,Ralstonia pickettii等)。
图2. SCAD患者肠道菌群的结构组成变化
肠道微生物的功能变化是阐明菌群和疾病关系的关键。Gene oncology (GO)富集分析和基因丰度计算的结果显示,SCAD患者肠道菌的氮代谢过程显著减少(P <0.001)。KEGG富集分析的结果表明,共有37条代谢通路在两组人群之间存在显著差异,SCAD患者肠道菌的功能失调主要体现在氨基酸代谢、辅酶代谢和碳水化合物代谢。通过量化差异菌中负责氨基酸代谢、辅酶代谢和LPS合成的微生物基因数目发现,R.Pickettii是SCAD患者肠菌功能稳态失调的核心菌株。
图3. SCAD患者肠道菌群的功能变化
为进一步探究肠道菌群和宿主代谢之间的潜在联系,研究人员对SCAD患者和对照人群的血清样本进行了靶向代谢组学分析。结果表明,SCAD患者体内的氨基酸、脂肪酸和肉碱水平明显失衡,其中以不饱和脂肪酸水平(USFAs)的降低最为显著(该结果在另一个独立队列中得到了进一步验证)。相关性分析显示,USFAs水平的降低不仅与SCAD患者肠道R.Pickettii的富集高度相关,并且和微生物的多种氨基酸代谢、辅酶代谢显著相关,推测R.Pickettii具有代谢USFAs的能力。
图4. SCAD患者血清代谢谱的变化
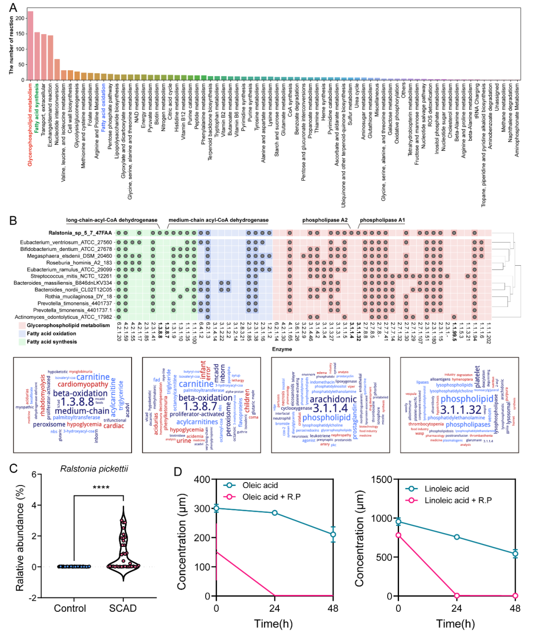
随后,研究人员利用基因组水平的代谢模型分析了R.Pickettii的代谢过程和代谢酶,结果表明其参与了脂肪酸合成和氧化等过程。最终通过体外细菌培养实验发现,R.Pickettii菌确实能够代谢消耗USFAs,由此进一步证实了SCAD患者体内USFAs下降可能与R.Pickettii菌的增多密切相关。
图5. Ralstonia Pickettii和不饱和脂肪酸的关系
图6. 稳定性冠心病患者中肠菌和代谢的变化特征
综上,该研究揭示了降解不饱和脂肪酸(USFAs)的R.Pickettii在稳定性冠心病(SCAD)形成中的可能作用,为从肠道菌群的角度理解冠心病形成的病因提供了新证据。这些发现有助于更好地理解肠道菌群与宿主代谢之间的关系,为未来通过干预肠道菌辅助治疗冠心病提供了可能。
上海中医药大学博士研究生钟婧、浙江大学医学院附属儿童医院吴顶峰研究员、北京中医药大学附属东直门医院博士研究生曾圆圆和上海中医药大学吴高松博士后为论文共同第一作者。
(供稿:钟婧博士)
参考文献
Zhong J, Wu D, Zeng Y, Wu G, Zheng N, Huang W, Li Y, Tao X, Zhu W, Sheng L, Shen X, Zhang W, Zhu R, Li H. The Microbial and Metabolic Signatures of Patients with Stable Coronary Artery Disease. Microbiol Spectr. 2022.
咨询
          我们尊重知识产权,如您认为本平台所载文章、图片、视频等内容侵犯您的合法权益,请您及时联系我们,我们将依据相关法律法规、平台规则予以处理。
        
 关键字 
 - 231
 - 点赞
 - 复制链接
 - 举报
 
