【超声系列】超声波技术简介(二)——技术应用
功率超声在液体中最为突出和为人所知的作用就是分散效应。其中包括超声乳化、超声粉碎、超声凝胶的液化、超声液体的雾化、超声清洗等。
本期就超声乳化与超声粉碎进行介绍。
超声乳化
超声乳化是指在超声能量的作用下,使两种或两种以上不相溶的液体混合均匀形成分散物系,其中一种液体以液体的形式均匀分布在另一种液体之中而形成乳状液的工艺过程。
超声乳化与一般乳化工艺和设备(如螺旋桨、胶体磨及均化器等)相比,具有如下优点:
乳化质量好:乳液平均液滴尺寸小可达0.2-2μm;
分布范围窄:可为0.1-10μm或更窄;
乳化浓度高:纯乳液浓度可超过30%,外加乳化剂可高达70%;
乳化状态稳:部分乳化后物质能够稳定几月至半年以上;
生产效率高:超声乳化法的生产效率在特定条件下比高压均化法高出6-10倍;
乳化成本低:超声乳化的一个重要特点就是可以不用或少用乳化剂使产生极稳定的乳液。
正因为超声乳化的上述优点,超声在石油、化工、轻工、纺织、医药、冶金、食品、造纸和染料等各工业部门有着广泛的应用前景。
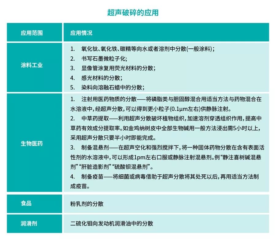
超声破碎
在超声作用下,使液体中的固体颗粒,或生物组织等破碎,这种过程称为超声粉碎。
超声破碎被广泛应用于细胞结构的破坏、蛋白质提取、材料分散、植物成分提取、药物分散、压敏纸剂分散等生物研究和工业领域。
咨询
我们尊重知识产权,如您认为本平台所载文章、图片、视频等内容侵犯您的合法权益,请您及时联系我们,我们将依据相关法律法规、平台规则予以处理。
关键字
- 309
- 点赞
- 复制链接
- 举报
