Cancer cell | 三维基因组技术揭示“染色体外环状DNA”可调控癌基因表达,有望成为肿瘤新靶点
染色体外环状DNA (ecDNA)游离于染色体基因组DNA外的环状DNA,是一类特殊的遗传物质,它们有些是从染色体中脱落或分离出来的,有些则是完全独立的遗传物质,其大小在50个碱基对到几兆碱基对之间。研究发现,ecDNA经常携带致癌基因且具有高拷贝数,它可以使癌基因在肿瘤细胞中的拷贝数大量增加。此外,由于ecDNA缺少着丝粒,使得它们在有丝分裂时会随机不均匀分配到子代细胞中,因而因此其扩增使肿瘤能够快速获得并维持瘤内遗传异质性,这也意味着ecDNA在加速肿瘤进化中起着核心作用。虽然ecDNAs的存在及其结构信息被广泛研究,但是ecDNAs用于调节肿瘤生长和促进肿瘤耐药的机制还不清楚。
在细胞核内,基因组DNA通过形成染色质环折叠成不同层次的三维结构,将远端的增强子带到启动子附近从而调控基因表达,这种染色体广泛折叠成染色质环,占据不同的染色质区域,染色质在空间上的相互作用是维持正常细胞状态和功能的关键。在癌症基因组中,结构变异通常导致基因组三维结构变化,随之也改变三维基因组介导的转录调控。目前已知ecDNA特殊的环状结构能改变ecDNA内部的增强子启动子互作模式,但是对其与常色体之间的互作模式并不清楚。
美国杰克逊基因组医学实验室Chia-Lin Wei和Roel G.W. Verhaak等人利用三维基因组技术ChIA-PET和ChIA-Drop对胶质母细胞瘤和前列腺癌中的ecDNA和染色体之间的相互作用进行了分析,发现ecDNA可作为移动增强子,促进肿瘤的进展。相关成果已于近日发表在Cancer cell杂志上,文章题为“Oncogenic extrachromosomal DNA functions as mobile enhancers to globally amplify chromosomal transcription”。朱艳芬、Amit D. Gujar和Chee-Hong Wong为文章的共同第一作者。
文章发表于Cancer cell
首先,为了探究 ecDNAs 的染色质构象,研究人员对3株胶质母细胞瘤患者来源的神经球细胞系进行了 ChIA-PET 和 Hi-C 分析(图1A),2株ecDNA+(ecEGFR和ecMYC),1株ecDNA-。染色质互作热图显示,两个ecDNA 位点在整个基因组中都表现出广泛的互作(图1B)。 为了定量评估染色体区域互作程度,引入了全基因组跨染色体相互作用频率(nTIF)的概念。结果发现在 ecDNA 扩增区域 nTIFs 表现出明显的富集,平衡拷贝数(CN)等的影响后,发现 ecDNA 的 nTIFs 依然显著高于常染色 DNA(图1C)。这些结果表明ecDNAs具有广泛的ecDNA-ecDNA间和ecDNA-染色体间互作。
图1:ecDNA介导与整个基因组的互作 来源:Cancer cell
由于 ecDNA 上扩增基因的表达水平较高,研究人员推测 ecDNA 与介导活跃转录的 RNAPⅡ复合体高度相关,可能有助于基因转录调控。通过 ChIA-PET 来pull down 与RNA聚合酶RNAPII相关的染色质复合体,并表征可以鉴定ecDNA相关的染色质互作网络组。实验发现,ecDNA+细胞中,ecMYC、ecEGFR和ecCDK4的adjnTIFs显著升高,ecMYC、ecEGFR和ecCDK4之间也存在高水平相互作用,说明这些细胞系中大部分细胞的ecDNAecDNA包含这三种癌基因或者它们在分子间非常接近(图2A,2B)。ecDNA+细胞中,ecDNA区域的adjnTIFs显著高于染色体,染色体外扩增区域具有显著升高的adjnTIFs(图2C)。这些发现表明 RNAPⅡ结合染色质互作在相关的 ecDNA 在染色质相互作用中区域明显富集,表明ecDNA 分子可能具有重要的转录调控功能。
图2:通过23条染色体间的染色体相互作用频率(adjnTIF)可区分ecDNA特征 来源:Cancer cell
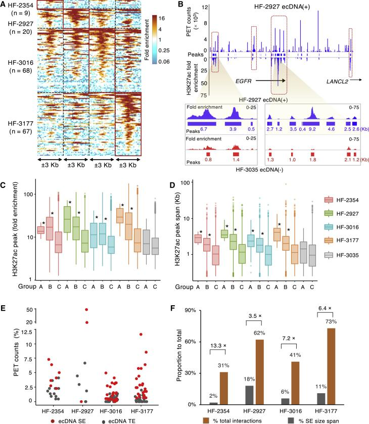
为了进一步探究RNAPⅡ介导的 ecDNA-染色体相互作用与转录调控的关系,研究人员使用ChIP-seq对RNAPII结合位点和H3K27ac修饰位点进行了分析。结果发现,相比于ecDNA- 细胞系ecDNA对应的常染色体区域互作的常染色体区域RNAPII的结合情况,ecDNA 区域的顺式相互作用频率更高,表现出 5-17 倍富集(图3A)。且这种高频率的互作位点主要集中在启动子区域(图3C),Hi-C 检测到 ecDNA 与染色体基因启动子之间存在显著接触,表明 ecDNA 和染色体启动子之间具有亲和性。
从ecDNAs扩增的启动子中,分别检测到HF-2354、HF-2927、HF-3016和HF-3177细胞系染色体上9、20、68和67个非编码相互作用区,显示出高水平的H3K27ac富集,并在各自细胞系中与H3K27ac峰重叠(图4A),表明通过染色质接触染色体增强子,ecDNAs上癌基因的转录进一步增强。此外,研究还发现 ecDNA 内高频率接触点和 H3K27ac 峰共存(图3B),H3K27ac峰与高相互作用频率区域一致(图4B),表明增强子信号在 ecDNA 染色质接触点积累。这些发现证实了ecDNA的增强子功能,而且促进ecDNA-染色质互作,其互作位点集中在具有高 H3K27ac 信号的非编码区。
图3:RNAPⅡ 介导的 ecDNA - 染色体相互作用分析 来源:Cancer cell
在 ecDNA 分子上的染色体接触区,研究人员发现大部分接触位点只集中在几个不同的位点上,并且与 H3K27ac 峰有高度重叠,这几个区域只占 ecDNA 大小的 1%-2.4%,却介导了总染色体相互作用的 17%-59%。这种独特的接触模式表明 ecDNA 与染色体相互作用的高度选择性。
为了量化 ecDNA 介导染色体相互作用相关的H3K27ac 信号,研究人员进行分组比较,结果表明ecDNA与染色体接触集中在转录活跃区域(图4C,D)。进一步分析与染色质互作的ecDNA分子的特征,发现ecDNAs的高频率互作位点上H3K27ac信号显著富集,信号峰的跨度较大,具有超级增强子(SEs)的特征(图4E)。在HF-2354、HF-2927、HF-3016和HF-3177细胞系中,有7、3、27和22个SEs在ecDNAs上,其中33%-100%高频相互作用的SEs位于非编码区。虽然这些SE基因座只占ecDNA总大小的2%-18%,但它们却占ecDNA介导的相互作用总量的31%-73%(图4F),表明ecDNA 富集有增强子特征,与转录活跃的染色体基因相关。
图4:ecDNAs丰富了超级增强特征来源:Cancer cell
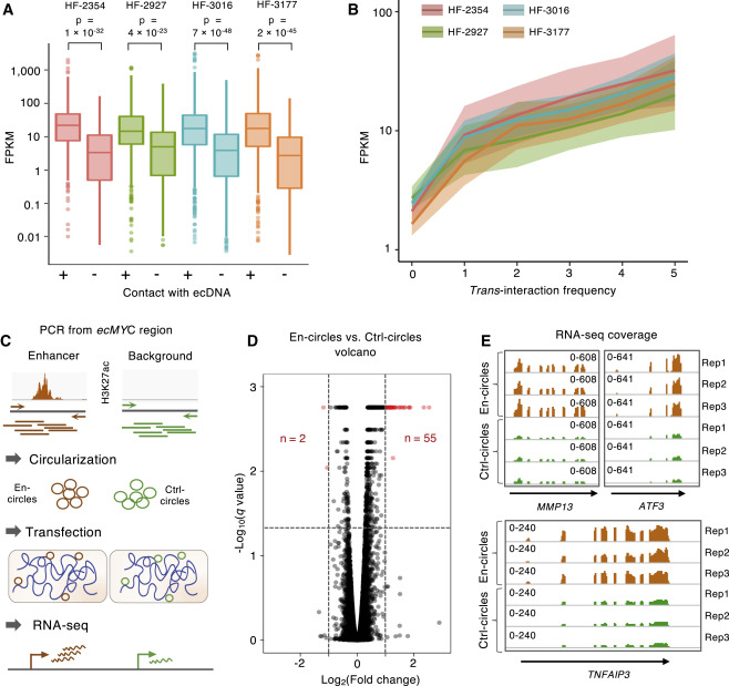
接下来,从RNAPII介导的ecDNA相关染色质相互作用中,分别在HF-2354、HF-2927、HF-3016和HF-3177 ecDNA(+)细胞系中发现214、294、592和399个染色体基因,其启动子分别与细胞系中的ecDNA接触的(图5A,B),染色体基因表达的分布随ecDNA接触频率的增加而增加。
为了进一步验证 ecDNA 对染色体基因表达的调控作用,通过 RNA-seq 分析,57个显著变化基因里面有 55 个是上调的,2 个是下调的(图5D),表明包含增强子序列的 ecDNA 可以激活癌细胞中染色体基因的表达。这些结果表明ecDNA在染色体基因转录激活可以作为的移动增强子,通过与染色体的结合上调基因组的表达,而不只是癌基因快速扩增的载体。
图5:ecDNA介导的与转录活跃基因相关的染色质相互作用来源:Cancer cell
最后,为了进一步探究ecDNA-染色质相互作用的共聚集特性,研究人员利用ChIA-Drop在单分子分辨率水平对染色质互作的复杂性进行了解析,与ChIA-PET发现的模式一致,它们的接触位点聚集在ecMYC上的SEs上。表明 ecDNA 超级增强子功能导致致癌基因共聚集,提示eccDNA与其中的超级增强子结构可能作为一种灵活的转录增强元件,从而促进肿瘤的发生。
图6:ecDNAs促进转录和肿瘤发生的模式图来源:Cancer cell
综上所述,该研究发现了ecDNA与常染色体DNA存在普遍互作,且这种互作影响癌症细胞的转录过程,ecDNA可以作为移动的增强子参与染色体基因转录调控和驱动全基因组转录扩增。研究还发现了ecDNA新的功能机制,通过反式调控染色质基因的转录,从而促进肿瘤生长。ecDNA在癌症中的普遍存在,因而靶向ecDNA有可能成为未来的一种抗癌方向。
参考文献:
Oncogenic extrachromosomal DNA functions as mobile enhancers to globally amplify chromosomal transcription.http://www.cell.come/cancer-cell/fulltext/S1535-6108(21)00164-1

咨询
我们尊重知识产权,如您认为本平台所载文章、图片、视频等内容侵犯您的合法权益,请您及时联系我们,我们将依据相关法律法规、平台规则予以处理。
关键字
- 297
- 点赞
- 复制链接
- 举报
