Cancer Cell | 基于脑脊液cfDNA低覆盖WGS技术开展MRD(微小残留病灶)检测的系统评估
髓母细胞瘤是一种恶性儿童胚胎中枢神经系统(CNS)肿瘤,容易发生软脑膜转移。虽然基因组分析可通过定义预后相关的分子组来进行风险分层,但目前除了磁共振成像(MRI)和脑脊液(CSF)细胞学检测之外,还没有分子生物标志物来监测髓母细胞瘤的治疗反应。加强治疗可以挽救患有持续性疾病的患者,早期监测复发风险能及时启动二线或实验性治疗。因此,对于一线治疗失败的髓母细胞瘤患者来说,发现可靠的、微创的、临床可操作的生物标志物是非常有必要的。
近日,美国圣犹达儿童研究医院研究团队及合作团者研究发现,系列CSF衍生无细胞DNA(cfDNA)的低覆盖率全基因组测序(lcWGS)可用于髓母细胞瘤微小残留病灶(MRD)检测并预测髓母细胞瘤患儿的治疗反应,并在Cancer Cell上发表了题为“Serial assessment of measurable residual disease in medulloblastoma liquid biopsies”的研究论文。
文章发表在Cancer Cell
癌症患者从体液(即血浆、脑脊液、尿液)中分离出的cfDNA,可用于捕捉肿瘤相关基因的改变。在CNS恶性肿瘤患者中,CSF来源的cfDNA已被证明比血浆分离的cfDNA更有用。迄今为止,CNS统肿瘤的cfDNA分析在很大程度上仅限于使用靶向测序方法对高级别胶质瘤患者进行研究,这些患者主要携带一些复发性驱动突变。关于儿童中枢神经系统胚胎性肿瘤的数据有限。髓母细胞瘤基因组很少有热点驱动突变,一般是以普遍的染色体基因组变异(CNVs)为特征,限制了cfDNA突变谱在该肿瘤类型中的适用性。
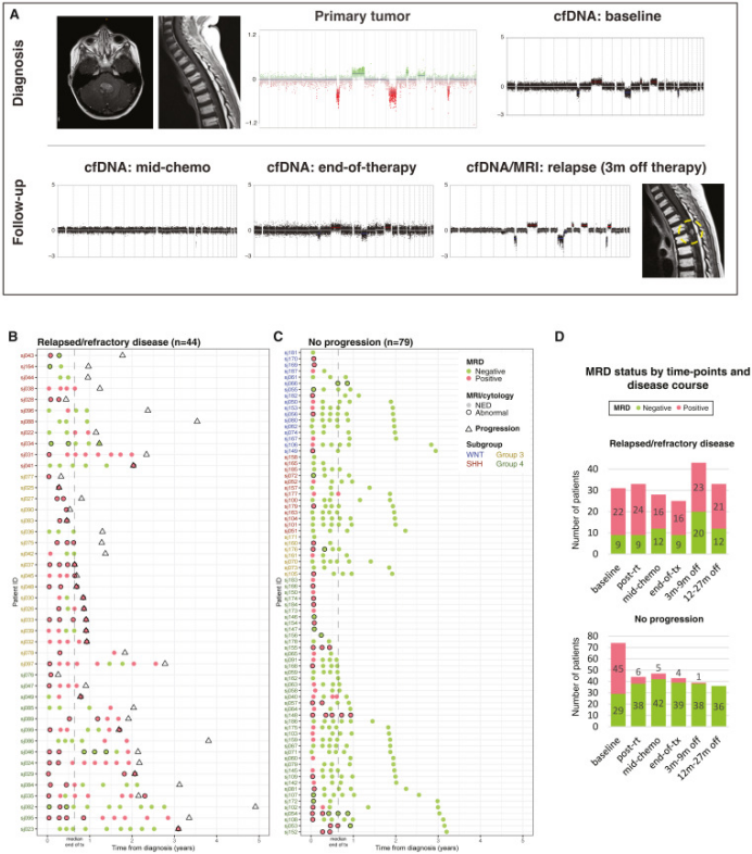
研究团队利用髓母细胞瘤中染色体不稳定性的优势,评估了CSF衍生cfDNA中肿瘤相关CNVs作为可检测MRD标记的临床应用价值。通过一项前瞻性临床试验大队列儿童的连续储存的脑脊液样本,研究人员分析了cfDNA的预测和预后价值(图1)。
图1.儿童成髓细胞瘤中CSF衍生cfDNA的MRD检测。来源:Cancer Cell
通过检测MRD引导治疗彻底改变了儿童白血病的治疗方式。纳入可检测MRD评估的急性白血病治疗方案现在已成为标准的治疗方案,使治疗反应良好的患者免于不必要治疗,对治疗反应较差的患者进行强化治疗。由于缺乏有效的可检测MRD生物标志物,这种方法目前还不能用于儿童CNS肿瘤,包括髓母细胞瘤。因此,肿瘤根除的程度还不能超过MRI的分辨率。
为分析cfDNA来源的CNVs作为检测MRD生物标志物的有效性,研究团队分析了可用的基线CSF样本(n = 105)(图2)。结果显示,67/105(64%)基线样本检测出MRD。在基线收集的可检测MRD阳性脑脊液样本和相应的原发肿瘤之间的CNV谱两两相关,表明了高度的一致性(图3)。
图2. csf衍生的衍生cfDNA中肿瘤相关CNVs的检测和模式。来源:Cancer Cell
图3.来自基线衍生cfDNA和原发肿瘤的CNVs患者匹配比较。来源:Cancer Cell
研究团队还发现,最终进展的患者在治疗期间的可检测MRD持续率明显高于没有进展的患者(图4)。RT后出现可检测MRD的患者,其中期化疗或在治疗结束时的无进展生存率(PFS)明显低于未发发现可检测MRD的患者(图5)。
图4.可测量MRD对系列脑脊液镜像病程的检测能力。来源:Cancer Cell
图5.可测量MRD可检测性根据进展风险对患者进行分层。来源:Cancer Cell
通常,患者被过度治疗,导致不必要的副反应,或者治疗不足,在治疗结束时不能充分消除病灶。收集脑脊液用于细胞学检查是根据循环肿瘤细胞的形态进行分期和疾病评估的常规方法,也是评估cfDNA作为可检测MRD潜在生物标志物的最佳样本来源。利用参加前瞻性临床试验的髓母细胞瘤和其他CNS胚胎肿瘤患者的脑脊液样本的大型纵向队列,该研究首次有效、系统地证明了系列CSF衍生cfDNA谱在儿童CNS肿瘤MRD检测中的临床应用。
研究团队发现,无论最初的风险分组如何,在辅助治疗期间或结束时持续的检测MRD对癌症进展具有预测作用,也可以帮助识别不良反应患者。基线MRD检测能力和结果之间缺乏相关性是可以预期的,因为基线信号仅仅代表了该研究检测到的术后残留疾病。在大部分患者中,这些残留病灶可以通过后续的辅助治疗有效根除。上述发现证明,可检测MRD评估可以作为诊断时分子和临床风险分层的一个有潜力的补充工具,可以整合到未来的髓母细胞瘤临床试验中。
虽然可以使用不同的液体活检技术来评估肿瘤来源的材料,但使用低覆盖率lcWGS检测CSF来源cfDNA中的肿瘤相关CNVs非常适合成髓细胞瘤(图6)。首先,髓母细胞瘤切除患者脑脊液中cfDNA的含量明显低于其他脑肿瘤患者。第二,CNVs在儿童髓母细胞瘤中普遍存在,影响SJMB03试验中95%的患者肿瘤(图7)。捕获全基因组染色体CNVs不需要使用定制探针设计来靶向不同的突变驱动基因。因此,染色体CNVs和基于突变的方法可能是互补的。
图6.cfDNA图谱揭示肿瘤进展中的进化。来源:Cancer Cell
图7.强调连续cfDNA分析在儿童髓母细胞瘤中的应用。来源:Cancer Cell
由于不清楚cfDNA释放的机制。研究团队推测cfDNA是由细胞更替过程中片段DNA的可控释放产生的。髓母细胞瘤患者脑脊液中cfDNA的检测与转移状态、肿瘤位置和分子亚群有关。因此,cfDNA图谱可以更真实地代表最终驱动疾病进展的恶性肿瘤细胞的基因组指纹。此外,未来的研究有可能通过一系列液体活检来评估基因组进化,并不需要重复的外科活检,为复发髓母细胞瘤基因组的低侵袭性分析提供了一种途径,以促进基于肿瘤进展分子组成的实验性挽救性治疗的合理优先次序。因此,cfDNA分析的使用将为复发性成髓细胞瘤的新治疗方案设计提供信息。
综上所述,该研究证明了基于CSF衍生cfDNA的低覆盖率lcWGS适用于可检测MRD分析并预测髓母细胞瘤患者的治疗反应,支持将前瞻性cfDNA评估纳入髓母细胞瘤临床试验,进行进一步的研究和技术改进,以便未来的髓母细胞瘤管理可以根据可检测MRD进行个性化治疗。该研究发现为CSF来源cfDNA液体活检作为儿童和成人恶性中枢神经系统肿瘤可操作生物标志物的未来部署提供了坚实的基础。
原文链接:https://doi.org/10.1016/j.ccell.2021.09.012

咨询
我们尊重知识产权,如您认为本平台所载文章、图片、视频等内容侵犯您的合法权益,请您及时联系我们,我们将依据相关法律法规、平台规则予以处理。
关键字
- 311
- 点赞
- 复制链接
- 举报
