Nature Genetics | GWAS分析揭示DNA甲基化与遗传变异关联,提供基因组调控分子机制新见解
导 读
DNA甲基化在决定基因组结构和功能方面起着关键作用,包括细胞分化和基因表达的调控。已有研究证明,DNA甲基化紊乱与动脉粥样硬化、癌症、肥胖、2型糖尿病、神经精神疾病以及其他复杂的多因素疾病的发生发展有关,可作为独立因素预测全因死亡率。因此,进一步了解影响DNA甲基化的机制,有望为鉴定基因组调控因子、分子表型和疾病发展的生物学途径提供新的见解。
无论是顺式(同一染色体)还是反式(跨染色体间),DNA甲基化均可受到潜在遗传变异的影响。其中,由于反式DNA甲基化在调控基因组功能和影响多种生物过程中发挥关键的调控作用,对其有影响的遗传变异值得特别关注,
近日,德国环境卫生研究中心研究团队与伦敦帝国理工学院研究团队合作,在Nature Genetics发表了题为“Genetic variation influencing DNA methylation provides insights into molecular mechanisms regulating genomic function”的文章。该团队在之前工作的基础上,进一步解析了调控基因变异与基因表达、分子相互作用、表型变异和疾病易感性之间的分子机制,促进了人们对基因变异与人类表型之间潜在联系途径的理解。
文章发表在Nature Genetics
主要研究内容
全基因组关联分析及独立队列的重复验证
研究人员首先对3,799名欧洲人和3,195名南亚人进行了外周血DNA甲基化的全基因组关联研究(GWAS),并将具有全基因组意义的显著甲基化数量性状位点(methylation quantitative trait loci, meQTL)在独立队列中进行验证,共得到11,165,559个有高可信度和高重现性的meQTL (包括2,709,428个SNP和70,709个CpG位点)。这些meQTL的平均效应量为每个等位基因拷贝甲基化绝对值的2.0%;此外,单核苷酸多态性解释了10.3%的在各自CpG位点的甲基化变化。
图1. 全基因组关联分析和验证结果。来源:Nature Genetics
鉴定出的meQTL可在多种细胞类型中发挥作用
接下来,研究团队发现在约1,120万个meQTL中,80-87%具有一致的效应方向;26-37%可在分离的白细胞亚群中重现。此外,研究团队还发现有72-86%的meQTL在分离的脂肪细胞和脂肪组织复现,这些比例与基于样本量的预期一致。上述研究结果表明,许多meQTL在不同的细胞谱系中发挥作用,可能与组织和多个系统相关。
图2. 在分离的白细胞和脂肪细胞中进行验证。来源:Nature Genetics
整合反式作用位点的分子信息
在上述的分析中,研究团队共确定了467,915对反式SNP-CpG,其中包括200,761个独特的SNP和3,592个独特的CpG位点之间的配对关系。分析结果显示,这些反式SNP-CpG代表了1,847个不同的基因位点,具有影响反式DNA甲基化的遗传变异。此外,分析结果还表明,反式meQTL可以识别具有关键作用的基因位点,它们是基因组结构和功能的主要调控因子,而这些反式作用位点的作用可能是通过对DNA甲基化的远程作用来介导的。
为获得介导反式SNP-CpG关系的核蛋白的新基因,研究团队首先对已知转录因子的结合位点和具有反式作用遗传位点的反式CpG位点进行整合。基于效应计算,研究人员将分析限制在115个至少存在5个相关CpG位点的反式meQTL中。在45个位点中,反式CpG位点与一个或多个已知转录因子的结合位点重合,这与零假设下的预期相比,富集了约1.8倍。
图3. 反式CpG位点相关、SNP相关基因与转录因子结合位点的关联分析。来源:Nature Genetics
为证明上述方法的可靠性,研究团队对其中一个SNP-rs730775进行了深入分析,发现它与49个反式CpG位点相关。经分析,NFKBIE是该位点最有可能的反式作用基因,其SNP位于NFKBIE的第一个内含子上。反式CpG位点定位在NF-κB通路的基因上(如NFKBIE和TRAF6),并富集到“白细胞介素(IL)-6生物合成过程的调节”通路中。通过进行分子QTL和GWAS共定位分析,rs730775位点上的后验概率平均为70%,即支持大多数CpG位点存在共同的因果变异。以上结果表明,NFKBIE基因位点的遗传变异通过NF-κB通路与DNA甲基化的反式调控相关。除此之外,研究团队还进行了其他基因的深入分析,均验证上述方法的可靠性。
图4. NFKBIE的调控网络与基因座共定位分析。来源:Nature Genetics
ZNF333基因座的实验验证
在rs6511961鉴定的遗传位点上,研究团队推测的候选基因为ZNF333,其与TAL1和CDK9(已知编码核转录因子的基因)的表达相关。为了进一步验证ZNF333有助于rs6511961与其反式CpG的结合,研究人员对经FLAG和Myc标记的ZNF333进行了ChIP-seq。ChIP-seq分析结果证实了位点特异性的DNA结合,并揭示ZNF333的结合基序是已知转录因子的TG(AG)* TCA,支持ZNF333参与结合基因组调控位点这一观点。
图5. 用ChIP-seq对ZNF333进行实验验证。来源:Nature Genetics
meQTL与其他表型的互作分析
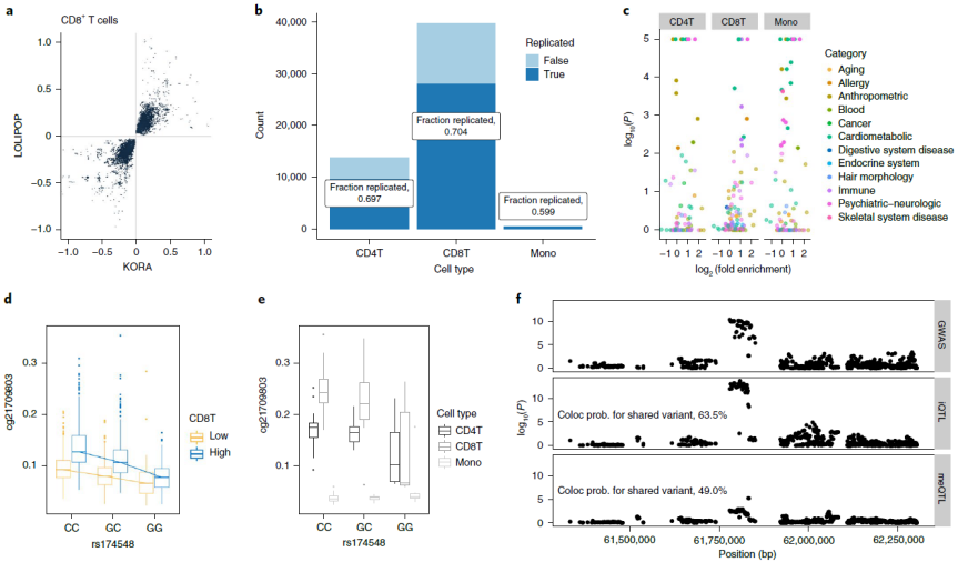
最后,研究团队重新分析了meQTL中SNP与CpG位点的关系,以期寻找与白细胞组成、BMI或吸烟之间相互作用的证据,这些特征此前被报道与DNA甲基化具有很强的关联。分析结果显示,在1,120万个meQTL中,有130,016个(约1.1%)显示出与一种或多种表型相互作用,其中与白细胞亚群产生互作的meQTL数量最多;相比之下,几乎没有证据证明BMI或吸烟对血细胞甲基化的基因调控有影响。
与血细胞比例的显著相互作用可以表明meQTL在特定细胞类型中具有更强或更弱的作用。iQTL在CD4+和CD8+ T细胞中的高重复率显示出iQTL的细胞类型特异性。iQTL的存在也表明甲基化水平与基因型之间的关系取决于特定细胞类型的丰度。
此外,研究团队还发现FADS1基因中的rs174548与CD8+ T细胞丰度高的志愿者的DNA甲基化相关性较强。同时,共定位分析显示rs174548和哮喘有共同的因果变异,提供了CD8+ T细胞脂肪酸代谢与免疫表型之间的关联。
图6. 白细胞iQTL的关联分析。来源:Nature Genetics
结 语
综上所述,该团队使用严格的统计阈值和跨群体、组织验证,以识别高置信度且可推广的meQTL,在外周血中确定了1,120万个独特的SNP-CpG关联位点,其中包含467,915个反式meQTL。此外,研究团队还发现meQTL位点富集了多种功能相关特征,包括与基因表达、代谢变异和临床性状的关联。
总而言之,该研究促进了人们对DNA序列变异和DNA甲基化之间关系的理解,为核调控中的分子网络、基因变异与人类表型的潜在联系提供了新的见解。同时,研究还揭示了多个新的核调控网络,这些发现为支持表型变异的生物学途径提供信息基础。
参考文献
1. Hawe, J.S., Wilson, R., Schmid, K.T. et al. Genetic variation influencing DNA methylation provides insights into molecular mechanisms regulating genomic function. Nat Genet (2022).
2. Parry, A., Rulands, S. & Reik, W. Active turnover of DNA methylation during cell fate decisions. Nat. Rev. Genet. 22, 59–66 (2021).
3. Chen, M. H. et al. Trans-ethnic and ancestry-specific blood-cell genetics in 746,667 individuals from 5 global populations. Cell 182, 1198–1213 (2020).

咨询
我们尊重知识产权,如您认为本平台所载文章、图片、视频等内容侵犯您的合法权益,请您及时联系我们,我们将依据相关法律法规、平台规则予以处理。
关键字
- 104
- 点赞
- 复制链接
- 举报
