Nature子刊 | 全基因组cfDNA甲基化分析可实现小细胞肺癌的灵敏检测、预后监测及分子分型
小细胞肺癌(SCLC)约占肺癌病例的10-15%,具有转移扩散早、疾病进展迅速等特点,预后极差。SCLC分为局限期(LS-SCLC)和广泛期(ES-SCLC),多数患者在首次诊断时就已是ES-SCLC(IV期),少部分患者为LS-SCLC(IA-IIIB期)。SCLC患者在初期对铂类药物化疗特别敏感,但获得性耐药出现较快,很少有患者生存期超过1-2年。近年来,SCLC的治疗在标准化疗的基础上加入了免疫疗法,并在一小部分尚未确定的患者中产生了持久的反应。因此,寻找新的生物标志物对患者进行分层,是开发SCLC治疗新策略以及提高患者生存率的关键。
SCLC常被认为是一种同质性疾病,但最近研究显示,基于主要转录因子(TF)的表达,SCLC的几个亚型在形态学和转录组上都存在异质性。临床前研究表明,SCLC亚型表现出动态可塑性,并具有不同的治疗脆弱性。
近日,英国曼彻斯特大学等机构的研究团队在Nature Cancer上发表了题为“cfDNA methylome profiling for detection and subtyping of small cell lung cancers”的文章。研究描述了一个强大的全基因组游离DNA(cfDNA)甲基化分析方法,能够实现对SCLC的灵敏检测、疾病进展的监测以及主要亚型分型。数据显示,cfDNA甲基化分析作为一种普遍适用的液体活检方法在临床实践中具有潜在的应用价值。
文章发表在Nature Cancer上
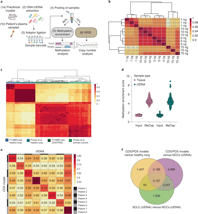
为评估SCLC全基因组DNA的甲基化模式,研究团队采用了不含亚硫酸氢盐的、基于富集的二代测序(NGS)方法,其结合了内部文库制备方法,允许在富集前进行样品多重检测(T7-MBD-seq)。研究团队利用T7-MBD-seq方法对110个组织样本进行检测,其中97个来自SCLC患者的异种移植物(PDX)或循环肿瘤细胞外植体(CDX)样本,另外13个是健康的肺组织样本。(图1)结果显示,T7-MBD-seq对低至1ng的DNA输入提供了可重复的甲基化图谱,并成功捕获了SCLC模型和健康对照组之间显著的差异甲基化区域(DMR)。
进一步,研究团队使用T7-MBD-seq评估了157个个体的cfDNA样本甲基化模式,包括78个SCLC患者(29个LS-SCLC和49个ES-SCLC)和79个非SCLC患者(NCCs)。结果显示,SCLC、NCC的cfDNA样本之间最显著DMR的PCA分析能够将大部分SCLC、NCC样本分离,分离水平取决于肿瘤分数。上述结果表明,T7-MBD-seq方法提供了可重复且具有特征性、在cfDNA中也很容易被检测到的SCLC甲基化图谱。
图1. CDX/PDX模型和cfDNA样品中SCLC甲基化模式的工作流程。
研究团队初步探索了DNA甲基化分析在多大程度上可以为基于血液的患者样本提供一种灵敏的疾病检测方法,利用一种机器学习的方法,并使用在CDX/PDX模型和38个NCC cfDNA样本中发现的4,061个DMRs来训练肿瘤/健康分类器(图2)。
图2. 生成用于敏感肿瘤检测的DNA甲基化分类器。
接下来,研究团队将经过训练的肿瘤/健康分类器应用于含有119个cfDNA样本的验证集,这些样本来自未经过治疗的NCC、LS-SCLC和ES-SCLC患者。分类器正确分配了93%的LS-SCLC患者和100%的ES-SCLC患者,预测评分与疾病分期在统计学上具有显著相关性(图3)。相比之下,拷贝数衍生(ichorCNA)肿瘤分数虽然与分类器肿瘤预测评分相关,但其灵敏度较低。以上数据表明,cfDNA甲基化分析显著提高了SCLC检测的敏感性,即便是在早期、局限性疾病和低肿瘤负荷的患者中,也能良好区分不同进展阶段的SCLC。
图3. 甲基化肿瘤预测评分应用于SCLC cfDNA样本。
研究团队使用上述肿瘤/健康分类器,利用在基因组区域检测到的平均甲基化水平得出每个cfDNA样本的SCLC甲基化评分,并对其进行探索性分析以评估cfDNA甲基化能否反映SCLC患者的总生存期(OS)。(图4)结果显示,甲基化评分与疾病分期、ichorCNA肿瘤分数呈正相关,与平均DNA片段大小呈负相关。
Kaplan-Meier分析显示,低评分SCLC患者的OS明显长于高评分患者。在多变量Cox回归分析中,连续或二分类的甲基化评分与OS显著相关。此外,与仅分析年龄、性别和疾病阶段的模型相比,包含甲基化评分的模型具有较低的AIC、BIC准则值以及较高的一致性指数值。综上所述,cfDNA甲基化分析在SCLC中具有潜在的临床效用,能够对基于血液的样本进行灵敏地肿瘤检测,并提供超越临床分期的预后信息。
图4. 甲基化评分预测SCLC患者的存活率。
先前的研究已经报道了ASCL1、NEUROD1、ATOH1、POU2F3等多种SCLC亚型,但近期一项基于174个SCLC组织样本的研究显示,ASCL1、NEUROD1和双阴性亚型在临床样本中占主导地位。因此,研究团队使用甲基化分析对这三种亚型进行了分类。结果显示,73%的cfDNA样本被归类为ASCL1,13%被归类为NEUROD1,14%被归类为双阴性亚型,亚型的分布与先前发表的SCLC组织样本的免疫组织化学数据密切相关。
研究团队还评估了基于SCLC的分子亚型能否对疾病进行纵向监测,比较了基线和化疗后(包括CDX / PDX模型和cfDNA)样本的SCLC亚型预测,发现主要SCLC的检测结果具有一致性。上述数据表明,cfDNA甲基化分析为SCLC患者的分子亚型分析提供了一种准确且广泛适用的方法。
图5. cfDNA甲基化分析在临床前模型和cfDNA样品中鉴定出SCLC亚型。
综上所述,该研究描述了一种适用于患者衍生模型和cfDNA样本的全基因组DNA甲基化分析方法,可用于I-IV期SCLC检测、疾病监测和主要亚型分型。这种快速周转、基于血液的分型方法将为SCLC的药物开发提供信息并加速其发展:评估不同亚型疾病对新药物的不同反应;通过不同SCLC亚型之间的适应性和相互转换分析获得耐药性潜在的机制;帮助科研人员迅速、安全地筛选参与SCLC生物标志物相关的临床试验的志愿者。
参考文献:
Chemi, F., Pearce, S.P., Clipson, A. et al. cfDNA methylome profiling for detection and subtyping of small cell lung cancers. Nat Cancer (2022). https://doi.org/10.1038/s43018-022-00415-9

咨询
我们尊重知识产权,如您认为本平台所载文章、图片、视频等内容侵犯您的合法权益,请您及时联系我们,我们将依据相关法律法规、平台规则予以处理。
关键字
- 109
- 点赞
- 复制链接
- 举报
