破获结直肠癌“身份指纹”!中山大学徐瑞华教授最新研究表明cfDNA甲基化分析有助于结直肠癌早期诊断及预后
结直肠癌是世界第三大常见恶性肿瘤。近10年我国结直肠癌的发病率呈明显上升趋势,2015年城市人口新发结直肠癌病例数达26万人,在所有恶性肿瘤中高居第5位。结直肠癌起病隐匿,我国肠癌早期确诊的比例仅为5%~10%。而对于不可手术治愈的晚期结直肠癌,全身性化疗为首选治疗手段,但即便通过全身性化疗控制,晚期结直肠癌的5年生存率仍然较低。虽然早期发现和治疗是降低结肠直肠癌死亡率最有效的方法,但临床常用的结直肠镜检查过程痛苦,患者依从性很差。
由于癌细胞的进化选择作用,结直肠癌的治疗需要多种模型和密切的肿瘤进展监视与治疗反馈。近年来,伴随着高通量测序技术的发展,肿瘤相关机制研究的深入以及生物大数据分析工具的成熟,基于循环肿瘤DNA(ctDNA)的液体活检技术在一定程度上提供了一种相较于普通组织活检,更具应用前景的非侵入性检测方法。此外,DNA甲基化作为最早发现的表观修饰途径之一,其异常甲基化模式在不同肿瘤组织中具有高度特异性。因此,特异性的ctDNA甲基化图谱有望应用于癌症早期诊断与分期、疗效评估、复发监测和预后判断等,但目前其对于结直肠癌诊断和预后的确切临床价值仍有待进一步研究。
图:论文发表于Science Translational Medicine杂志
2020年1月1日,中山大学肿瘤防治中心徐瑞华教授课题组在Science Translational Medicine杂志发表了一项结直肠癌甲基化检测最新成果,研究基于大规模的临床数据分析和深度机器学习得到了用于结直肠癌早期检测、风险评估和预后监测的甲基化模型。研究结果表明,结直肠癌特有的甲基化模式分析可作为评估结直肠癌的一种非侵入性手段。这些甲基化模式可用于区分个体是否患有结直肠癌,以及患者的生存期差异。此外,一种甲基化标记物还可以用于一般人群的结直肠癌检测,具有高灵敏度和高特异性。研究人员在论文中表示:“我们的研究结果表明,cfDNA甲基化标志物可用于结直肠癌的诊断、预后和监测,还可能早期检测无症状的结直肠癌患者。”
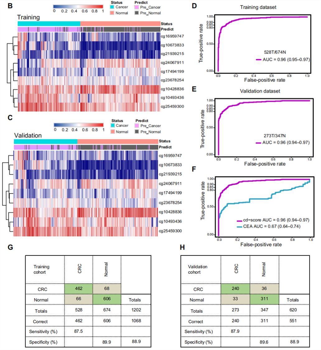
为了构建结直肠癌甲基化模型,研究团队分析了来自TCGA数据库的459个结直肠癌肿瘤样本和此前另项甲基化研究中754个正常样本的甲基化图谱,并将这些样本分为训练集和验证集。通过筛选,研究人员锁定了两组样本中9种不同的标志物,并以此构建了结直肠癌诊断评分模型“cd-score”。研究结果表明,该模型具有较高的灵敏度(约88%)和特异性(约90%),能够有效对结直肠癌与对照样本进行鉴别。进一步结果还表明,治疗前患者的cd-score高于治疗后患者,同时治疗后可检测到残留肿瘤的患者以及复发患者的cd-score评分也较高,此外cd-score与肿瘤分期相关。以上结果表明,该评分模型可用于检测残留肿瘤、评估治疗效果并用于复发监测。
图:cfDNA甲基化分析对结直肠癌的诊断
除此之外,研究人员还构建了一个名为“cp-score”的综合预后模型。该模型将cfDNA甲基化分析与临床和人口统计特征(如肿瘤分期和部位、患者年龄和性别)相结合,可将患者群体区分为生存时间显著不同的高危组和低危组,且与死亡风险高度相关。多变量分析显示cp-score和风险分级密切相关,并且可以作为一个独立的风险因子用于结直肠癌的风险分级。
值得关注的是,cd-score中的一种标记物cg10673833具有很高的诊断效率,其甲基化随着患者治疗会发生变化,这表明cg10673833可以作为结直肠癌高危患者中判断结直肠癌和癌前病变的标志物。在一组1493名高危结直肠癌患者中,cg10673833甲基化图谱鉴定了21例结直肠癌患者中的19例以及8例原位结直肠癌患者中的7例,灵敏度为89.7%,特异性为86.8%。虽然该检测对晚期癌前病变的灵敏度较低,仅为33.3%,但仍高于目前其他研究中报道的结直肠癌cfDNA甲基化标记物。以上结果表明该标记物有望成为是一种有效的、非侵入性的结直肠癌筛查工具。
图:cfDNA甲基化检测灵敏度和特异性
另一点值得关注的是,以上研究成果与徐瑞华教授课题组及合作团队于2017年10月发表于Nature Materials的研究成果具有异曲同工之妙。此前研究同样基于大规模临床数据分析和深度机器学习得到了用于肝癌早期筛查、风险评估和预后监测的甲基化模型,同样构建了cd-score、cp-score。以上两项研究成果也共同证明,不论是对于肝癌还是结直肠癌患者的诊断和预后,基于ctDNA甲基化的液体活检具有十分重要的意义。一方面,这项技术仅需抽取几毫升的血液即可完成检测,患者可避免活检的痛苦;另一方面,该技术诊断灵敏度和特异性高,能够实时监测肿瘤的疗效且有望早期发现肿瘤迹象。相信在未来,随着更多研究的深入,ctDNA甲基化液体活检技术还能应用于更多癌种,造福患者。
参考资料:
1. Circulating tumor DNA methylation profiles enable early diagnosis, prognosis prediction, and screening for colorectal cancer
2. Circulating Tumor DNA Methylation Profiles May Aid in Colorectal Cancer Early Diagnosis, Prognosis

咨询
我们尊重知识产权,如您认为本平台所载文章、图片、视频等内容侵犯您的合法权益,请您及时联系我们,我们将依据相关法律法规、平台规则予以处理。
关键字
- 162
- 点赞
- 复制链接
- 举报
