Science | 不节食不运动科学减肥Tips-限时进食法
近年来,肥胖已成为世界范围内主要的公共健康问题。诱发机体肥胖的因素诸多,如机体的能量摄入和消耗之间的不平衡、错误的进餐时间、昼夜节律的失调等。其中昼夜节律的失调导致机体外围生物钟紊乱,而生物钟基因的失调又会反过来增加机体在正常的睡眠期间的食物消耗。
近年来,肥胖已成为世界范围内主要的公共健康问题。诱发机体肥胖的因素诸多,如机体的能量摄入和消耗之间的不平衡、错误的进餐时间、昼夜节律的失调等。其中昼夜节律的失调导致机体外围生物钟紊乱,而生物钟基因的失调又会反过来增加机体在正常的睡眠期间的食物消耗。
已有证据表明,将高热量的饮食限制在正常活动期(啮齿动物在夜间,人类在白天)可以改善代谢健康,但其机制尚不清楚。对此,美国芝加哥西北大学范伯格医学院团队通过对小鼠开展时间限时进食法(TRF)相关研究揭示了限时进食在控制体重和改善代谢健康中的作用机制,并于2022年10月在国际顶尖学术期刊Science上发表题为“Time-restricted feeding mitigates obesity through adipocyte thermogenesis”的研究成果。
饮食的昼夜节律对能量代谢的影响
在30°C的环境下,为小鼠提供高脂饮食(HFD),将小鼠分为自由进食组、非活动(光照)期进食组(0时至12时)、活动(黑暗)期进食组(12时至24时)。1周后,自由进食组小鼠表现出更多的体重增加;与活动期进食组小鼠相比,非活动期进食组的小鼠体重和呼吸交换比(RER)节律改变增加;在非活动期喂食HFD的小鼠在活动期间的耗氧量低于在活动期喂食HFD的小鼠,且仅在活动期喂食的小鼠的总能量消耗与体重的斜率更高。这些结果表明,在环境光-暗周期的非活动阶段进食会导致体重增加,即饮食诱导的能量消耗减少。
运用葡萄糖标记的体内同位素示踪技术,进一步探究小鼠脂肪组织中糖酵解和三羧酸(TCA)循环代谢受喂食时间的影响。TRF小鼠口服U-13C-葡萄糖(0时喂食非活动期小鼠,12时喂食活动期小鼠),被标记的葡萄糖被腹股沟白色脂肪组织(iWAT)和棕色脂肪组织(BAT)迅速吸收,并在喂食15 min后达到峰值。与非活动期喂养小鼠的iWAT和BAT相比,活动期喂养小鼠的iWAT和BAT中增加了带标记的丙酮酸和乳酸,表明糖酵解增强和标记乳酸的可能摄取,且活动期喂养的小鼠iWAT中也富含了被标记的TCA循环中间产物。这表明相对于饮食的昼夜规律影响了脂肪组织中的碳通量,活动期进食将促进脂肪组织中葡萄糖向糖酵解和TCA循环代谢物的生成增加。
图1. 饮食的昼夜节律对能量消耗的影响
脂肪细胞中的产热增强机制
进一步分析0时和12时小鼠iWAT和BAT中对应的生物钟基因表达的差异。结果表明,仅在活动期喂食HFD的小鼠iWAT和BAT中核心生物钟基因表达高于非活动期喂食HFD的小鼠,提示脂肪细胞的昼夜节律和产热节律的紊乱可能是在非活动期进食的负面代谢后果的基础。
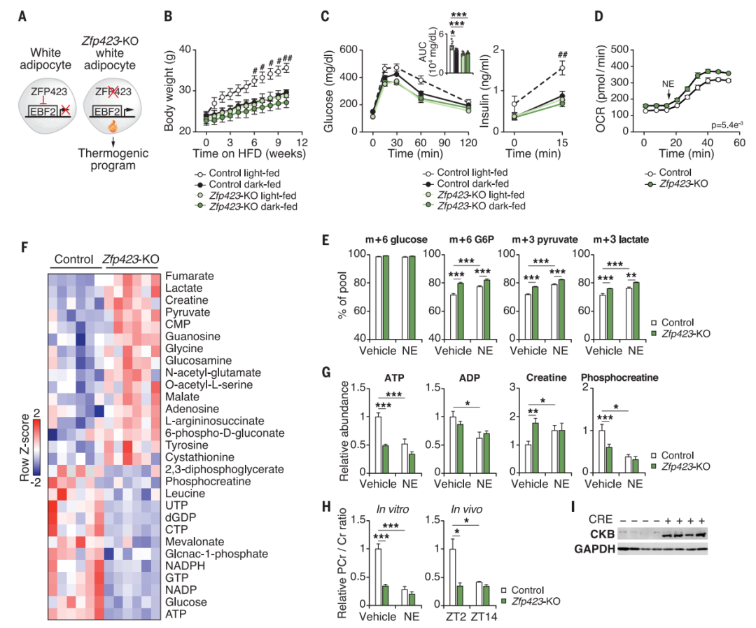
成年小鼠脂肪细胞锌指蛋白423(ZFP423)的诱导缺失代表了更强的产热刺激,因此对ZFP423转录因子敲除(Zfp423-KO)的小鼠进行限时进食,发现iWAT脂肪细胞的广泛积累和产热作用的激活,且非活动期间喂食HFD的小鼠脂肪细胞ZFP423的缺失有效阻止了小鼠体重增加并改善了葡萄糖耐量。这表明,增强脂肪细胞产热可以减少非活跃期喂食期间的体重增加。
对Zfp423-KO小鼠WAT血管部分分化的原代脂肪细胞进行生物能和代谢流分析,结果发现,与对照组相比,脂肪细胞Zfp423-KO小鼠的耗氧率增加。U-13C-葡萄糖同位素示踪表明,用去甲肾上腺素(NE)刺激后的脂肪细胞和用β3肾上腺素能受体激动剂刺激的棕色脂肪细胞的糖酵解通量增加;Zfp423-KO的脂肪细胞中的U-13C-葡萄糖向糖酵解中间体和终产物(包括丙酮酸盐和乳酸盐)的代谢流入增加,即脂肪细胞的产热增加。
使用代谢组学分析评估脂肪细胞特异性缺失Zfp423后的代谢特征改变。与对照脂肪细胞相比,Zfp423-KO的脂肪细胞中肌酸、丙酮酸和乳酸的水平增加,磷酸肌酸和ATP的水平减少;Zfp423-KO小鼠iWAT中的PCr/Cr比率降低,产热脂肪中无效肌酸循环的主要激酶同工酶—肌酸激酶B(CKB)的丰度增加。整体表明,Zfp423的缺失通过增加解偶联呼吸、增强NE刺激的呼吸、增加进入糖酵解的葡萄糖通量和增加肌酸循环来促进脂肪细胞产热。
图2. Zfp423的缺失通过增加糖酵解的葡萄糖通量和肌酸循环来增强脂肪细胞的产热作用
iWAT和BAT脂肪细胞的转录组学&代谢组学特征分析
对热中性小鼠iWAT和BAT的脂肪细胞进行转录组学测序,结果观察到大多数基因在昼夜周期ZT19-7阶段达到最大丰度,而较少的基因在ZT7-19阶段表达。KEGG通路分析显示,在ZT19-7阶段的差异基因主要与信号通路、代谢途径和细胞维持途径相关;在ZT7-19阶段,TCA循环、生热、氧化磷酸化和昼夜节律相关的KEGG通路被富集;ZT3-15阶段主要参与炎症的KEGG通路;而在ZT15-3阶段,可以观察到氧化磷酸化、产热、丙酮酸和碳代谢、活性氧和TCA循环等代谢途径。
iWAT代谢组学研究结果揭示,热中性小鼠的肌酸丰度和PCr/Cr比值在一整天都有节律性,CKB蛋白在ZT13处最为丰富;活动期进食的小鼠在ZT13期间iWAT的肌酸丰度达到峰值,而这在非活动期进食的小鼠中是缺乏的;两组小鼠iWAT中CKB蛋白的积累时间相似。因此,丰富的肌酸和无效肌酸循环在脂肪组织中是有节律性的。
图3. 转录组学揭示了脂肪细胞代谢的昼夜节律性
肌酸代谢介导的脂肪细胞生物钟节律性
随后对缺乏核心时钟激活因子肌肉arnt样蛋白1(Bmal1-KO)的原代脂肪细胞进行基因组和代谢组学分析。在脂肪细胞Bmal1-KO小鼠的iWAT中,S-腺苷甲硫氨酸(SAM)、蛋氨酸腺苷转移酶2A(MAT2A)和CKB的丰度显著降低;脂肪细胞Bmal1-KO小鼠在活动期及非活动期喂食HFD的体重增加相同,具有相似的糖耐量,这表明脂肪细胞时钟在TRF期具有显著的代谢益处。此外,Bmal1-KO的原代脂肪细胞中肌酸丰度及代谢基因的表达降低,PCr/Cr比值增加,肌酸无效循环收到抑制。但当给对照和Bmal1-KO小鼠喂食添加肌酸的HFD后,Bmal1-KO脂肪细胞显著恢复了小鼠的体重增加、葡萄糖稳态的损失以及iWAT肌酸和SAM的数量,而食物摄入量和活性没有变化。整体的基因组和代谢组学结果表明,脂肪细胞分子时钟产生与活动周期一致的节律性由肌酸合成和代谢来介导。
最后,以具有可诱导脂肪细胞特异性转基因表达BMAL1(Bmal1-Tg)的小鼠为对象,研究在缺乏脂肪细胞BMAL1的小鼠中增加肌酸丰度是否可以恢复饮食诱导的生热。结果发现当脂肪细胞Bmal1-Tg小鼠在热中性下喂食HFD时,经体重调整后的活动及非活动期的耗氧量均显著增加;脂肪细胞Bmal1-Tg小鼠的葡萄糖耐受量也得到了改善;脂肪细胞Bmal1-Tg小鼠在iWAT中肌酸循环增加,Ckb和Gatm的表达增加。因此得出结论,放大脂肪细胞的核心时钟节律足以增加能量消耗,减少体重增加。
图4. 脂肪细胞生物钟节律性通过肌酸代谢调节
综上所述,本文通过对小鼠开展时间限时进食法(TRF)研究,发现脂肪细胞肌酸代谢的昼夜节律控制是饮食诱导的生热时间的基础,确定了脂肪细胞时钟在饮食诱导的生热过程中的主要作用。这些发现揭示了肌酸节律性介导的生热是驱动限时进食代谢益处的重要机制,为控制体重和改善人类代谢健康提供了新的方向。
参考文献
Hepler C, Weidemann BJ, Waldeck NJ, et al. Time-restricted feeding mitigates obesity through adipocyte thermogenesis. Science. 2022.
绘谱帮你测
本研究采用的代谢组学、转录组学、基因组的多组学检测及代谢流分析,麦特绘谱均可提供相关检测方案,目前公司已协助客户在Cell Metabolism、Science Translational Medicine、Gut、Microbiome、Diabetes Care等期刊上发表文章三十余篇。
麦特绘谱拥有经验丰富的代谢组学靶向和非靶向检测技术平台,包括全球独有技术Q600、Q300、Q200和各类小分子代谢物高通量靶向检测方法,菌群16S测序和宏基因组、转录组学及多组学联合分析等全套解决方案。独家的检测技术、全面的数据报告以及专业的售后支持,助力您的科研探索之路不断创新和突破。欢迎咨询麦特绘谱热线400-867-2686,获取详细资料!
END
“
往期推荐
1. 2023日历 | 念过往 • 见未来
2. 糖尿病&肥胖合集 | 麦特绘谱助力糖尿病/肥胖相关研究成果
3. Cell Metabolism | 综合系统分析锁定胆汁酸稳态的遗传和饮食调节因子
4. 你认识这种减肥好“菌”吗?
5. Nature Medicine | 肠道菌群、饮食和遗传对人体血浆代谢物的影响
6. 生酮饮食真的健康吗?
7. Protein & Cell | 菌群代谢物甲硫氨酸影响宿主时钟基因表达和活性氧水平
8. Microbiome | 多组学分析揭示减重手术中肠道微生物如何调节机体代谢
咨询
我们尊重知识产权,如您认为本平台所载文章、图片、视频等内容侵犯您的合法权益,请您及时联系我们,我们将依据相关法律法规、平台规则予以处理。
关键字
- 358
- 点赞
- 复制链接
- 举报
