Nature Cancer 发文:RNA甲基化状态与多种上皮癌的侵袭和转移表型密切相关
RNA的化学修饰也参与控制基因表达,其中RNA N6-甲基腺苷(m6A)是最丰富的内部修饰。目前,m6A转录组研究已确定了7000多个mRNA转录物中的甲基化位点,其中许多甲基化位点在人类和小鼠之间是保守的。脂肪和肥胖相关蛋白(FTO)是一种m6A去甲基酶,且已被证明在胶质母细胞瘤和黑色素瘤等癌症中发挥作用,但FTO在肿瘤进展的作用和潜在机制仍不清楚。
近日,布鲁塞尔自由大学癌症表观遗传学Franois Fuks教授研究团队在Nature Cancer发表题为“Downregulation of the FTO m6A RNA demethylase promotes EMT-mediated progression of epithelial tumors and sensitivity to Wnt inhibitors”的研究文章。该研究证明FTO缺失,会导致m6A增加和Wnt信号级联关键mRNAs的3′端改变,诱导上皮-间充质转化(EMT)程序,从而使小鼠对Wnt抑制敏感。在体内和体外,FTO沉默均促进肿瘤生长、癌细胞转移和侵袭。此外,该研究还证明FTO是Wnt触发EMT和肿瘤进展的关键调节因子。
文章发表于Nature Cancer
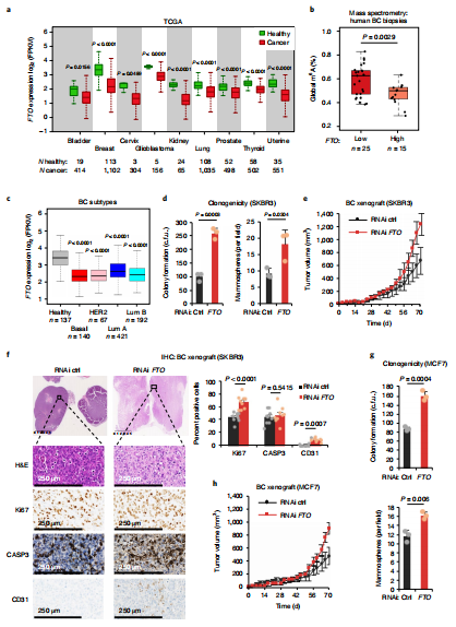
为了解癌症中FTO水平变化的原因,研究人员首先对癌症基因组图谱(TCGA)数据库中肿瘤样本与健康对照组中FTO的表达差异进行了探究,发现上皮癌(膀胱、乳腺、宫颈、肾、肺、前列腺、甲状腺和子宫)和非上皮癌类型(胶质母细胞瘤)中FTO显著下调,表明FTO下调在癌症中广泛存在。
乳腺癌是最常见和最具临床挑战性的癌症类型之一,研究人员进一步探讨了乳腺癌中FTO下调的原因。通过质谱分析发现,人类乳腺癌中低FTO肿瘤样本的m6A甲基化降低,m6A标记的整体水平高于健康组织。接下来,研究人员将SKBR3乳腺癌细胞中FTO沉默,结果显示,FTO敲除的癌细胞形成乳腺球的能力增强。MCF7细胞是另一种腔型乳腺癌模型,研究发现,MCF7细胞中的FTO缺失导致免疫受损小鼠中克隆原性增加和植入增强(图1)。表明FTO下调促进乳腺肿瘤的发生,其肿瘤抑制作用取决于它的m6A去甲基化活性。
图1.FTO缺失促进乳腺肿瘤的发生。来源:Nature Cancer
癌症干细胞扩散与肿瘤复发和转移性扩散有关,研究人员推测FTO缺失可能有利于乳腺肿瘤的进展。在实时趋化性分析中,FTO缺失的SKBR3细胞显示出比对照细胞更大的迁移和侵袭能力,这种差异取决于FTO的催化活性。此外,与SKBR3细胞一样,FTO缺失也加速了MCF7乳腺癌细胞的迁移。利用腔内乳腺癌人源肿瘤异种移植(PDX)模型评估显示,用FTO抑制剂甲氯芬酸(MA)治疗可显著增强原发性乳腺肿瘤的植入,FTO缺失肿瘤的代谢活性高于对照肿瘤(图2)。表明FTO的下调促进了体内癌细胞的侵袭和转移。
此外,前列腺癌、宫颈癌、子宫癌和肺癌的分析结果证实,FTO作为肿瘤抑制因子,低FTO表达与各种上皮癌的侵袭和转移表型相关。
图2.FTO缺失促进乳腺癌的进展和转移。来源:Nature Cancer
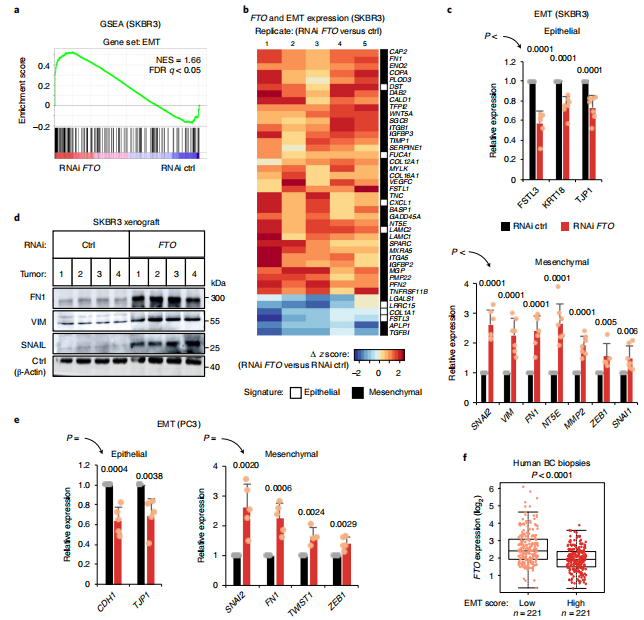
研究团队对RNA测序(RNA-seq)获得的数据进行了基因集富集分析(GSEA)。结果发现,与RNAi对照的SKBR3细胞相比,RNAi FTO中间充质基因表达增加,上皮基因表达减少,表明FTO是EMT的调节因子,FTO的下调促进了体外培养的癌细胞和体内异种移植瘤的EMT。基于TCGA人类肿瘤组织活检的数据分析,乳腺癌、前列腺癌和其他上皮癌中FTO也显著下调(图3),表明FTO是EMT以前未被认识到的负调节因子。
图3.FTO缺失引发EMT。来源:Nature Cancer
m6A-seq测序分析结果显示,FTO可通过RNA的m6A去甲基化来控制乳腺癌的关键途径。进一步分析发现,FTO缺失导致Wnt信号依赖转录活性增加。在与Wnt相关的FTO靶点中,Wnt刺激因子正相关,Wnt抑制剂与间充质EMT标记物负相关,表明FTO在癌症中控制Wnt信号。Wnt信号由FTO依赖性m6A去甲基化调节,FTO可以通过几个关键组件的3′端处理来控制Wnt信号。
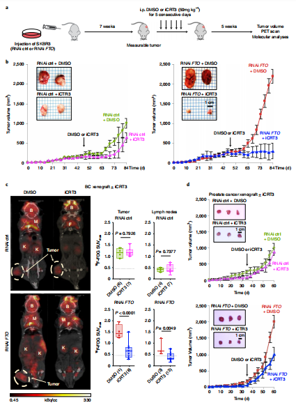
研究团队给无胸腺小鼠皮下注射去FTO或对照SKBR3细胞,发现iCRT3治疗的对照肿瘤与模拟治疗的对照肿瘤相比仅显示出轻微的生长减少,FTO减少的肿瘤在治疗后显示出显著的生长停滞(图4)。FTO的减少大大增强了iCRT3对异种移植肿瘤的生长抑制作用,表明FTO下调使上皮癌细胞更容易受到Wnt抑制。
图4.低FTO肿瘤对Wnt抑制剂治疗敏感。来源:Nature Cancer
综上所述,该研究揭示了基因表观遗传标记和关键癌症过程之间意想不到的机制联系,并确定m6A去甲基化酶FTO可作为Wnt信号和EMT的多级调节因子。虽然低FTO肿瘤在许多癌症中往往更具侵袭性,但它们对Wnt抑制剂敏感。因此,FTO水平是Wnt抑制剂治疗的潜在分层因子,将FTO与Wnt信号和EMT联系起来,可为癌症研究和治疗提供新的思路。
参考文献:
1. Jeschke, J., Collignon, E., Al Wardi, C. et al. Downregulation of the FTO m6A RNA demethylase promotes EMT-mediated progression of epithelial tumors and sensitivity to Wnt inhibitors. Nat Cancer 2, 611–628 (2021).

咨询
我们尊重知识产权,如您认为本平台所载文章、图片、视频等内容侵犯您的合法权益,请您及时联系我们,我们将依据相关法律法规、平台规则予以处理。
关键字
- 352
- 点赞
- 复制链接
- 举报
