全部产品
全部产品
一司一品
合同研发生产
找培训/找讲师
拼单供采
需求大厅
招商新品
技术转让
投资对接
会议报名
搜索
发布需求
请登录
注册
全部分类
首页
一司一品
合同研发生产
找培训/找讲师
拼单供采
需求大厅
招商新品
技术转让
投资对接
会议报名
发布需求
图片剪裁
提示
签到
发布成功
首页
分子生物试剂
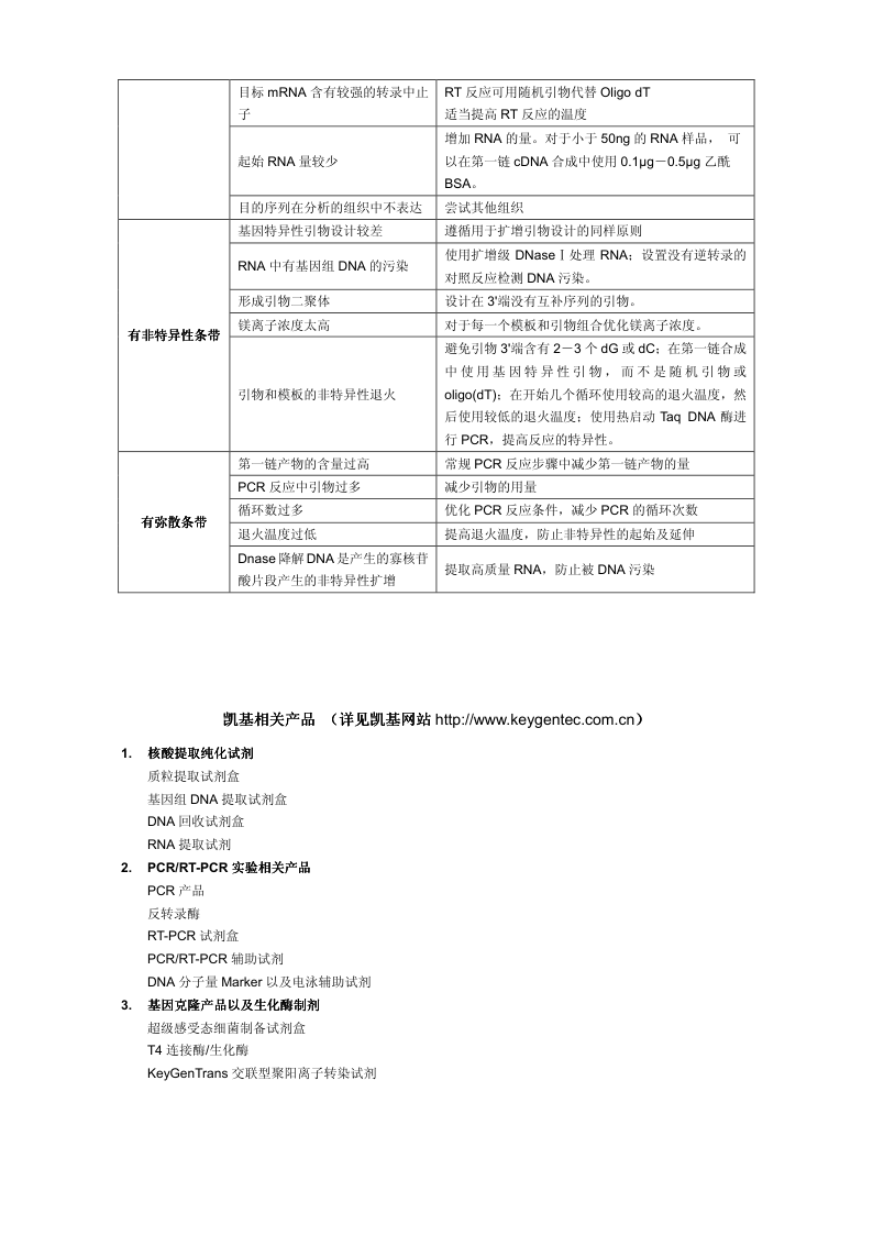
PCR|RT-PCR|qPCR
RT-PCR试剂
详情
RT-PCR试剂盒(AMV)
货号
KGA1303
品牌
凯基生物
发货地
江苏省南京市
交期
现货
规格
100tests
参考价格
1344
元
更新时间
2023-03-17 17:22:20
江苏凯基生物技术股份有限公司
一键申请试用
咨询
加入意向单
联系方式
为你推荐
OKT-3 小鼠总T淋巴细胞
Ca2+ GPCR分析-钙离子指示探针 Fluo-8, AM
NpFlamma® MMP-2,9 749
相关推荐
Unique AutoPreD 高性价比蛋白纯化系统
蛋白纯化系统Unique AutoPure25-M402
Unique AutoTFF075 自动化切向流过滤系统
蛋白纯化系统Unique AutoPure100-L2
蛋白纯化系统Unique AutoPure150-L2
蛋白纯化系统Unique AutoPure100-L1
蛋白纯化系统Unique AutoPure300-L2
蛋白纯化系统Unique AutoPure100-M402
蛋白纯化系统Unique AutoPure300-L1
咨询
发布需求
意向单
反馈
18100688020
扫码关注订阅号
返回顶部
发布需求
图片剪裁
提示
加入意向单
联系电话
一键申请试用