 
   
  全长转录组测序iso-seq
- QK-044
- 擎科
- 北京市
- 一个月内
- 按需定制
- 议价
- 2022-12-02 11:15:42
北京擎科生物科技有限公司
一键申请试用
 咨询
 加入意向单
 联系方式
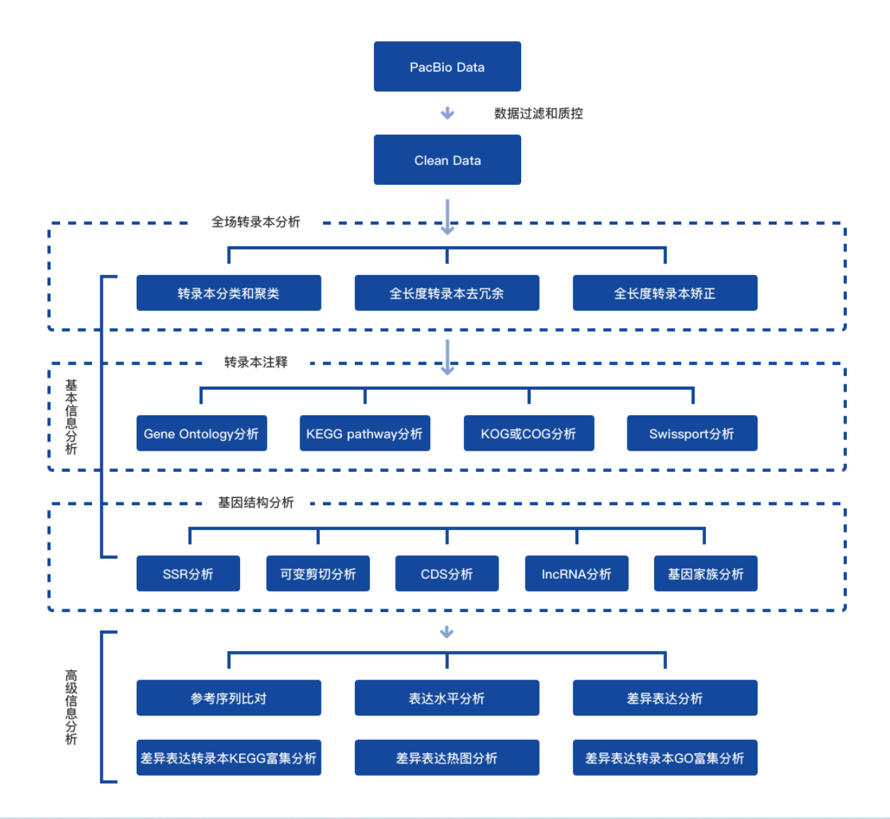
全长转录组测序(Iso-seq)是基于PacBio单分子实时测序技术,凭借超长读长的优势,无需打断RNA分子,直接对反转录的全长cDNA测序,即可得到从5’末端到3’PolyA尾的高质量全长转录本序列,从而对同源异构体(isoform)、可变剪接、融合基因、同源基因、超家族基因、等位基因表达等进行精确分析。





 
  
  
  
   
   
   
   
   
   
   
   
  