全转录组测序
- -
- 合肥麟美
- 安徽省合肥市
- 三个月以上
- 按需定制
- 议价
- 2022-12-01 10:04:16
合肥麟美生物科技有限公司
全转录组是指特定组织或细胞在特定状态下所有转录产物的总和,包括mRNA和各种noncoding RNA。我们知道生物体本身的转录过程是一个动态变化且十分复杂的分子作用网络,如果只是对某个单一RNA分子的研究,有时并不能多方面准确的发现分子作用机制。而竞争性内源RNA(ceRNA)理论阐述了一种全新的转录调控模式:ceRNA(包括lncRNA、circRNA、mRNA、假基因等)分子能够通过miRNA应答元件(microRNA Response Element, MRE)竞争性地结合相同的miRNA来调节彼此的表达水平。举个例子:miRNA会导致基因沉默现象发生,而如果lncRNA竞争性结合了miRNA,从而影响了miRNA基因沉默功能实现。

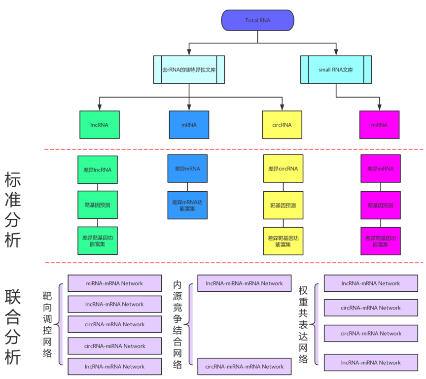
ceRNA是目前转录调控领域的热点内容之一,通过全转录组研究能够系统性的阐述ceRNA的分子作用机制。目前对全转录组简便的方法就是构建2个测序文库分别进行测序。标准的生物信息学分析能够得到mRNA、lncRNA、circRNA、miRNA各自的研究内容,靶向调控网络、ceRNA网络、共表达网络分析可以将这几种RNA联合起来分析,从而发现新的调控网络模型。去除rRNA的链特异性文库,含有的RNA信息含量十分丰富,通过测序和生物信息学分析能够得到mRNA、lncRNA、circRNA的鉴定及注释信息。不过该文库构建时会进行片段化选择从而滤掉了small RNA的信息,所以需要另外再构建一个small RNA文库,进行测序分析后可以得到miRNA和其他small RNA的鉴定及注释信息。全转录组测序方案路线图如下所示:

全转录组测序可以应用的范围非常广,比如生长发育调控(动物变态发育、植物花期、果实发育等)、环境适应机制(干旱、耐盐、抗病等)、免疫互作(细菌、真菌、病毒侵染),全转录组的生物信息学分析内容也多种多样,除4种RNA标准分析外,更侧重关注靶向网络、共表达网络、ceRNA调控网络的联合分析:

