基因Pannel定制及SNP分型
- QK-028
- 擎科
- 北京市
- 一个月内
- 按需定制
- 议价
- 2022-12-02 10:04:34
北京擎科生物科技有限公司
一键申请试用
咨询
加入意向单
联系方式
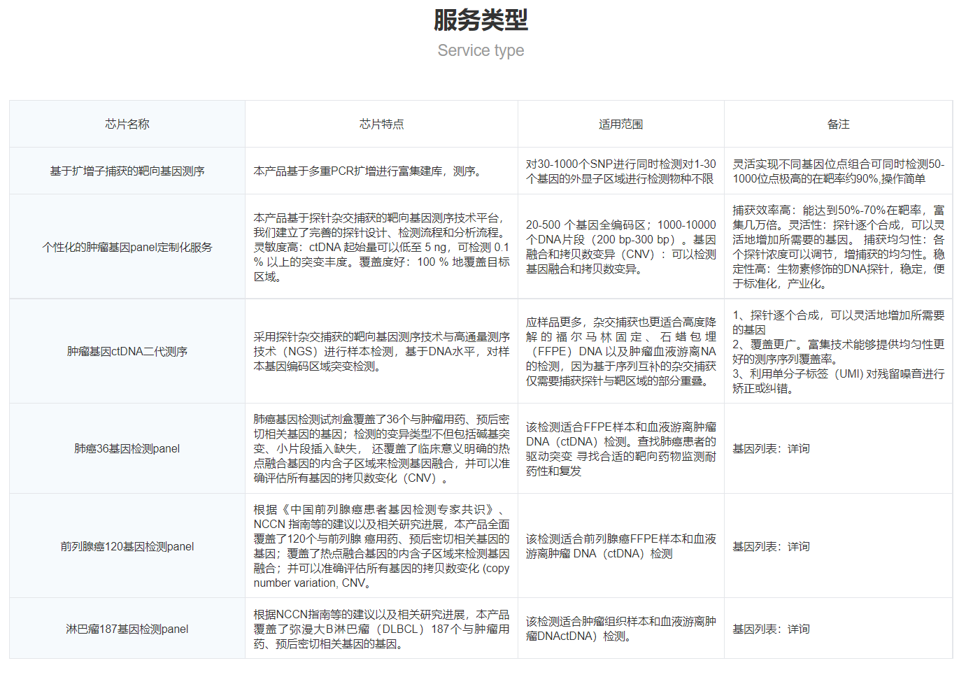
大多数遗传病和复杂疾病都和基因突变有很大的联系,SNP 突变是目前临床研究的肿瘤标志物和用药分型的一大热门,围绕科研和临床疾病检测的中高
通量的 SNP 检测需求和擎科自有的合成产业链优势,打造了多重 PCR 捕获技术,液相芯片捕获技术,捕获探针合成及相关已完成的
疾病检测 pannel。


大多数遗传病和复杂疾病都和基因突变有很大的联系,SNP 突变是目前临床研究的肿瘤标志物和用药分型的一大热门,围绕科研和临床疾病检测的中高
通量的 SNP 检测需求和擎科自有的合成产业链优势,打造了多重 PCR 捕获技术,液相芯片捕获技术,捕获探针合成及相关已完成的
疾病检测 pannel。


发布需求
意向单
反馈
18100688020
扫码关注订阅号