冠状病毒药物筛选整体服务解决方案
解决方案摘要
产品配置单
解决方案详情
【冠状病毒药物筛选的特点】
药物筛选效率高(带有荧光报告基因),药物筛选成本低(传统P3实验室筛选成本的1/30),药物筛选更安全(模拟病毒且普通或者P2实验室即可完成)、药物筛选方案更完整(涵盖药物临床前所有的评测服务)、药物筛选更便捷(动物实验无需转基因小鼠,基于改造的病毒普通小鼠即可满足动物实验)。
【冠状病毒药物筛选整体服务解决方案】
【冠状病毒药物筛选整体服务解决方案】-假病毒
假病毒的包装:
使用带有报告基因的HIV骨架质粒,以及带有Spike基因的真核表达质粒,两个质粒共同转染293细胞,转染2-3天后收集上清(上清中包含了HIV-Spike嵌合病毒,内含带有报告基因的HIV基因组)。
应用场景:
1. 测试该Spike是否具备入侵目标细胞系的能力:使用该病毒感染待测试的细胞系,测试细胞中的报告基因表达情况即可。
2. 测试抗体或血清对Spike的中和活性:使用该病毒与待测血清或抗体先进行中和孵育,孵育结束后将混合物与VeroE6孵育,通过测试48小时后VeroE6细胞中的报告基因情况,与没有孵育过血清的细胞以及mock细胞进行对比,即可获得血清或抗体的抑制效率。
【技术服务】:
1. 冠状病毒潜在功能突变位点筛选 → 客户提供样品要求 → 提供相关分析序列信息 → 交付内容 → 项目报告 → 服务周期2-3周
2. 突变株的构建服务 → 构建载体pCDNA3.1 → 客户提供样品要求 → 提供突变位点相关信息 → 交付内容测序报告;构建成功的重组pCDNA3.1质粒(浓度>1ug/ul;50ug)→ 服务周期2-4周
3. 假病毒的包装服务 → 慢病毒骨架载体pNL-HIV-Luc
包装方案
慢病毒载体是在HIV-1病毒基础上改造而成的病毒载体系统,它能高效的将目的基因(或RNAi)导入动物和人的原代细胞或细胞系。将新型冠状病毒的S/S突变体的基因序列克隆构建至真核表达载体pCDNA3.1,与荧光素酶报告质粒pNL-HIV-Luc共转染HEK-293T细胞中进行假病毒的制备。
客户提供样品要求
客户提供目的基因的序列,如果提供模板,请告知载体、酶切稳点等信息;
客户提供目的基因的序列,如果提供模板,请告知载体、酶切稳点等信息;
交付内容 1.实验报告;2.构建好的病毒重组质粒;3.提供至少1ml滴度>1x108-1x109 TCID50的病毒.
服务周期2-4周
4. SARS-CoV-2 中和抗体检测及筛选服务
效应细胞:HeLa-ACE2细胞/293T-ACE2细胞(ACE2稳定表达)
检测方案
SARS-CoV-2 nCoV-S 假病毒与待检抗体或血清孵育后侵染HeLa-ACE2/293T-ACE2细胞;采用化学发光法检测Luciferase发光值RLU,根据Luciferase发光值计算待检抗体或血清的假病毒中和抑制率,评价待检抗体或血清的中和效果。
客户提供样品要求:>100μg抗体,浓度>0.2mg/mL,无菌,pH7.1-7.4;或100μL灭活血清。
交付内容: 项目报告
服务周期:2-4周
【冠状病毒药物筛选整体服务解决方案】-拥有独家知识产权的复制子系统
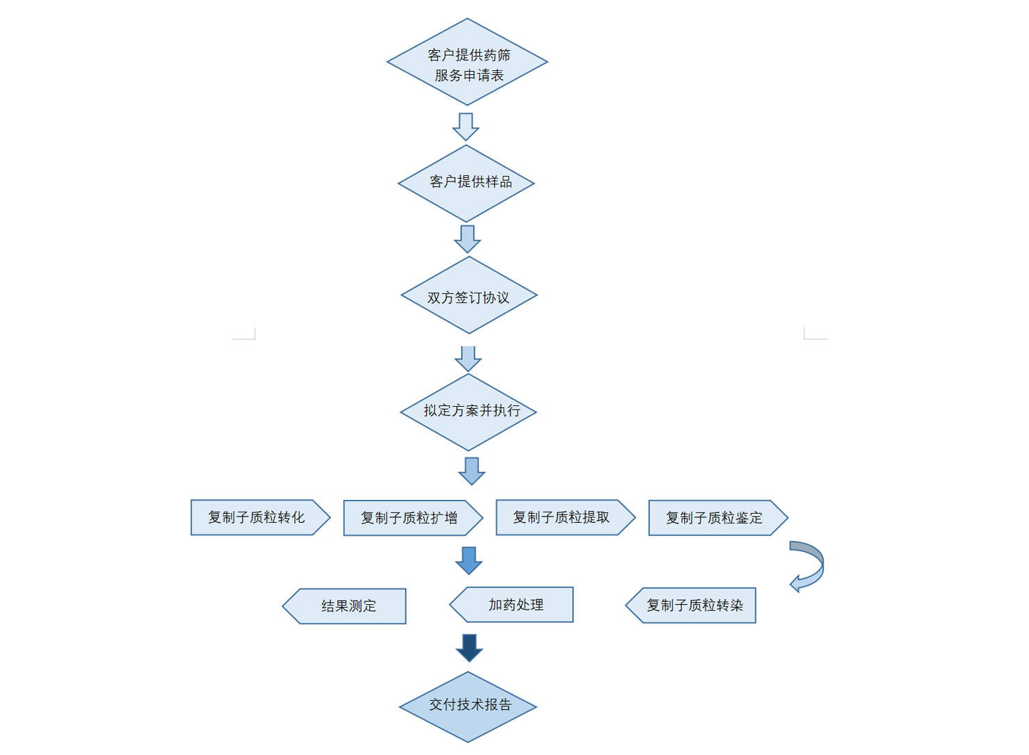
针对不同的冠状病毒入侵,复制机制建立快速的安全性好、成本低的药物筛选和评价平台。新冠病毒复制子稳定细胞系是基于复制子系统建立的稳定包含新冠病毒复制子的细胞系。与复制子系统相比,新冠病毒复制子稳定细胞系不需要转染操作,更加简便快捷。该系统包含荧光素酶报告基因,测试方便快捷,结果分析标准化,可以应用于高通量筛选可抑制病毒复制相关的药物,从而降低药物筛选必须在P3里边用活毒进行操作的痛点,目前立顶是全国唯一一家拥有该资源的商业公司。
复制子细胞制备流程:
通过质粒转染,抗性基因筛选,细胞克隆化,报告基因测试,获得能稳定保留并表达复制子质粒的细胞株。该细胞株内会不断进行新冠基因组的复制,模拟了病毒生命周期中的复制步骤,可以用于筛选抑制病毒复制步骤的药物。
技术服务:您只需提供样品,复制子药筛交给我们。
【冠状病毒药物筛选整体服务解决方案】-P2真病毒最真实、最高效的模拟出药物的抗病毒效果。
如上图所示:三种高致病性冠状病毒均属于β属,目前可用于新冠或SARS-CoV替代研究的病毒有WIV1,WIV16两种毒株。
P2级:其他人常见冠状病毒,用于测试药物的广谱性;P3级,用于测试药物对新冠病毒及变异株的有效性;P3级:其他人冠状病毒,用于测试药物的广谱性;
技术服务:生物安全平台下的药物筛选服务。
【冠状病毒药物筛选整体服务解决方案】-P3级动物水平
细胞实验:
当P2级病毒筛选出候选药物后,使用P3级活毒对药物效果进行评测,可以测试的有:新冠原始毒株,南非变异株,英国变异株,Delta毒株。应用上述实验方法在细胞水平可以测试针对病毒生命全周期的药物。如需测试广泛抗β冠状病毒活性,还可以测试MERS-CoV毒株。
细胞实验:
当P2级病毒筛选出候选药物后,使用P3级活毒对药物效果进行评测,可以测试的有:新冠原始毒株,南非变异株,英国变异株,Delta毒株。应用上述实验方法在细胞水平可以测试针对病毒生命全周期的药物。如需测试广泛抗β冠状病毒活性,还可以测试MERS-CoV毒株。
动物实验:
针对不同的冠状病毒建立相应的动物模型,以便更真实的评价药物效果、潜在靶点的研究和针对性药物设计。
技术服务:药物筛选CRO服务
1. 新冠病毒 KI-hACE2小鼠模型(P3级):目前最能够模拟新冠自然感染的小鼠模型(自主研发),可以测试药物对不同突变株的效用。
2. 新冠病毒HFH-HACE2小鼠模型(P3级):可以评测感染早期药物对不同突变株的效用。
3. MHV感染模型(P2级):在P2级环境即可以评测药物对冠状病毒效用的动物模型。
4. MERS 病毒DPP4转基因小鼠感染模型(P3级):可以评测药物对MERS病毒的效用。
双方签订协议 → 客户提供样品 → 拟定方案并执行 → 分阶段段预约P3测 → 交付技术报告
冠状病毒药物筛选整体服务解决方案产品目录
|
产品
|
规格
|
交付周期
|
|
假病毒的包装(服务)
|
/
|
2-4周
|
|
SARS-CoV-2 中和抗体检测及筛选(服务)
|
定性检测
|
1-2周
|
|
|
定量检测
|
1-2周
|
|
复制子稳转细胞株
|
株
|
3-5天
|
|
复制子药筛(服务)
|
1个样品
|
3-5天
|
|
|
2-30个样品
|
4-7天
|
|
|
30个以上
|
另议
|
|
P2-真病毒药筛(服务)
|
1个样品
|
5-7天
|
|
|
2-30个样品
|
7-10天
|
|
|
30个以上
|
另议
|
|
P3-真病毒药筛(服务)
|
1个样品
|
3-5天
|
|
|
2-30个样品
|
7-10天
|
|
|
30个以上
|
另议
|
咨询
我们尊重知识产权,如您认为本平台所载文章、图片、视频等内容侵犯您的合法权益,请您及时联系我们,我们将依据相关法律法规、平台规则予以处理。
关键字
- 412
- 点赞
- 复制链接
- 举报
为你推荐
