Science Advances | 可编程靶向ONT ReadUntil测序方法,助力微卫星DNA扩增相关疾病的快速诊断
短串联重复序列(STR)也称微卫星DNA, 通常是由基因组中2~6bp组成的一段DNA重复序列,约占人类基因组序列的7%,具有高度多态性。STR的异常扩增可能导致遗传性疾病。目前已有50多种神经和神经肌肉疾病被证实是由STR扩增引起,包括亨廷顿病(HD)、脆性X综合征(FXS)、小脑共济失调、神经病变和前庭无反射综合征(CANVAS)等。
由于致病性STR扩增等位基因的大小和序列构象具有多样性,其涉及的疾病种类较多且患病率较高。利用现有分子技术进行分析往往出现耗时长、诊断不准确的情况,因此急需改进STR分子的表征方法。此外,许多致病性STR扩增的复杂度和高GC含量使得其难以通过短读长测序进行分析。
近日,悉尼加文医学研究所研究团队在Science Advances发表了题为“Comprehensive genetic diagnosis of tandem repeat expansion disorders with programmable targeted nanopore sequencing”的文章。研究团队通过对牛津纳米孔技术公司(ONT)具有“ReadUntil”功能的测序设备进行了编程,使其能够检测约40个已知的STR扩增疾病相关基因,解决了分子检测和短读长测序中复杂的STR扩增问题。此外,研究团队还对37位患者的DNA样本进行了靶向ONT测序,进一步证实了可编程ONT测序在STR基因诊断中的有效性和实用性。
文章发表在Science Advances上
ONT的ReadUntil功能可对所有已知的致病性STR基因座进行简单、经济、高效的测序。为了评估ReadUntil在STR分析中的应用,研究团队首先使用开源软件包Readfish对37个基因组的DNA样本进行了靶向测序(图1)。将基因组DNA剪切成15~25kb的片段,并在ONT MinION流通池上进行测序。结果显示,与目标reads(N50=12.5 kb)相比,非目标reads(N50=2.5 kb)的片段长度不断减少,表明ONT ReadUntil可以准确排除目标区域以外的片段。此外,ONT ReadUntil还实现了与全基因组ONT测序相似的覆盖深度(图1)。
图1. 用ONT-ReadUntil靶向已知致病性STR位点。来源:Science Advances
为确定可编程靶向ONT测序的有效性和实用性,研究团队分析了25例来源于不同神经遗传疾病患者的DNA样本,包括HD、FXS、CANVAS、脊髓延髓肌萎缩症(SBMA)、强直性肌营养不良型1型(DM1)、神经元核内包涵体病(NIID)、弗里德赖希共济失调(FRDA);肌萎缩侧索硬化症(ALS)、脊髓小脑共济失调1型(SCA1)、眼咽肌营养不良症(OPMD)。
亨廷顿病
HD是一种神经退行性疾病,由基因HTT内多聚谷氨酰胺STR扩增大量异常重复的“CAG”基序引起,因此HD的基因诊断需要准确的等位基因特异性STR测定。分析结果显示,通过ONT ReadUntil测序确定的STR等位基因长度与临床试验中检测到的长度完全一致。
脆性X染色体
脆性X染色体综合征是一种不完全外显性X连锁显性遗传病,男性患者占比较多且症状较重。脆性X染色体综合征的致病基因为FMR1,含有“CGG”三核苷酸重复序列。此外,FMR1相关疾病的致病机制也与DNA甲基化(5mC)有关(图2)。因此,除了检测STR的大小和内部序列外,FMR1相关疾病的完整基因诊断还需要DNA甲基化分析。分析表明,ONT ReadUntil测序能正确地将受影响的男性个体、女性携带者与未受影响的个体区分开来,并将突变前等位基因与完全致病性STR扩增区分开来。
图2. HTT和FMR1的单倍型解析组装和DNA甲基化分析。来源:Science Advances
小脑共济失调、神经病变和前庭反射综合征
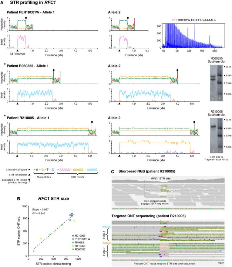
CANVAS是一种神经退行性运动障碍,多数由基因RFC1中的双等位基因“AAGGG”STR扩增引起。但RFC1中扩增的STR等位基因具有不同的基序构象,除了典型的致病基序“AAGGGexp”外,“ACAGGexp”基序和混合“AAAGG10-25AAGGGexp”构象都被认为是致病的(图3)。所以需要以等位基因特异性的方式解析STR扩增,这对CANVAS患者的基因诊断具有挑战性。
研究团队使用ReadUntil对6例CANVAS患者进行了靶向测序。结果显示,与传统测序方法相比,ONT ReadUntil测序很容易区分两个STR等位基因,识别出不同的“AAGGG1010”、“AAAGG960”构象,突出了ONT ReadUntil测序分析较大、较复杂STR的实用性。
图3. STR等位基因的多样性。来源:Science Advances
SBMA、DM1、NIID、FRDA、ALS、SCA1 和 OPMD
为进一步证明ONT ReadUntil测序的广泛实用性,研究团队对SBMA、DM1、NIID、FRDA、ALS、SCA1和OPMD患者进行深度分析。结果显示,在所有情况下,ONT ReadUntil测序都能够正确地对相关STR进行基因分型(图4)。上述结果表明,靶向ONT测序能够对神经致病性STR位点进行准确地单倍型分辨定量、序列测序和DNA甲基化分析,为STR扩展障碍导致疾病的基因诊断提供了新的研究方法。
图4. 致病性STR位点RFC1的单倍型解析组装。来源:Science Advances
药物基因组分析
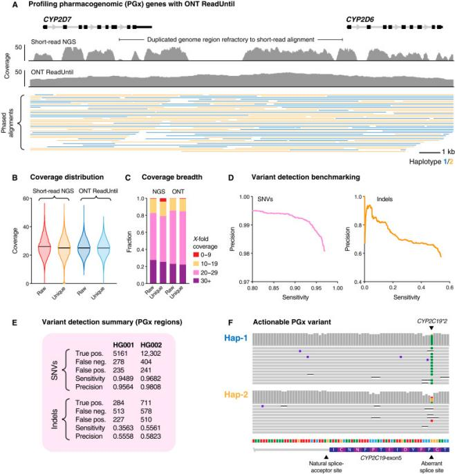
除了疾病相关STR基因外,研究团队还通过ONT ReadUntil测序分析了28个药物基因组(PGx)基因。许多PGx基因都具有高度多态性,常存在结构变异,并具有紧密的同源性,因此难以使用标准分子技术或短读长测序对其进行基因分型。与短读长测序不同,ONT ReadUntil测序实现了CYP2D6及其邻近假基因CYP2D7的完全覆盖和定相(图5)。
图5. PGx基因的靶向测序。来源:Science Advances
综上所述,该研究证明了可编程靶向纳米孔测序在STR扩增障碍基因诊断中的有效性和实用性。与现有的分子技术不同,ONT ReadUntil测序能够在单一靶向分析中对所有已知的神经源性STR位点进行无偏大小和序列的测定,实现了全基因组纳米孔测序类似的目标覆盖率,降低了样本成本、数据存储和计算要求。ONT ReadUntil测序有望成为STR基因的研究利器,并为许多尚未解决的病例提供分子诊断新方法。
参考文献:
Stevanovski I, Chintalaphani SR, Gamaarachchi H, et al. Comprehensive genetic diagnosis of tandem repeat expansion disorders with programmable targeted nanopore sequencing. Sci Adv. 2022;8(9):eabm5386. doi:10.1126/sciadv.abm5386

咨询
我们尊重知识产权,如您认为本平台所载文章、图片、视频等内容侵犯您的合法权益,请您及时联系我们,我们将依据相关法律法规、平台规则予以处理。
关键字
- 183
- 点赞
- 复制链接
- 举报
