Nat Commun | 空间蛋白质组学研究揭示BRCA1/2突变与卵巢癌免疫微环境及患者预后的关系
卵巢癌是最致命的妇科恶性肿瘤,高级别浆液性卵巢癌(HGSC)是卵巢上皮性癌中最常见的一种。HGSC的5年总生存率不到40%,大多数HGSC存在缺陷性同源重组(HR)DNA修复,最常见的是BRCA1/2基因的突变或高甲基化。
同源重组(HR)缺陷肿瘤已被证明具有一个独特的肿瘤免疫微环境,已有研究报道肿瘤免疫治疗有望成为改善患者预后的重要策略,但缺乏对BRCA1/2突变肿瘤的肿瘤微环境(TME)以及肿瘤细胞、免疫细胞和基质细胞之间相互作用的详细了解,新免疫疗法的开发和患者分层一直受到阻碍。
芬兰研究团队利用多重免疫荧光和图像分析技术分析了来自临床卵巢癌样本的12万多个单细胞数据集,以表征细胞功能状态及其空间相互作用的关联,对HGSC肿瘤微环境中复杂的癌症-免疫-基质相互作用进行了更全面的研究。单细胞空间图谱揭示了不同的空间免疫监视模式,有助于开发更有效的免疫治疗策略,并改善HGSC患者分层。研究成果已发表Nature Communications期刊上,文章题为“Single-cell tumor-immune microenvironment of BRCA1/2 mutated high-grade serous ovarian cancer”。
文章已发表于Nature Communications上
HGSC中肿瘤、基质和免疫细胞在肿瘤微环境中的相互作用一直缺乏详细的信息。该研究旨在阐明BRCA1/2突变和单细胞肿瘤表型如何影响HGSC的免疫微环境和预后。研究人员首先对来自31个BRCA1/2突变(BRCA1/2mut)和13个无HR基因改变(HRwt)肿瘤患者的组织微阵列(TMA)上的112个核心区进行了21个标志物的显像,捕获并注释了44名HGSC患者TME中的124,623个细胞。采用聚类方法将细胞划分成不同元群,包含免疫细胞元群,基质细胞元群以及肿瘤细胞元群。(图1)研究发现,与HRwt肿瘤相比,BRCA1/2mut肿瘤的免疫细胞亚型与肿瘤和基质细胞元群之间存在不同的免疫微环境和相互作用。(图2)
图1. 以单细胞分辨率对44个HGSC患者数据进行量化的工作流程图。来源:Nature Communications
图2. BRCA1/2mut和HRwt肿瘤TME的差异汇总。来源:Nature Communications
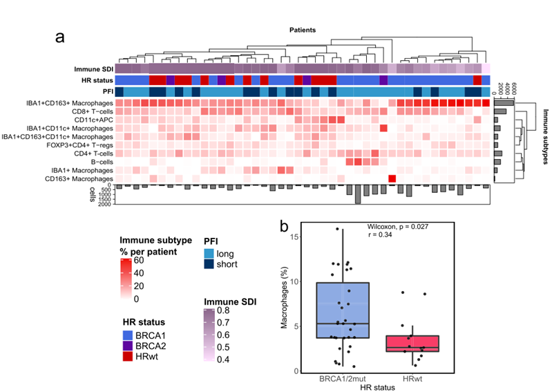
将所有的免疫细胞分类为不同的免疫细胞亚型,通过对所有免疫细胞亚型进行分层聚类,分析发现,IBA1+CD163+巨噬细胞占主导地位的肿瘤几乎全部发生BRCA1突变(图3a),BRCA1/2mut肿瘤的IBA1+、CD163+和IBA1+CD163+巨噬细胞浸润程度均显著高于HRwt肿瘤(图3b)。同时,研究人员还在BRCA1/2mut肿瘤中发现CD8+T细胞浸润程度增加的趋势,并且浸润程度高于多种髓系细胞,表明CD8+T细胞增强了免疫监视能力。此外,免疫细胞亚型预后作用的研究表明,CD8+T细胞和CD4+T细胞的高浸润与铂类化疗的长期反应有关。在多变量分析中,CD4+T细胞浸润在BRCA1/2mut肿瘤患者中显示了独立的预后作用。重要的是,CD8+T细胞在BRCA1/2mut肿瘤中有较高的PD-1表达,这可能意味着对PD-1/PD-L1靶向免疫检查点治疗的敏感性增加。
图3. a:免疫亚型的层次聚类热图;b:箱型图显示IBA1+、CD163+和IBA1+CD163+巨噬细胞在所有细胞中所占比例。来源:Nature Communications
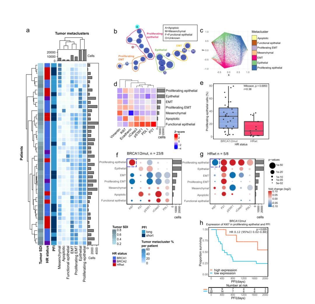
已有研究证明,BRCA1突变会促进乳腺和卵巢肿瘤细胞增殖,但关于增殖标记Ki67高表达在HGSC中的潜在预后作用的报道仍有争议。该研究中,增殖的上皮细胞构成了最丰富的肿瘤细胞元群,在BRCA1/2mut肿瘤中进一步富集。有趣的是,在HR基因型中,增殖的上皮细胞中Ki67的高表达显示出不同的预后效应,在BRCA1/2mut肿瘤中,增殖上皮细胞中Ki67的高表达与较长的无铂治疗间期(platinum-free interval, PFI)有关,但在HRwt肿瘤与较短的PFI有关。因此,该研究解除先前研究中的争议,并在促进HGSC预后和预测性生物标记物开发的前提下,揭示肿瘤细胞功能性增殖状态在临床上的潜在重要作用。重要的是,多因素生存分析证实,Ki67在增殖的上皮细胞中的表达对预后的影响并不独立于CD8+和CD4+T细胞群落的空间分布,这意味着需要细胞元群的协调和空间相互作用来传递预后相关性。因此,该研究对TME的单细胞空间分析阐明了肿瘤细胞基因型和免疫浸润如何影响HGSC预后的机制。
图4. BRCA1/2mut肿瘤细胞元群的功能状态与临床预后相关。来源:Nature Communications
为了进一步研究肿瘤细胞群、免疫亚型和基质细胞群的相互作用,研究人员分别探究了BRCA1/2mut和HRwt肿瘤内不同类型细胞所占比例的相关性。(图5)在BRCA1/2mut肿瘤中,肿瘤细胞群与免疫亚型的相关性高于与基质细胞群的相关性。在HRwt肿瘤中,基质细胞群与免疫亚型和肿瘤细胞群间的相关性没有差异。研究表明,杀伤性T细胞密切保护着侵袭性肿瘤细胞,特别是在具有BRCA1 / 2突变的肿瘤中,这也可以解释为什么这些患者的预后明显更好。
图5.肿瘤细胞群、免疫亚型和基质细胞群之间的Spearman相关点图。来源:Nature Communications
“通过直接研究组织中的单个细胞,我们展示了癌细胞如何以不同的方式隐藏,具体取决于特定的基因突变。研究发现人体的免疫系统对BRCA1/2基因突变的肿瘤更有效。相比之下,没有这种突变的肿瘤具有阻止癌细胞与免疫细胞相互作用的结缔组织屏障,”文章第一作者Inga-Maria Launonen表示。
参考文献:
1. Sanghoon Lee et al. Molecular Analysis of Clinically Defined Subsets of High-Grade Serous Ovarian Cancer[J]. Cell Reports, 2020, 31(2) : 107502.
2. Eoh Kyung Jin et al. Mutation landscape of germline and somatic BRCA1/2 in patients with high-grade serous ovarian cancer.[J]. BMC cancer, 2020, 20(1) : 204.
3. Hui Zhang et al. Integrated Proteogenomic Characterization of Human High-Grade Serous Ovarian Cancer[J]. Cell, 2016, 166(3) : 755-765.

咨询
我们尊重知识产权,如您认为本平台所载文章、图片、视频等内容侵犯您的合法权益,请您及时联系我们,我们将依据相关法律法规、平台规则予以处理。
关键字
- 167
- 点赞
- 复制链接
- 举报
