染色质分析平台AutoCUT&Tag:可实现混合谱系白血病染色质异质性的自动分析
混合谱系白血病基因(KMT2A)编码转录辅激活子,在早期发育和造血过程中起到调节基因表达的重要作用。KMT2A基因通过不同的染色体重排可以导致预后不良的白血病,染色体易位是其中最常见的重排形式。KMT2A基因易位会产生嵌合的KMT2A融合蛋白,直接与DNA结合并上调基因转录,引起下游KMT2A靶点的异常表达,从而导致某些急性淋巴细胞系白血病(ALL)和急性髓系白血病(AML)的发生。已有研究证明,KMT2A融合蛋白结合不同的基因组位点,取决于融合基因驱动的不同白血病亚型。然而,由于缺乏有效、可靠的方法来分析患者样本中的KMT2A融合结合位点,KMT2A融合、染色质结构和谱系可塑性之间的关系一直难以被完全表征。
近期,霍华德·休斯医学研究所Kami Ahmad、Steven Henikoff研究团队联合华盛顿大学、弗雷德·哈钦森癌症研究中心的研究人员,共同建立了一个染色质分析平台——AutoCUT&Tag,这是该研究团队此前发布的AutoCUT&RUN机器人平台的改良版,能有效分析不同细胞系和患者样本中的肿瘤融合蛋白、转录相关复合物和组蛋白修饰。研究团队通过改进CUT&Tag染色质分析技术,实现了染色质分析的完全自动化,揭示了由KMT2A肿瘤融合蛋白诱导的常见肿瘤亚型的特异性位点。此外,该研究还发现不同的融合基因对各种转录辅助因子表现出不同的亲和力,可作为预测癌症对不同治疗性化合物敏感性的强有力工具。该研究成果已发表在Nature Genetics上,文章题为“Automated CUT&Tag profiling of chromatin heterogeneity in mixed-lineage leukemia”。
文章发表于Nature Genetics期刊上
主要研究内容
为比较野生型KMT2A结合位点和肿瘤融合蛋白结合位点,研究团队使用AutoCUT&RUN在KMT2Ar原发患者样本上(包括4个KMT2Ar白血病细胞系和8个CD45+细胞系)收集了具有不同KMT2A易位的KMT2Ar白血病亚型谱。由于KMT2A C端结构域抗体仅识别野生型KMT2A-C,而N端结构域抗体识别野生型KMT2A-N和融合蛋白,通过比较C端和N端KMT2A特异性抗体获得的染色质图谱,就可以确定肿瘤融合蛋白特有的结合位点。所有肿瘤融合蛋白结合位点的KMT2A N/C评分PCA表明,肿瘤的特异性融合基因对髓系与淋巴系的偏倚都可能影响肿瘤融合蛋白的肿瘤特异性定位。
图1. KMT2A融合蛋白结合位点的AutoCUT&RUN分析 来源:Nature Genetics
接下来,研究团队利用AutoCUT&Tag分析白血病样本中的组蛋白修饰,发现了具有二价染色质特征的KMT2A肿瘤融合蛋白位点。KMT2A肿瘤融合结合位点的一个子集被二价(H3K4me3和H3K27me3)染色质标记,并且这些位点上的二价染色质特征与同一肿瘤细胞之间的异质性相关,这表明混合谱系白血病细胞群体中基因表达的异质性源于染色质动力学。
研究团队确定了一组KMT2A肿瘤蛋白靶基因,这些基因在大多数KMT2Ar白血病中共享,但在一部分样本中缺失。在该研究分析的几个KMT2Ar白血病样本中,这些缺失靶点是肿瘤内活性和抑制性染色质标记变化最大的基因之一,表明这些缺失靶点可能被肿瘤内有限细胞亚群中的肿瘤蛋白结合、激活,从而导致其降低至KMT2A谱分析检测水平以下。
图2. H3K4me3和H3K27me3的单细胞分析揭示了KMT2A融合蛋白靶位点的染色质异质性。来源:Nature Genetics
部分KMT2A融合蛋白的不同结合位点可能由与肿瘤融合蛋白相关联的辅助因子驱动。为证明这个结论,研究团队使用AutoCUT&Tag绘制了ENL和DOT1L的分布图,这两种染色质蛋白与KMT2A融合蛋白相互作用。分布图显示,最常见的KMT2A融合蛋白(包括KMT2A–AF4、KMT2A–AF9、KMT2A–ENL和KMT2A–AF10)都与gene bodies中的DOT1L和ENL蛋白共定位。上述结果表明,AF4、AF9、ENL和AF10的C端结构域与转录延伸复合物的相互作用,可能将启动子中的融合蛋白富集到gene bodies中。
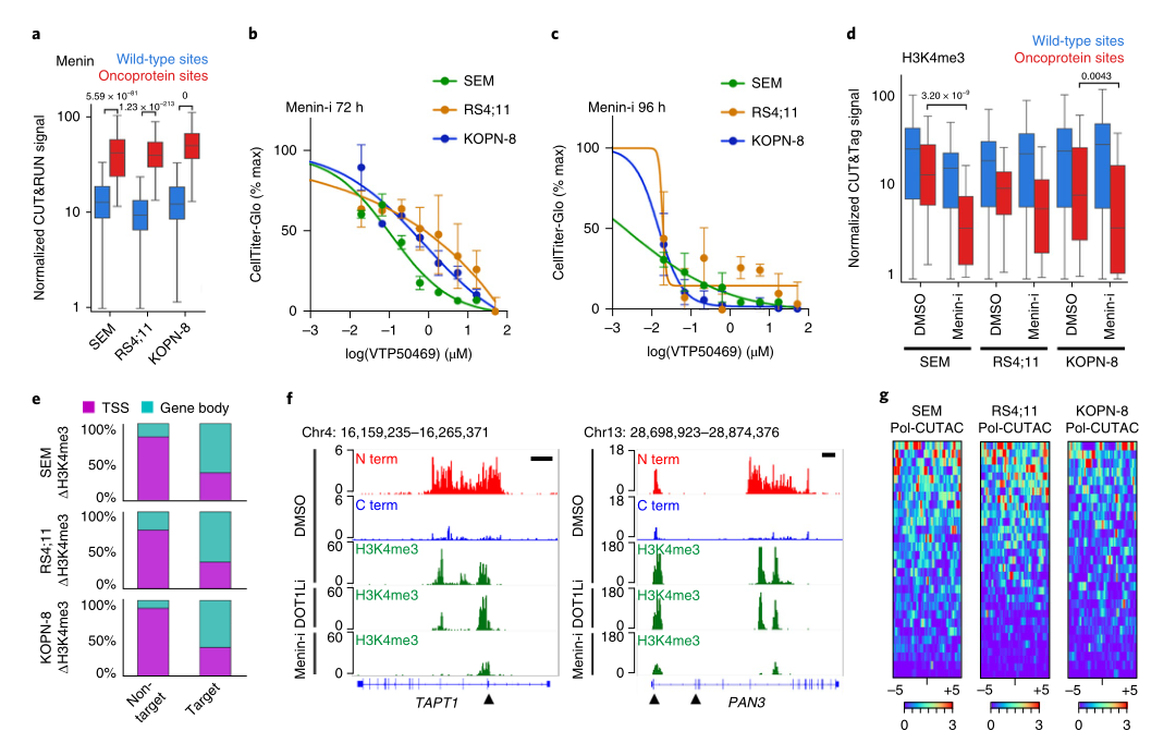
图3. H3K4me3在KMT2A融合靶gene bodies中的富集对Menin抑制剂敏感。来源:Nature Genetics
以染色质蛋白为靶点的多种化合物已显示出作为某些白血病治疗手段的应用前景。通过分析这些化合物的靶点,可以区分KMT2Ar白血病。其中,DOT1L在KMT2A肿瘤融合蛋白靶位点富集,也为适用于DOT1L靶向化合物治疗的患者提供了一种新的治疗策略。此外,研究团队还发现KMT2A融合靶gene bodies中H3K4me3的异常富集对Menin抑制剂很敏感,证明了自动化染色质分析在识别治疗漏洞方面的效用。
小 结
该研究将AutoCUT&RUN和AutoCUT&Tag纳入纵向临床试验,自动化和单细胞CUT&Tag的整合可以揭示患者样本的表观基因组异质性、预测治疗药物的敏感性,为评估表观遗传学药物疗效提供了途径。与传统染色质分析相比,AutoCUT&Tag可并行处理且能够将测序的样本数量提高一个数量级,体现了其应用于患者诊断的可行性。
参考文献
1. Granja, J.M., Klemm, S., McGinnis, L.M. et al. Single-cell multiomic analysis identifies regulatory programs in mixed-phenotype acute leukemia. Nat Biotechnol 37, 1458–1465 (2019). https://doi.org/10.1038/s41587-019-0332-7
2. Kaya-Okur, H.S., Wu, S.J., Codomo, C.A. et al. CUT&Tag for efficient epigenomic profiling of small samples and single cells. Nat Commun 10, 1930 (2019). https://doi.org/10.1038/s41467-019-09982-5

咨询
我们尊重知识产权,如您认为本平台所载文章、图片、视频等内容侵犯您的合法权益,请您及时联系我们,我们将依据相关法律法规、平台规则予以处理。
关键字
- 122
- 点赞
- 复制链接
- 举报
