中国人群的透明肾细胞癌蛋白基因组分析
作者:华东大区+技术中心
研究背景:据统计,肾细胞癌中75%的肿瘤类型为透明细胞肾细胞癌(ccRCC),并且近30%的早期患者会复发并发生肿瘤转移。
转录因子(TF)在几乎在所有真核生物的分化、发育、节律调节和细胞凋亡等基因表达过程中都发挥着关键作用。人类基因组中约有1500个转录因子编码基因,这些编码基因可被转录因子特异性识别,并参与构建转录因子(TF)及转录共调节子(TC)与染色质开放区DNA的转录调控复合物,从而调控各种生命活动的转录过程。
多组学分析在药物靶点及预后判断靶点在本文中发挥了重要的作用,尤其是调控基因表达的转录因子分析
本文将重点解读由复旦大学表型组研究院丁教授团队联合附属肿瘤医院叶教授团队和上海交通大学医学院附属新华医院赵教授团队于2022年4月19日发表于Nature Communications的中国人群的透明肾细胞癌蛋白基因组分析研究论文(https://doi.org/10.1038/s41467-022-29577-x)。中国人群的ccRCC研究通过蛋白基因组学视角,为中国ccRCC人群的药物靶点寻找及肿瘤预后判断寻找新的突破点下面跟随小编一起来了解这项研究中的多组学分析策略及转录因子在ccRCC过程的重要转录调控作用,希望能带给读者一些启发。
01
PART
研究方案
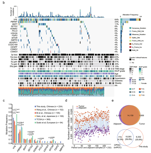
1.入组队列:入组病人时间跨度2007-2014年,共计1556例病例,经病理学专家确认符合要求的病例共计232例病人。
2.实验方法:对232例病人癌(癌细胞纯度>90%)及癌旁(经免疫组化检测无癌细胞)一一配对的癌和癌旁的冻存组织进行基于质谱技术的蛋白质组学分析和全外显子组测序(whole-exome sequencing, WES)。WES 在224个配对样本中进行,由于DNA质量低,8名患者的样本被排除在外。检测及LC-MS/MS(检测技术的蛋白检测);功能试验包括RNA的干扰及过表达实验,目的蛋白WB及目的基因的qPCR验证等常规实验。
02
PART
研究结果
2.1常规数据分析内容
蛋白基因组数据:详见图1
首先,本研究对肾透明细胞癌人群队列进行了蛋白-基因组学深度覆盖。如上图所示,在本队列中,检测到大量已有报道的高频基因突变。上述基因的突变频率与前期研究相比大致趋同。同时也发现一些区域/人种特征性的突变。蛋白水平显示,针对该人群队列的微量组织样本,通过高灵敏度蛋白质组学检测技术实现了15000+蛋白质的深度覆盖。
2.2 高维度蛋白质组学数据分析
转录因子:
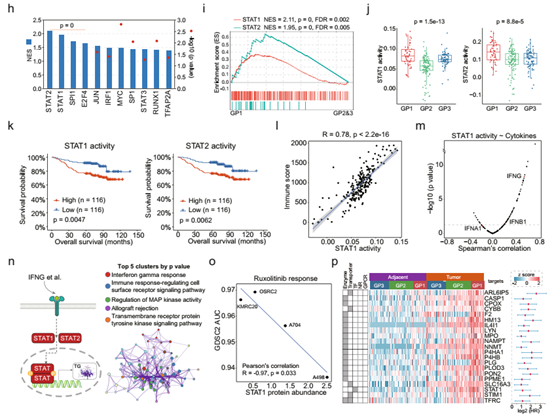
我们分析了差异表达的3187个蛋白,识别出一些肿瘤组织区别于癌旁组织的差异转录因子,其中有49个表达上调的转录因子(TF)、有9个下调的转录因子。
基于蛋白质蛋白检测数据以及发现转录因子活性数据库,发现肿瘤组织中STAT1/ATAT2以及NFκB具有同时升高的蛋白含量及蛋白活性变化,HNF4A具有同时降低的蛋白含量及蛋白活性变化,而这又跟患者预后及其相关。
经进一步分析统计分析,STAT1/STAT2作用的目标蛋白主要参与干扰素γ介导的信号通路及免疫反应相关通路,而下调的HNF4A转录因子作用的目标蛋白参与近端小管重碳酸盐再生、阴离子跨膜转运和异生物代谢过程通路。这说明肿瘤组织已经慢慢丧失肾脏相关代谢的功能。
2.3 转录因子活性与肿瘤患者预后结局分析
基于蛋白质组学数据,将232例ccRCC病人分为GP1/GP2/GP3共3个分子分组,发现该种分型条件下,OS及PFS表现出极显著的差异。其中GP1表现了极高的病死率
ccRCC分子亚型,GP1分组(共计55人),总生存时间受到严重影响,重点分析这部分病人高丰度表达的蛋白发现,蛋白主要分为3个大类:免疫、肿瘤转移及代谢失调。另外,我们基于转录因子数据库分析发现,其中被证明为ccRCC的癌转录因子STAT1/STAT2也在GP1亚型的病人中高表达(活性及蛋白表达量均高于GP2/GP3)。
经一步的研究发现,STAT1/STAT2高转录因子活性与较差的预后相关,尤其是STAT1的活性与免疫评分呈现极显著的相关性,这提示STAT1的活性可能与GP1分型中极高的免疫浸润特点有关。
经与CPTAC数据库数据进行比对分析,发现STAT1活性与细胞因子丰度的相关性,并且发现,是INF-γ,而非INF-α/β是STAT信号的细胞外信号发起者。这也解释了GP1分组中中高表达的蛋白,是IFN-γ的效应蛋白。
另外,我们使用肿瘤细胞的药物基因组信息数据(GDSC)分析发现,高丰度的STAT1分布与细胞对JAK-STAT信号通路抑制剂(鲁索替尼)的敏感性呈现正相关性。因此针对这部分病人可以针对性的给予靶向药物治疗,以期获得更好的治疗效果。
03
PART
研究结论
本文利用蛋白质组学数据,结合转录因子数据库,找到与ccRCC相关癌转录因子,为肿瘤患者获得更好的预后提供了更丰富的治疗靶点,也为药物治疗靶点的筛查提供了一个新方向。
然而,转录因子在细胞内的表达丰度极低,使得对转录因子极其形成的复合物的纯化及鉴定非常困难。
在爱谱蒂康TM的科学家在不断努力下,目前已有多种低丰度转录因子检测方法相继得到开发及应用,下期我们将重点介绍5种爱谱蒂康TM独创的转录因子检测技术及应用:
1.      catTFRE;
2.      XRE;
3.      Moid-TFRE;
4.      ATAC-MS;
5.      ctATAC-MS。
也期待更多的药物靶点被发现,造福全体肿瘤患者及其他疾病患者!
传送门:爱谱蒂康特色服务产品 | 转录因子活性解析
咨询
          我们尊重知识产权,如您认为本平台所载文章、图片、视频等内容侵犯您的合法权益,请您及时联系我们,我们将依据相关法律法规、平台规则予以处理。
        
 关键字 
 - 235
 - 点赞
 - 复制链接
 - 举报
 
