Cell Research丨大规模中国人群全基因组学研究揭示食管鳞状细胞癌预后关键分子特征
长期以来,中国食管癌发病率高居世界首位,据估算,全球50%以上的食管癌患者都在中国。由于缺乏早期诊断的标志物,大部分患者发现时已是晚期,加上缺乏有效的临床治疗药物,患者的5年生存率仅为10%左右。另一方面,我国的食管癌患者95%以上是食管鳞癌,而欧美国家多为食管腺癌,欧美的食管癌研究对中国医学界并无太多借鉴作用,进行食管癌全基因组的测序分析和功能研究,找出食管癌早期诊断的生物标志和药物靶标迫在眉睫。
近日,中科院上海生命科学研究院主办的Cell Research杂志在线发表了由山西医科大学、中国医学科学院北京协和医学院、北京大学统计科学中心、北京大学肿瘤医院、百度公司等研究人员合作完成的一项大型食管鳞状细胞癌(ESCC)基因组学研究成果。该研究通过对508例来自山西及新疆的食管鳞癌患者进行全基因组测序,发现了多个与ESCC临床相关的编码和非编码基因组改变,并揭示了三种可用于预测患者的预后主要的亚型。该研究利用大量中国患者队列的深度全基因组测序,提供了迄今为止最全面的ESCC基因组特征,为后续开发可用于ESCC诊断和治疗的特异性生物标志物进一步奠定了基础。
论文通讯作者分别为中国工程院院士詹启敏、百度公司李彦宏、中国医学科学院肿瘤医院刘芝华。论文题为“Whole-genome sequencing of 508 patients identifies key molecular features associated with poor prognosis in esophageal squamous cell carcinoma ”。
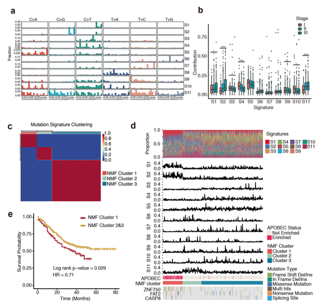
在这项研究中,研究团队对微针穿刺的福尔马林固定石蜡包埋肿瘤组织进行了深度全基因组测序,并将508例食管鳞状细胞癌(ESCC)患者的相邻非癌组织与临床随访数据进行了匹配。该研究发现并鉴定了5个与癌症转移和患者预后相关的5个新的显著突变基因,其中,发现NFE2L2基因可能在食管鳞状细胞癌(ESCC)起到抑癌作用,NFE2L2基因突变可能会损害其抑癌作用,甚至会导致致癌活性,此外,研究人员还发现NFE2L2基因突变与食管鳞状细胞癌(ESCC)的不良预后显著相关。该研究还确定了潜在相关的非编码基因突变,其中,SLC35E2基因启动子区域中的热点突变与患者较差的生存率相关。研究认为,约5.9%和15.2%的患者分别有较高的肿瘤突变负担或可诉性突变,免疫治疗或靶向治疗可能让患者获益。
图:508例ESCC患者突变特征分析
值得关注的是,本篇论文共有3位通讯作者,百度CEO李彦宏位列其中。这种互联网企业牵手医学科研机构开展癌症研究并合作发文的组合也引起了各界关注。实际上,“百度-协和医学院食管癌研究项目”早在2015年12月便在北京协和医学院签约落地。这项合作也成为国内互联网企业与国家级医学科研机构在癌症研究领域的首次深度合作之一,百度CEO李彦宏个人也对该项目进行过捐赠。根据此前报道,合作双方将分别发挥北京协和医学院的医学研究优势和百度大数据与人工智能等技术优势,发现与中国人密切相关的食管癌早期诊断的标志物,为食管癌的早期筛查和诊断提供科学依据,并为食管癌药物的研发提供靶标。这样的组合,不管是对中国的生命科学研究、还是对人工智能等互联网技术应用领域的拓展,都具有十分重要的意义。
未来,也让我们共同期待更多研究团队能带来更多成果,为深入了解食管癌的分子机理、提高我国食管癌预警、早期诊断和预防能力做出更多贡献。

咨询
我们尊重知识产权,如您认为本平台所载文章、图片、视频等内容侵犯您的合法权益,请您及时联系我们,我们将依据相关法律法规、平台规则予以处理。
关键字
- 150
- 点赞
- 复制链接
- 举报
