Nature | 为什么有些人感染新冠后死亡风险高?研究揭示与APOE基因型有关
目前,新冠大流行已造成全球感染近6亿人,死亡人数超过600万人。新冠病毒“SARS-CoV-2”感染的临床结果表现出明显的多样化,从无症状感染到导致患者死亡均在临床常见。已有研究已经确定了部分与临床结果相关的流行病学因素,包括性别、年龄、基础病和遗传等因素。但这些因素仅解释了部分SARS-CoV-2感染者的临床异质性,因此,确定导致新冠病毒感染患者临床异质性的潜在因素对于治疗、预后以及疾病研究具有重要意义。
APOE是一种分泌蛋白,已被证明可在不同情况下调节免疫,包括抗感染和抗肿瘤过程。基于两个单核苷酸多态性(SNP)产生的三个高度流行的APOE基因型,称为APOE2、APOE3和APOE4。这些等位基因编码的蛋白质相差一个或两个氨基酸。世界上约40%的人口至少携带一份APOE2或APOE4等位基因,大约3%的人是APOE2或APOE4的纯合子个体。
近日,来自美国洛克菲勒大学的研究人员使用人类APOE基因建立了小鼠遗传模型,以对APOE基因进行研究。研究发现,携带APOE2和APOE4基因的小鼠,在感染SARS-CoV-2时会产生不良后果,例如存活率降低。相关研究以发表在Nature上,文章题目为“Common human genetic variants of APOE impact murine COVID-19 mortality”。
文章发表在Nature上
主要研究结果
APOE直接影响小鼠感染SARS-CoV-2后的表现
研究人员使用人类APOE基因替代小鼠的Apoe基因,并用小鼠适应的新冠毒株对模型小鼠进行感染试验。结果显示,APOE基因型显著影响小鼠的生存率。与APOE3相比,APOE2和APOE4基因型的小鼠生存结果较差(图1a,d)。在雄性和雌性年龄匹配的小鼠中,APOE4小鼠相对于其他变体表现出更为快速的消瘦(图1e-g,j-l)。虽然雌性小鼠的总体存活率较高,但APOE2和APOE4基因型的雄性和雌性小鼠存活率均较差(图1h-i,m-n)。这种影响在雄性小鼠中尤为明显,100%的APOE4雄性小鼠死于COVID-19,APOE3雄性小鼠的死亡率约为30%。因此,APOE变体对鼠COVID-19的结果具有直接的显著影响。
图1. APOE变体影响小鼠受SARS-CoV-2 MA10感染后的临床结果。来源:Nature
APOE基因型通过影响抗病毒免疫以及病毒感染免疫来调节COVID-19结果
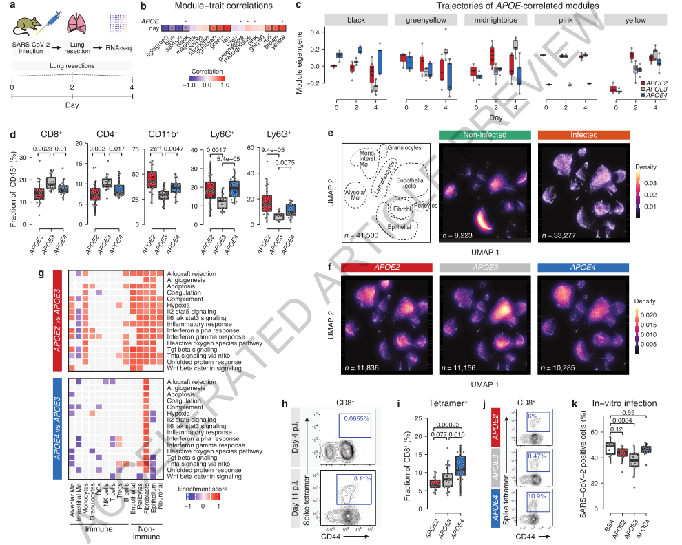
接下来,为了深层探究APOE基因对SARS-CoV-2 MA10感染临床结果产生影响的深层原因,研究人员对感染以及未感染SARS-CoV-2 MA10的APOE小鼠的均质肺进行了转录分析,并在第2天和第4天分别取样(图2a)。结果揭示了5个与APOE基因型显著相关的共表达基因模块,以及10个与感染时间点相关的共表达基因模块(图2b)。对这些模块的特征基因轨迹的评估,揭示了在疾病进展过程中APOE3相对于APOE2和APOE4小鼠特异性上调或下调的模块。
与上述结果一致,感染后第4天的小鼠肺细胞分析证实,相对于APOE3小鼠,APOE2和APOE4小鼠肺中骨髓细胞产生了扩增和淋巴细胞被过度消耗(图3d),表明在COVID-19早期进展期间APOE2和APOE4小鼠的适应性免疫反应减弱。
随后,研究人员对来自所有三种基因型的29只小鼠的总共41,500个细胞(过滤后)进行了单细胞RNA测序(scRNA-seq)。感染小鼠显示出骨髓细胞的显著扩增,这与上述流式细胞术的数据一致。相对于APOE3小鼠,该结果在APOE2和APOE4中更为突出(图2e-f)。
为了评估细胞簇功能状态的变化,研究人员进行了基因集富集分析。结果显示,与APOE4相对于APOE3小鼠相比,APOE2小鼠相对于APOE3小鼠显示出更明显的各种免疫相关途径的富集(图3g)。进一步的,相对于APOE3和APOE2小鼠,通过四聚体染色评估的病毒刺突特异性CD8+T细胞的比例在APOE4中显著更高,这与APOE4小鼠最终获得比APOE2小鼠更有效的适应性抗病毒免疫一致(图3i-j)。以上数据表明,虽然APOE2和APOE4小鼠最初都表现出迟钝的适应性免疫反应,但APOE4小鼠在感染后期产生了更强大的抗病毒T细胞反应,这种反应是在病理组织损伤发生后出现的。
体外实验表明,重组APOE3在体外显著抑制了Huh-7.5细胞的感染(图3k)。这可能解释了感染早期病毒滴度和免疫反应差异的出现。以上数据表明,APOE2和APOE4小鼠的不良结果是由增强的病毒感染和减弱的适应性抗病毒免疫驱动的。
图2. APOE基因型通过免疫调节和改变病毒感染影响COVID-19的进展。来源:Nature
APOE基因型与COVID-19患者的生存率相关
研究人员对确诊的SARS-CoV-2感染患者进行了生存分析。与已知的流行病学观察结果一致,多变量分析证实男性和高龄会带来不利的生存结果(图4a-c)。相对于APOE3纯合子患者,APOE4纯合子患者表现出较差的生存率,死亡风险增加了两倍以上(图4a,d)。此外,APOE2纯合子患者的死亡风险也略增加(图4a、d)。以上研究证明,APOE基因型在调节鼠COVID-19临床结果中具有因果作用。
图3. APOE种系变异与感染SARS-CoV-2的人类生存期有关。来源:Nature
总 结
COVID-19大流行对世界公共卫生产生了重大影响,但个体感染新冠后的结果存在显著的差异。为了探究这一问题,研究人员采用了一种反向遗传方法,特别关注了APOE变体。通过使用人类APOE种系变异的遗传小鼠模型,结合人类临床关联数据,建立了APOE基因型与小鼠COVID-19结果之间的因果关系。研究表明,APOE2和APOE4小鼠的不良结果可能是由早期感染期间增强的病毒感染和适应不良免疫介导的,APOE4小鼠最终产生比APOE2小鼠更强大的抗病毒T细胞免疫。在候选分析中关于APOE变异与COVID-19患者存活率关联的数据,表明APOE基因型与人类COVID-19临床结果之间存在潜在的因果关系。
在临床应用层面,确定APOE基因分型是否可用于SARS-CoV-2和其他病毒感染的风险分层,对未来抗击新冠疫情有重要意义。这种基因分型可以让未来的患者受益于更积极的预防和治疗方法,包括早期加强疫苗接种、抗病毒药物和单克隆抗体治疗。
参考资料:
Ostendorf, B.N., Patel, M.A., Bilanovic, J. et al. Common human genetic variants of APOE impact murine COVID-19 mortality. Nature (2022). https://doi.org/10.1038/s41586-022-05344-2

咨询
我们尊重知识产权,如您认为本平台所载文章、图片、视频等内容侵犯您的合法权益,请您及时联系我们,我们将依据相关法律法规、平台规则予以处理。
关键字
- 182
- 点赞
- 复制链接
- 举报
