Nucleic Acids Res | 基于多重原位方法的空间转录组技术,大大降低探针合成成本
空间转录组(Spatial Single Cell Tranome)是一种能够将RNA表达情况直接在组织层面进行解析的新型测序技术。该技术通过结合成像和测序技术,可以绘制组织上特定转录组表达的位置,从而解析特定基因在特定组织位点的表达,将分辨率提升到了空间水平。
荧光原位测序(FISSEQ)和另一种使用挂锁探针进行原位测序的方法,均需将RNA转化为交联的cDNA扩增子,然后再结合共聚焦显微镜成像,并进行测序。然而,这两种方法均受到RT步骤的影响。目前,一些现有的空间转录组学方法虽然不需要逆转录,如MERFISH、SeqFISH+和STARmap等,但均存在一些其它问题。例如,MERFISH和SeqFISH+都要求靶点至少在1kb左右,从而限制了对较短转录本的检测。而STARmap虽能利用SNAIL探针直接靶向短RNA,但SNAIL探针无法区分像点突变这样的转录产物或目标更短的转录产物,如microRNAs。
为了解决以上与RT步骤和对长靶序列要求有关的限制,美国哈佛医学院George M. Church教授和麻省理工学院Edward S. Boyden教授等人提出了在RNA上连接条形码寡核苷酸,用于多重和平行原位分析的检测方法(BOLORAMIS)。这是一种无逆转录的方法,可用于单个或多个靶点的空间分辨、靶向、原位RNA识别。该项研究近日以“Barcoded oligonucleotides ligated on RNA amplified for multiplexed and parallel in situ analyses”为题发表在Nucleic Acids Research上。[1]
文章发表于Nucleic Acids Research
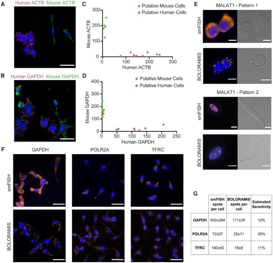
据文中介绍,BOLORAMIS的工作流程包括(图1A):(1)基因选择和探针设计;(2)文库制备;(3)荧光原位杂交(FISH)或原位测序;(4)图像采集和量化。首先,设计目标基因的探针,然后对细胞系进行文库制备。在文库制备过程中,将细胞固定和透化后,加入探针,使它们直接与RNA分子杂交。接着用SplintR连接酶连接探针,并进行滚环扩增(RCA)以产生扩增子。然后将扩增子与细胞基质交联防止易位,并通过FISH检测条形码或原位测序以获得其编码碱基的高分辨率成像读数。最后,对在每个细胞中作为点状物观察到的扩增子进行图像采集和统计点状物数量。
为了证明BOLORAMIS文库的制备适用于不同的样品类型,研究团队在不同细胞系(图1B)和人脑器官类细胞(图1C)中靶向丰富的管家基因如ACTB。在所有样本中观察到靶向探针的RCA产生的密集扩增子,证明了BOLORAMIS的广泛适用性。此前的研究表明,SplintR介导的连接效率和特异性可能受5’和3’杂交臂的影响,检测探针长度最短大约为90 nt。与之相比,BOLORAMIS在探针设计和化学测序方面进行了重大改进,包括使用T4多核苷酸激酶在内部进行磷酸化和采用非单体连接测序等方法。优化后的探针长度仅为60 nt,其中杂交长度为25 nt,加上23 nt的RCA引物和12 nt的条形码,大大降低了探针合成的成本。
为了确定连接接头在25 nt区的最佳位置,研究团队设计了范围为2 nt到22 nt的5’杂交臂用于靶向ACTB的探针,使其在连接接头处具有单一错配,靶向ACTB基因完全相同的区域。通过对每个细胞的扩增子数量进行量化和真实发现率(TDR)的计算,结果发现,产生最大扩增子且具有高TDR值的探针是18个nt在5’杂交臂和7个nt在3’杂交臂上(图1D-F)。这表明如果连接接头恰好位于转录本内的点突变上,BOLORAMIS探针就有可能检测到单点突变。
图1. BOLORAMIS的工作流程和探针的优化设计。来源:Nucleic Acids Research
完成对探针的优化之后,研究团队对BOLORAMIS的特异性进行了验证。通过将分别靶向人和小鼠转录组的探针进行共培养,制备了BOLORAMIS文库。不出意料,在FISH中观察到了人和小鼠靶标的清晰分离(图2A-D)。此外,研究团队还观察到lncRNA如MALAT1在HeLa细胞培养中呈现出两种不同的亚细胞定位模式(图2E),与此前研究及smFISH的结果一致(图2E)。表明BOLORAMIS除了可以识别具有高度相似性序列的转录本,还能够特异地检测转录产物的亚细胞定位。
接着为了确定BOLORAMIS的灵敏度,研究团队将该方法与smFISH进行了比较。smFISH被认为是原位分子计数的“金标准”。研究人员通过商用smFISH探针定位了三个基因:GAPDH、POLR2A和TFRC(图2F)。与smFISH相比,BOLORAMIS对三种基因的检测灵敏度分别为11% (GAPDH)、35% (POLR2A)和12% (TFRC)(图2G),与高通量单细胞RNA测序的灵敏度相当。
图2.BOLORAMIS的特异性和敏感性。来源:Nucleic Acids Research
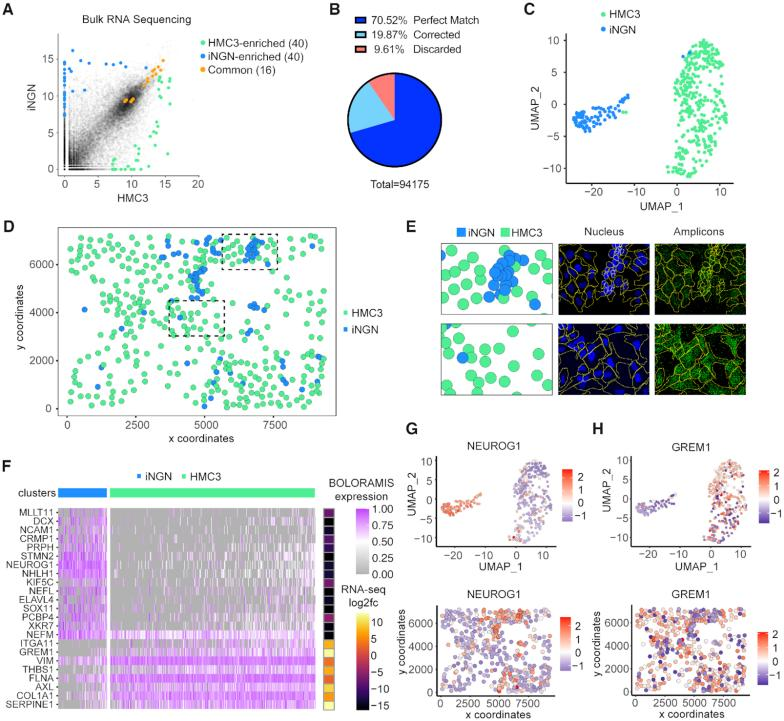
利用新开发的BOLORAMIS,研究团队研究了神经元/小胶质细胞共培养中细胞的单细胞和空间异质性。首先,为了证明BOLORAMIS可用于多重基因分析,在iNGN神经元和HMC3人小胶质细胞的共培养物中共靶向了96个基因的mRNAs,包括40个iNGN富集基因、16个普通基因和40个HMC3富集基因(图3A)。校正了18,715个扩增子条形码(图3B)。值得注意的是,在66,410个完全匹配的条形码中,只有10个(<0.02%)是miRNA条形码。然而,在18,715个校正的条形码中,1,244个(6.6%)是miRNA条形码。这一数据表明,BOLORAMIS还需要进一步优化miRNA检测。
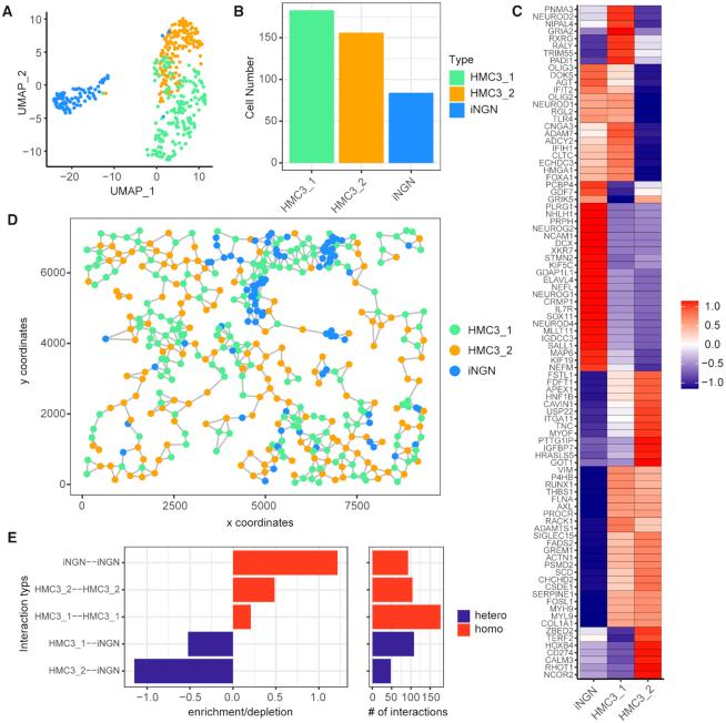
此外,BOLORAMIS能够识别在共培养实验中的两种细胞类型,并捕获一种细胞类型内的异质性。但将BOLORAMIS观察到的96个mRNA靶点的相对表达水平与RNA-seq表达数据进行比较,显示条形码校正前的Pearson相关系数为0.55,校正后的Pearson相关系数为0.62。表明尽管BOLORAMIS能够很好地捕捉基因的空间模式,揭示神经元/小胶质细胞共培养系统中细胞的空间聚集模式,但测量相对基因表达水平的准确性仍有待提高。
图3. HMC3和iNGN共培养物中96个基因的多重检测。来源:Nucleic Acids Research
图4.神经元/小胶质细胞共培养的单细胞和空间异质性分析。来源:Nucleic Acids Research
综上所述,BOLORAMIS大大降低了探针合成的成本,对一系列细胞类型和人类大脑器官均有效,实现了高度复用的原位研究。虽然与Bulk RNA-seq 数据相比,量化相对基因表达水平是BOLORAMIS的一个限制,但这种限制可以通过使用扩展显微镜来克服[2]。此外,BOLORAMIS具有独特的无RT和短臂靶向策略,可作为发育生物学研究、功能基因组研究、疾病预后和新治疗开发的实用工具。
参考文献:
[1] Liu S, Punthambaker S, Iyer EPR, et al. Barcoded oligonucleotides ligated on RNA amplified for multiplexed and parallel in situ analyses [published online ahead of print, 2021 Mar 8]. Nucleic Acids Res. 2021;gkab120.
[2] Alon S, Goodwin DR, Sinha A, et al. Expansion sequencing: Spatially precise in situ transcriptomics in intact biological systems. Science. 2021;371(6528):eaax2656.

咨询
我们尊重知识产权,如您认为本平台所载文章、图片、视频等内容侵犯您的合法权益,请您及时联系我们,我们将依据相关法律法规、平台规则予以处理。
关键字
- 269
- 点赞
- 复制链接
- 举报
