Nature子刊 | 结直肠癌表观遗传学研究发现保守的泛癌增强子,跨越20多种癌症类型
结直肠癌(CRC)是胃肠道中常见的恶性肿瘤,其具有不同的临床表型和治疗反应。CRC最显著的特征之一就是患者间的异质性。近年来,多项研究基于基因表达谱将基因型和表型不同的结直肠癌划分为不同的分子亚型,对肿瘤异质性的研究进展有重要影响,同时也影响不同阶段的治疗选择。
基因表达调控一直是表观遗传学的研究热点。在基因表达调控过程中,增强子与启动子、沉默子等元件相互作用可有效提高基因转录效率。增强子是通过组蛋白修饰的全局定位精确识别的,能够促进多种癌基因表达,从而促进肿瘤的生长和转移。因此,增强子功能障碍可作为一种有前途的诊断生物标志物和潜在的治疗靶点。
近日,意大利FIRC分子肿瘤学研究所(IFOM)研究团队联合国家分子遗传学研究所、米兰大学等多个机构,在已建立的不同患者来源的肿瘤类器官库中,通过de novo染色质状态发现了人类结直肠癌(CRC)的表观遗传学特征,揭示了一种独立于患者间肿瘤异质性的保守的活性增强子。该增强子由转录辅激活因子YAP/TAZ调节,在20多种人类恶性肿瘤中具有活性。研究证明,YAP/TAZ驱动的增强子重编程是影响癌细胞状态的关键,或可用于开发新的治疗方法。该研究成果已发表于Nature Communications期刊上,文章题为“Epigenomic landscape of human colorectal cancer unveils an aberrant core of pan-cancer enhancers orchestrated by YAP/TAZ”。
文章已发表于Nature Communications上
主要研究内容
YAP/TAZ是结直肠癌保守性增强子的关键调节因子
为了深入研究CRC保守性增强子,研究人员分析了哪些转录因子协调了这些顺式调节元件的激活。由于多种因素可能促进CRC细胞失去调控,研究团队利用肿瘤上调的增强子基因进行功能富集分析,发现Hippo信号通路是富集最显著的通路,证实了Hippo通路下游效应子YAP/TAZ参与了CRC特异性活性增强子的激活,确定了YAP/TAZ共转录激活子是人类CRC增强子的主要调控因子。基于YAP/TAZ在结直肠癌和其他类型的癌症中被稳定激活,研究人员发现,与正常结肠组织相比,YAP和TAZ在原发性肿瘤和患者来源的类器官中转录水平上调。此外,研究还发现TEAD和AP1基序在YAP/TAZ结合的基因组元件中富集,证实了这些TFs作为YAP/TAZ的伙伴参与这类癌症的发展。
图1. 功能富集分析图,来源:Nature Communications
图2. YAP和TAZ转录水平上调,来源:Nature Communications
不同癌症类型共享CRC增强子
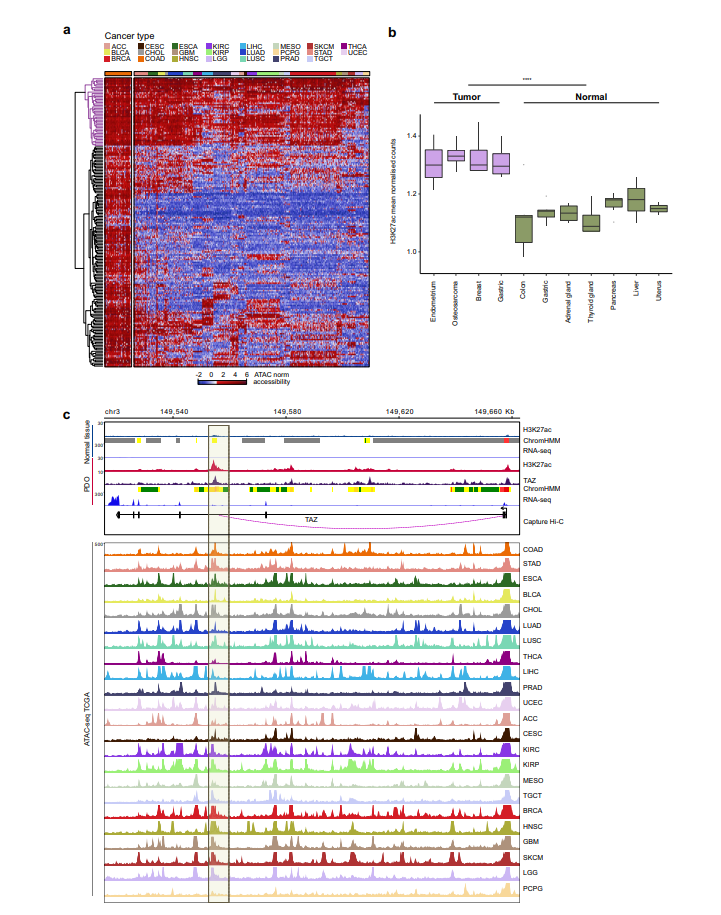
在已建立的患者来源的肿瘤类器官库中,结果显示YAP/TAZ抑制导致大量细胞死亡,表明YAP/TAZ的激活不仅是癌症起始的标志,对肿瘤的维持也必不可少。为验证在CRC中发现的YAP/TAZ调控的增强子能否驱动癌症病理学中表观遗传失调,研究人员首先利用TCGA获得的ATAC-seq数据,评估了23种不同癌症类型中高度保守的、与YAP/TAZ结合的CRC增强子染色质可及性水平。分析发现,195个增强子区域在所有COAD TCGA样本中均显示出很强的染色质可及性。总之,染色质可及性数据证实了YAP/TAZ调控的CRC增强子在所有COAD样本中都是活跃的。
图3. YAP/ TAZ抑制影响患者来源的肿瘤类器官生长,来源:Nature Communications
值得注意的是,195个活性调节元件中的46个(23%)可用于所有癌症类型。研究团队将这些可获得的共享调节元件称为“超保守的”,它们提供了一个潜在的泛癌增强子核心,这些增强子可能参与了肿瘤生物学和维持基础的分子机制。为了探究这些核心增强子的失调,研究人员检测了不同原发性肿瘤和正常组织中H3K27ac的富集,发现在原发性肿瘤中泛癌增强子的H3K27ac信号分布明显升高。研究人员将发现的增强子扩展到其他癌症类型,发现增强子的泛癌核心在部分实体瘤中显示出活跃和高度保守的染色质分布,证明YAP/TAZ在癌症增强子的基因表达失调上发挥作用。
图4.保守的人类CRC增强子区域可以跨越不同的癌症类型,来源:Nature Communications
增强子泛癌核心的单细胞图谱
研究人员利用原发性结直肠癌组织的单细胞RNA-seq数据评估了增强子泛癌核心相关基因的细胞分布和表达,并重点分析了YAP/TAZ调节的泛癌增强子注释基因的单细胞图谱。研究团队基于细胞内基因的表达水平和共表达,建立了癌症调控蓝图的评分(CRB评分),以更好地理解基因信号的强度和分布。结果显示,在恶性上皮细胞中CRB评分较高,在正常上皮细胞和其他基质/免疫细胞中CRB评分很低。总的来说,虽然原发性肿瘤具有遗传和转录异质性,但在恶性细胞群体中的癌症调控蓝图是丰富的,并且与异常的YAP/TAZ激活有关,且这种激活与干细胞本身无关。
图5.所有细胞群的CRB评分的t-SNE可视化,来源:Nature Communications
图6.恶性细胞显示出高的CRB分数,来源:Nature Communications
小结
该研究提供了一个详细的人类CRC特异性表观遗传特征的资源目录, 揭示了一种肿瘤特异性增强子。该增强子是癌细胞固有的,独立于患者间的异质性。此外,研究发现转录共激活子YAP/ TAZ是CRC获得保守性增强子的关键调控因子,并对YAP/TAZ发挥其核功能的机制的更深入理解可以将这些辅激活因子的抑制与强大的表观遗传因子库联系起来。
参考文献
1. Castellan, M., Guarnieri, A., Fujimura, A. et al. Single-cell analyses reveal YAP/TAZ as regulators of stemness and cell plasticity in glioblastoma. Nat Cancer 2, 174–188 (2021). https://doi.org/10.1038/s43018-020-00150-z
2. Totaro, A., Panciera, T. & Piccolo, S. YAP/TAZ upstream signals and downstream responses. Nat Cell Biol 20, 888–899 (2018). https://doi.org/10.1038/s41556-018-0142-z

咨询
我们尊重知识产权,如您认为本平台所载文章、图片、视频等内容侵犯您的合法权益,请您及时联系我们,我们将依据相关法律法规、平台规则予以处理。
关键字
- 318
- 点赞
- 复制链接
- 举报
