基于全基因组测序数据定制癌症疗法,基因组特征模型iGenSig助力精准医疗临床决策支持
精准肿瘤学(Precision oncology)旨在通过对肿瘤进行分子谱分析,实现患者的个性化治疗。目前,精准肿瘤学可通过基因测序来检测可操作的突变,或通过靶向表达分析预测或预后基因特征。但每个基因至少需要一次分析,成本较高。随着低成本基因测序的出现,精准肿瘤学正处于深度转型的风口,通过大数据提供广泛的临床决策支持。
近年来,基于人工智能的临床决策支持系统在精准医疗大数据分析中的应用潜力正被深入挖掘。但迄今为止,只有少数研究能够影响临床治疗。最主要的挑战是,缺乏基于大数据的方法来专门解决预测模型在跨数据集建模时性能不足的问题。上述问题是由测序错误、不同的库制备方法和平台导致的跨不同数据集检测的基因组特征偏差造成的。其他问题,包括测序深度和读长不一致,样品质量不均匀,实验变异等都影响了研究成果的临床转化。因此,我们需要稳健、透明和可解释的方法来预测多组数据的临床治疗结果,并大幅提高测序偏差的容忍度。
近日,美国UPMC希尔曼癌症中心的研究团队开发了一组用于预测癌症药物反应的基因组特征模型iGenSig,并使用独立的细胞系和临床数据集对该模型进行了验证。研究团队将研究结果发表Nature Communications上,文章题为“An integral genOMIC signature approach for tailored cancER thERapy using genome-wide sequencing data”。
研究团队引入了一种白盒方法,称为整合基因组特征分析(iGenSig)(图1),利用高维冗余基因组特征作为整合基因组特征,以增强基于多组学的精准肿瘤学建模的可转移性。iGenSig方法旨在解决基于大数据建模的透明性、跨数据集适用性和可解释性问题。在临床试验数据集的交叉适用性方面,iGenSig模型表现出了更好的性能,能够容忍基因组数据中的实验变异和偏差。iGenSig模型可以在每一个详细的步骤中进行管理,利用研究团队开发的富集分析方法,可以很容易地从生物学角度解释基因组特征的潜在通路。研究团队期望,作为基于大数据的建模方法,iGenSig将在药物基因组学和临床试验数据集的治疗反应建模中有广泛应用。
图1.iGenSig的原理、工作流程和算法。
值得注意的是,iGenSig在患者来源的异种移植临床前试验和两项人体临床试验中都显示了预测价值。根据iGenSig模型的解释显示,MYC靶基因信号上调和ZEB1靶基因下调是厄洛替尼耐药的信号特征,上皮间质转化(EMT)的诱导与减少中间的反应有关。虽然EMT和ZEB1已被发现与非小细胞肺癌对EGFR抑制剂产生获得性耐药有关,该研究利用iGenSig发现的特征表明,ZEB1过表达与EMT诱导不一致,它们在泛癌细胞系中对厄洛替尼耐药性的影响存在差异。该结果意味着ZEB1诱导的EMT以外的表型变化可能在泛癌范围内导致厄洛替尼耐药。与这一结果一致的是,ZEB1已被报道比EMT本身更能发挥更关键的功能结果。
随后,研究团队分析了基于体外细胞系反应的iGenSig模型是否模拟VEGFR抑制的体内肿瘤反应(图2)。已有文献报道,VEGFA扩增是索拉非尼反应的已知生物标志物,CXCL8(IL8)被认为可以诱导内皮细胞中VEGF过表达并促进血管生成。研究团队将这些生物标志物与iGenSig分数相关联,发现在BATTLE试验的索拉非尼治疗组中,具有低iGenSig分数的敏感肿瘤过表达VEGFA和CXCL8。上述结果表明,GDSC iGenSig模型预测患者对索拉非尼的抗肿瘤特性,可能归因于索拉非尼的抗血管生成活动,因此不能用体外培养的细胞系来模拟,反映了基于体外细胞系模型建模患者肿瘤反应的局限性。
图2:根据GDSC细胞系药物基因组数据得出的厄洛替尼iGenSig模型对BATTLE试验和SAKK验患者生存期的预测值。
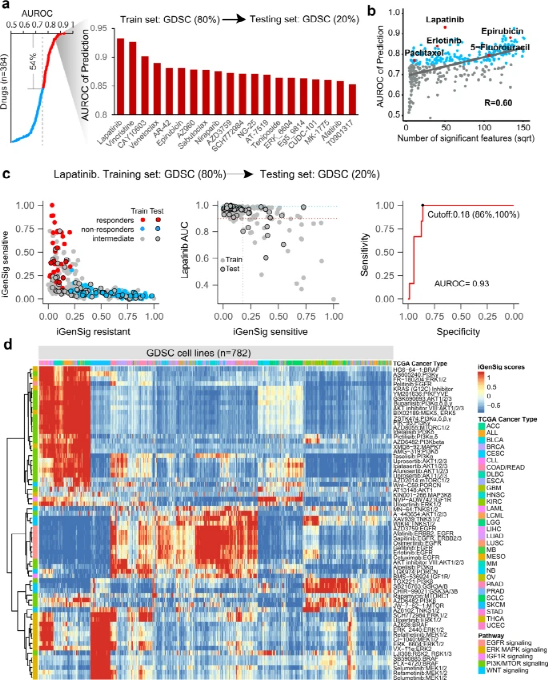
6个临床试验数据集分析表明,iGenSig模型在分别接受单药治疗的患者中显示出更好的预测性能。(图3)研究团队表示,将这些单一药物模型应用于联合治疗的主要挑战包括来自其他药物的治疗效益和已知的耐药因素,如ER过表达和晚期肿瘤III期。这些混淆变量不能基于GDSC细胞系面板建模。首先,ER阳性乳腺癌细胞通常不能在体外生长,因此在GDSC细胞系面板中ER阳性细胞系模型非常有限。第二,III期乳腺肿瘤以淋巴结广泛累及(≥4个)或侵犯胸壁或皮肤为特征。这种区域转移可能会产生导致耐药性的肿瘤微环境,当利用原发肿瘤产生细胞系时,这种微环境无法重建。
图3.iGenSig模型在预测GDSC细胞系药物反应中的表现。
iGenSig建模还需要解决消除混杂基因组特征的影响,以及影响患者预后的预后因素。这可能对测试联合药物治疗的临床试验建模有帮助。在这些临床试验中,由于联合药物的治疗效益,来自单一药物治疗的iGenSig模型的预测能力相对较弱,需要进一步优化iGenSig方法来建模临床试验数据集(图4),并考虑这些生物学变量和混杂因素。
图4: iGenSig算法和标准机器学习算法对药物反应建模的比较。
综上所述,研究团队提出了一类基于大数据的精准医疗方法,称为整体基因组特征(iGenSig)分析,可以提供更稳健的临床决策支持,具有更高的透明度和跨数据集的适用性。最终,5种药物的iGenSig模型在6项临床研究中显示了预测价值,其中厄洛替尼和5-FU模型在3项研究中显著预测了治疗反应。因此,iGenSig提供了一个计算框架,可以容忍基于大数据的精准医疗的测序误差和偏差,以促进基于多组学数据的定制化癌症治疗。
参考文献:
Wang, XS., Lee, S., Zhang, H. et al. An integral genomic signature approach for tailored cancer therapy using genome-wide sequencing data. Nat Commun 13, 2936 (2022). https://doi.org/10.1038/s41467-022-30449-7

咨询
我们尊重知识产权,如您认为本平台所载文章、图片、视频等内容侵犯您的合法权益,请您及时联系我们,我们将依据相关法律法规、平台规则予以处理。
关键字
- 167
- 点赞
- 复制链接
- 举报
