Nat Commun | CMS4为结直肠癌腹膜转移的主要亚型,可分为具有不同分子和临床特征的3个亚组
结直肠癌(CRC)是全球第三大常见癌症,也是第二大致命性癌症。肝转移、肺转移和腹膜转移(PM)是CRC最常见的三种转移形式,其中肝转移和肺转移可以单发或者多发,PM一般为多发。约5%的CRC患者在发现初期被诊断为同时性CRC-PM,并在后期发展为异时性CRC-PM。重要的是,由于PM难以通过常规影像学手段诊断,其真实发病率可能被低估。
CRC-PM与并发症发生率显著相关,例如肠功能受损、腹腔内液体积聚(腹水)等。与转移至其他器官的CRC患者相比,CRC-PM患者的总生存期更差。近年来,临床上通常采用腹腔肿瘤减灭术(CRS)联合腹腔热灌注化疗(HIPEC)的方法对CRC-PM患者进行治疗,这一治疗模式可使有限腹膜疾病患者的5年生存率提升至30-50%,但患者后期复发率较高(50-90%)。深入了解PM疾病的生物学机制,以确定诱导PM发生、发展的重要因素,进而为CRC患者寻找新的治疗靶点成为当务之急。
近日,荷兰阿姆斯特丹大学研究团队在Nature Communications上发表了题为“Molecular characterization of colorectal cancer related peritoneal metastatic disease”的文章。研究团队对52名CRC-PM患者进行了深入的分子表征,证明虽然CRC-PM是一种异质性疾病,但CMS4是其主要亚型。与肝转移相反,PM与原发癌密切相关。研究团队还将结构蛋白Moesin的表达定义为CMS4亚型的特异性决定因素,其使CRCs扩散到腹膜。在CMS4-PM患者中,研究团队确定了具有不同分子和临床特征的3个亚组,以及可捕获CRC-PM的临床异质性,有助于指导未来的CRC治疗发展。
文章发表在Nature Communications
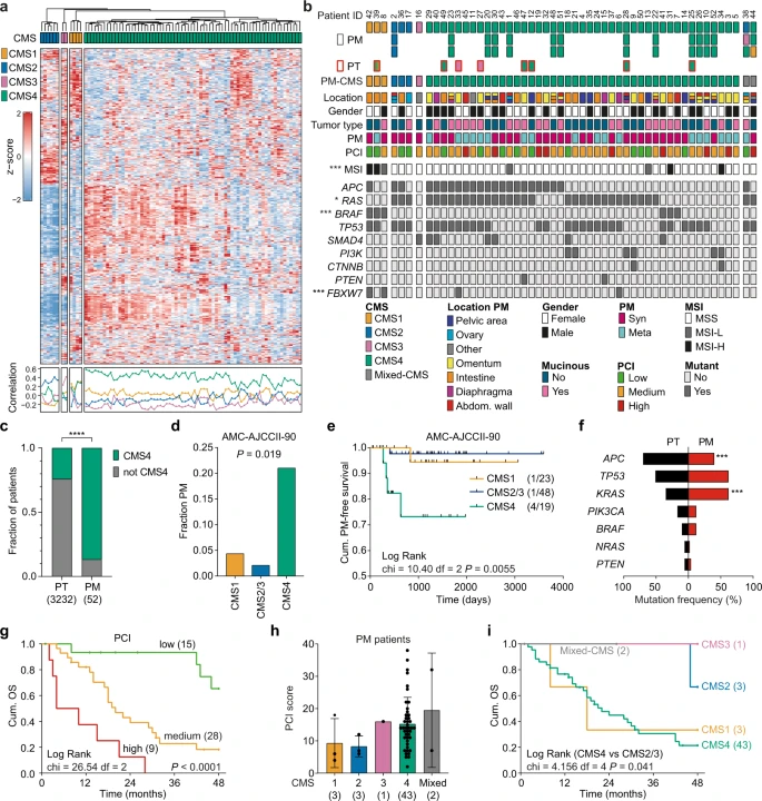
研究团队收集了在阿姆斯特丹联合医院接受治疗的52名CRC患者的82份新鲜冷冻PM样本和8份匹配的原发性CRC样本(图1),根据RNA转录谱,对单个或多个腹膜病变进行分子分型(CMS检测)。结果显示,82.6%的CRC患者被归类为CMS4。来自同一患者的多个样本之间的一致性较高,13名(n =15)患者的多个样本在所有病变中显示出相同的分类。上述结果表明,CRC-CMS4患者常出现腹膜疾病。这一结论在一个II期CRC原发肿瘤患者队列中(n = 90,AMC-AJCCII-9026)得到验证,该队列CMS4患者的腹膜转移形成的发生率显著较高。
图1. 腹膜转移组织的分子特征。来源:Nature Communications
为确定导致PM发生的潜在决定因素,研究团队对能在体内产生/不产生大量腹膜病变的CRC细胞系进行了差异基因表达分析(图2)。分析显示,膜组织延伸突刺蛋白(Moesin,MSN)在上述两种细胞系之间的表达差异最大。MSN与EZR(Ezrin)和RDX(Radixin)共同组成ERM家族。据报道,该家族成员在跨膜蛋白(例如CD44、EGFR或其他受体酪氨酸激酶)和肌动蛋白细胞骨架之间起交联剂的作用,能调节粘附和细胞迁移等过程,并且所有成员都与癌症进展相关。
在体内腹膜肿瘤中,MSN蛋白的表达在肿瘤边界最为丰富,尤其是肿瘤细胞与周围组织相互作用的地方。功能上,MSN参与细胞对细胞外基质成分的粘附,MSN敲除后会导致体内PM的形成减少,但并不影响体外生长或体内皮下肿瘤的生长速度。综上所述,腹膜传播过程中需要CMS4相关的MSN表达。
图2. 亚型特异性MSN表达与腹膜转移相关。来源:Nature Communications
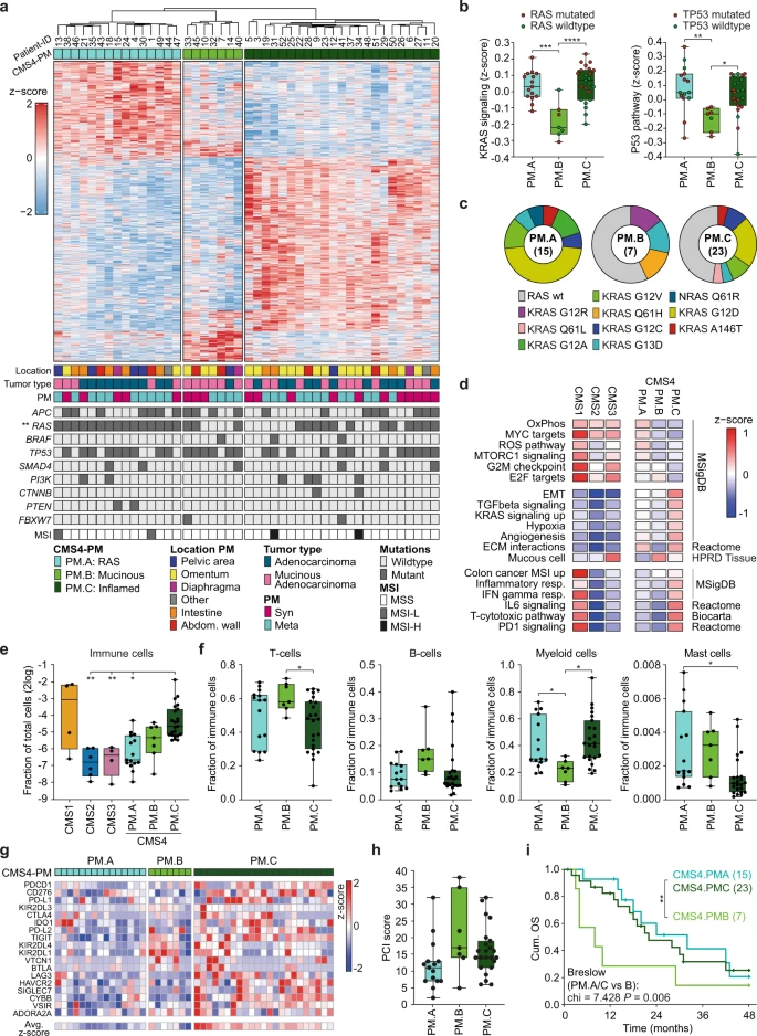
CRC-PM患者在病情进展速度和症状方面存在显著的临床差异。考虑到CMS4腹膜样本的转录谱存在广泛的异质性,研究团队评估了多个CMS4亚组存在的可能性(图3)。最终,共发现3个具有不同分子和临床特征的CMS4亚组(CMS4-PM.A、B和C)。突变分析显示,CMS4亚型内存在高度的异质性。CMS4-PM.A显著富集KRAS突变;CMS4-PM.B中来源于粘液性原发肿瘤的病变富集,且TP53突变的频率相对较高;CMS4-PM.C是高免疫浸润亚组,偏向网膜作为转移部位。
免疫细胞区解构表明,CMS4亚组之间免疫细胞群的组成也不同。CMS4-PM.B中髓系细胞的相对丰度降低,抑制性分子(包括PD-1、PD-L1、CTLA4、TIM-3或TIGIT等)的基因表达在CMS4-PM.C中被上调。上述结果表明,CMS4亚组中存在免疫抑制性微环境,为CRC患者的治疗提供了新的研究思路。
图3. CMS4腹膜转移聚类分为3个不同的亚组。来源:Nature Communications
为分析腹膜病变与原发肿瘤部位基质成分之间的关系,研究团队对同一患者的原发性肿瘤和腹膜转移瘤进行了匹配分析(图4)。转录组分析表明,原发性CRC和腹膜转移瘤的细胞组成高度一致,包括上皮细胞、基质细胞和免疫细胞的水平,以及免疫细胞的组成。少数亚型转换的转移瘤样本(从CMS3到CMS4)显示出基质部分的增加。
单核转录组学分析显示,不同类型的远处转移(如肝转移、PM)之间存在不同的进化路径。特定的传播途径(例如通过循环或腹腔内播种)和远处的微环境共同决定能够建立转移的特定细胞群。在肝脏中,这一过程由克隆选择和单克隆/单细胞播种驱动,通常导致亚克隆转移;在腹膜中,原发肿瘤的特征似乎决定了其生长能力,主要导致CMS4转移。综上,特异性PM能够重现其来源的原发性癌症的表型及细胞组成。
图4. 原发性肿瘤和腹膜转移瘤具有高度相似的特征。来源:Nature Communications
综上所述,研究团队对CRC衍生的PM队列进行了广泛的分子表征,发现其主要分子亚型是CMS4,并且富含KRAS突变。CMS4亚型进一步能够细分为具有不同特征的三个亚组。与CMS4相关的结构蛋白Moesin在腹膜播散中起着关键作用。此外,研究团队还定义了CRC-PM的特定进化特征,表明这些病变由多克隆转移性播种造成。因此,研究团队认为,CRC-PM应被视为一种独特的疾病实体。
参考文献:
Lenos, K.J., Bach, S., Ferreira Moreno, L. et al. Molecular characterization of colorectal cancer related peritoneal metastatic disease. Nat Commun 13, 4443 (2022). https://doi.org/10.1038/s41467-022-32198-z
结直肠癌(CRC)是全球第三大常见癌症,也是第二大致命性癌症。肝转移、肺转移和腹膜转移(PM)是CRC最常见的三种转移形式,其中肝转移和肺转移可以单发或者多发,PM一般为多发。约5%的CRC患者在发现初期被诊断为同时性CRC-PM,并在后期发展为异时性CRC-PM。重要的是,由于PM难以通过常规影像学手段诊断,其真实发病率可能被低估。
CRC-PM与并发症发生率显著相关,例如肠功能受损、腹腔内液体积聚(腹水)等。与转移至其他器官的CRC患者相比,CRC-PM患者的总生存期更差。近年来,临床上通常采用腹腔肿瘤减灭术(CRS)联合腹腔热灌注化疗(HIPEC)的方法对CRC-PM患者进行治疗,这一治疗模式可使有限腹膜疾病患者的5年生存率提升至30-50%,但患者后期复发率较高(50-90%)。深入了解PM疾病的生物学机制,以确定诱导PM发生、发展的重要因素,进而为CRC患者寻找新的治疗靶点成为当务之急。
近日,荷兰阿姆斯特丹大学研究团队在Nature Communications上发表了题为“Molecular characterization of colorectal cancer related peritoneal metastatic disease”的文章。研究团队对52名CRC-PM患者进行了深入的分子表征,证明虽然CRC-PM是一种异质性疾病,但CMS4是其主要亚型。与肝转移相反,PM与原发癌密切相关。研究团队还将结构蛋白Moesin的表达定义为CMS4亚型的特异性决定因素,其使CRCs扩散到腹膜。在CMS4-PM患者中,研究团队确定了具有不同分子和临床特征的3个亚组,以及可捕获CRC-PM的临床异质性,有助于指导未来的CRC治疗发展。
文章发表在Nature Communications
研究团队收集了在阿姆斯特丹联合医院接受治疗的52名CRC患者的82份新鲜冷冻PM样本和8份匹配的原发性CRC样本(图1),根据RNA转录谱,对单个或多个腹膜病变进行分子分型(CMS检测)。结果显示,82.6%的CRC患者被归类为CMS4。来自同一患者的多个样本之间的一致性较高,13名(n =15)患者的多个样本在所有病变中显示出相同的分类。上述结果表明,CRC-CMS4患者常出现腹膜疾病。这一结论在一个II期CRC原发肿瘤患者队列中(n = 90,AMC-AJCCII-9026)得到验证,该队列CMS4患者的腹膜转移形成的发生率显著较高。
图1. 腹膜转移组织的分子特征。来源:Nature Communications
为确定导致PM发生的潜在决定因素,研究团队对能在体内产生/不产生大量腹膜病变的CRC细胞系进行了差异基因表达分析(图2)。分析显示,膜组织延伸突刺蛋白(Moesin,MSN)在上述两种细胞系之间的表达差异最大。MSN与EZR(Ezrin)和RDX(Radixin)共同组成ERM家族。据报道,该家族成员在跨膜蛋白(例如CD44、EGFR或其他受体酪氨酸激酶)和肌动蛋白细胞骨架之间起交联剂的作用,能调节粘附和细胞迁移等过程,并且所有成员都与癌症进展相关。
在体内腹膜肿瘤中,MSN蛋白的表达在肿瘤边界最为丰富,尤其是肿瘤细胞与周围组织相互作用的地方。功能上,MSN参与细胞对细胞外基质成分的粘附,MSN敲除后会导致体内PM的形成减少,但并不影响体外生长或体内皮下肿瘤的生长速度。综上所述,腹膜传播过程中需要CMS4相关的MSN表达。
图2. 亚型特异性MSN表达与腹膜转移相关。来源:Nature Communications
CRC-PM患者在病情进展速度和症状方面存在显著的临床差异。考虑到CMS4腹膜样本的转录谱存在广泛的异质性,研究团队评估了多个CMS4亚组存在的可能性(图3)。最终,共发现3个具有不同分子和临床特征的CMS4亚组(CMS4-PM.A、B和C)。突变分析显示,CMS4亚型内存在高度的异质性。CMS4-PM.A显著富集KRAS突变;CMS4-PM.B中来源于粘液性原发肿瘤的病变富集,且TP53突变的频率相对较高;CMS4-PM.C是高免疫浸润亚组,偏向网膜作为转移部位。
免疫细胞区解构表明,CMS4亚组之间免疫细胞群的组成也不同。CMS4-PM.B中髓系细胞的相对丰度降低,抑制性分子(包括PD-1、PD-L1、CTLA4、TIM-3或TIGIT等)的基因表达在CMS4-PM.C中被上调。上述结果表明,CMS4亚组中存在免疫抑制性微环境,为CRC患者的治疗提供了新的研究思路。
图3. CMS4腹膜转移聚类分为3个不同的亚组。来源:Nature Communications
为分析腹膜病变与原发肿瘤部位基质成分之间的关系,研究团队对同一患者的原发性肿瘤和腹膜转移瘤进行了匹配分析(图4)。转录组分析表明,原发性CRC和腹膜转移瘤的细胞组成高度一致,包括上皮细胞、基质细胞和免疫细胞的水平,以及免疫细胞的组成。少数亚型转换的转移瘤样本(从CMS3到CMS4)显示出基质部分的增加。
单核转录组学分析显示,不同类型的远处转移(如肝转移、PM)之间存在不同的进化路径。特定的传播途径(例如通过循环或腹腔内播种)和远处的微环境共同决定能够建立转移的特定细胞群。在肝脏中,这一过程由克隆选择和单克隆/单细胞播种驱动,通常导致亚克隆转移;在腹膜中,原发肿瘤的特征似乎决定了其生长能力,主要导致CMS4转移。综上,特异性PM能够重现其来源的原发性癌症的表型及细胞组成。
图4. 原发性肿瘤和腹膜转移瘤具有高度相似的特征。来源:Nature Communications
综上所述,研究团队对CRC衍生的PM队列进行了广泛的分子表征,发现其主要分子亚型是CMS4,并且富含KRAS突变。CMS4亚型进一步能够细分为具有不同特征的三个亚组。与CMS4相关的结构蛋白Moesin在腹膜播散中起着关键作用。此外,研究团队还定义了CRC-PM的特定进化特征,表明这些病变由多克隆转移性播种造成。因此,研究团队认为,CRC-PM应被视为一种独特的疾病实体。
参考文献:
Lenos, K.J., Bach, S., Ferreira Moreno, L. et al. Molecular characterization of colorectal cancer related peritoneal metastatic disease. Nat Commun 13, 4443 (2022). https://doi.org/10.1038/s41467-022-32198-z

咨询
我们尊重知识产权,如您认为本平台所载文章、图片、视频等内容侵犯您的合法权益,请您及时联系我们,我们将依据相关法律法规、平台规则予以处理。
关键字
- 151
- 点赞
- 复制链接
- 举报
