PNAS | 发现新环形RNA可调节胃癌中的选择性剪接,抑制胃癌转移
胃癌是常见恶性肿瘤之一,也是全球所有恶性肿瘤中第三大死亡原因。虽然有多种治疗方案,但由于转移扩散,胃癌患者的预后仍然很差。环状RNA(circRNA)是一类具有闭合环状结构的非编码RNA分子,含有大量的miRNA结合位点,主要位于细胞质或外泌体中,不受RNA外切酶影响,表达更稳定且不易降解。但circRNA在胃癌中的作用模式仍不清楚。
作为真核生物中的一种基因表达调控事件,由hnRNP蛋白等剪接因子调控的选择性剪接在人类癌症的发展中起着重要作用,hnRNP蛋白hnRNPM唯一已知的分子作用是修饰选择性剪接。
近日,中国科学院合肥物质科学研究院强磁场科学中心林文楚课题组在PNAS上发表了题为“CircURI1 interacts with hnRNPM to inhibit metastasis by modulating alternative splicing in gastric cancer”的研究文章。该研究鉴定出一个新的环形RNA——circURI1,能够作为hnRNPM的调控因子,调节与细胞迁移相关基因的选择性剪接,并首次发现环形RNA能够通过调控基因的可变剪接参与肿瘤的转移过程。
文章发表于PNAS
研究人员综合分析此前报告的circRNA图谱和胃癌中的RNA测序数据,在三个数据集中发现了两个上调的circRNA(circPVT1和circURI1)。circPVT1此前已被证明可在胃癌中促进细胞增殖,因此,研究人员将重点放在circRNA circURI1上做进一步研究。
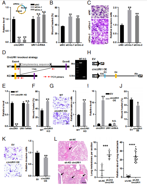
基因组结构分析显示,circURI1由URI1基因的第3个和第4个外显子反向剪切形成215bp的闭环生物大分子。通过对circURI1的细胞定位,表明circURI1优先定位于AGS和SGC7901细胞的细胞核内。此外,69对胃癌和paraGC临床样本中的circURI1表达水平检测发现,circURI1在胃癌中普遍且显著上调。同时,在胃癌患者中,circURI1表达水平的降低与晚期肿瘤-淋巴结-转移阶段(III至IV)肿瘤和转移显著相关。以上结果表明,circURI1有可能作为GC的预测性生物标记物或治疗靶点(图1)。
图1.CircRNA在胃癌中的鉴定。来源:PNAS
因此,研究人员利用RNA干扰技术分析了circURI1的功能。Wound-healing分析显示,siRNA敲除circURI1可提高AGS和SGC7901细胞的迁移能力,circURI1的沉默增强了AGS细胞的侵袭能力。此外,采用CRISPR/Cas9技术得到circURI1敲除(KO)AGS细胞,与野生型相比,circURI1 KO细胞的迁移和侵袭能力得到了促进。相反,circURI1过表达抑制AGS细胞迁移和侵袭。
在肺转移的尾静脉circURI1的体内分析中,具有稳定circURI1基因敲除的细胞形成了更多的肺转移淋巴结和更大的淋巴结。结果表明,在体外和体内,circURI1均抑制胃癌转移(图2)。
图2.CircURI1在体外和体内抑制胃癌转移。来源:PNAS
此前研究发现,circRNA在细胞质中作为miRNA海绵发挥作用,circURI1的一部分位于细胞质中。因此,研究人员推测circURI1可能也作为miRNA海绵发挥作用,但可能与miRNA海绵和产生多肽的机制不同。
研究人员还证明了circURI1和hnRNPM之间确实存在相互作用,hnRNPM及其RRM1结构域通过19nt (GGCUGUAGGUUUAGUUGAG)RNA序列与circURI1相互作用(图3)。
图3. circURI1和hnRNPM之间的相互作用。来源:PNAS
HnRNPM被认为与调节RNA选择性剪接和癌症转移相关,但hnRNPM在胃癌中的作用仍不清楚。从癌症基因组图谱(TCGA)数据集分析显示,与正常组织相比,胃癌中hnRNPM的表达水平极高,表明hnRNPM的缺失会损害细胞的迁移和侵袭,从而产生与circURI1抑制相反的效果。
CircURI1阻断了hnRNPM过度表达对AGS细胞迁移和侵袭的促进作用。此外,全长hnRNPM(FL)而非不含RRM1结构域的hnRNPM逆转了circURI1过度表达对AGS细胞迁移和侵袭的抑制作用。以上结果表明circURI1在细胞迁移和侵袭中的作用取决于与hnRNPM的相互作用(图4)。
图4. circURI1和hnRNPM对胃癌中细胞迁移和侵袭的影响。来源:PNAS
为了深入了解胃癌中circURI1和hnRNPM的机制,研究人员沉默了AGS细胞中hnRNPM和circURI1,并进行RNA测序。结果显示,HnRNPM基因敲除导致AGS细胞中231个选择性剪接外显子(HnRNPM敏感外显子)发生显著改变。circURI1基因敲除导致29个选择性剪接外显子(circURI1敏感外显子)出现显著失调。分析发现,22个外显子对circURI1和hnRNPM均敏感,circURI1和hnRNPM敏感外显子的变化表现出负相关。
在AGS细胞中敲除circURI1后,hnRNPM与circURI1敏感基因pre-mRNA的结合显著增加。此外,22个circURI1敏感外显子对hnRNPM敲除相对更敏感。表明circURI1作为hnRNPM的调节因子来调节选择性剪接。
为进一步阐明circURI1和hnRNPM介导的选择性剪接的临床相关性,研究人员评估了参与细胞迁移过程的四个基因(VEGFA、LGALS8、AKT1和NR4A1)的选择性剪接变化与GC临床病理特征之间的关联,发现VEGFA的选择性剪接是circURI1的功能靶点(图5)。
图5. CircURI1通过隔离hnRNPM调节选择性剪接。来源:PNAS
综上所述,研究团队进行了circRNA分析,并确定circURI1在GC中与paraGC相比是一种显著上调的circRNA。CircURI1通过隔离hnRNPM蛋白来调节参与细胞运动的一小部分基因的选择性剪接,从而抑制GC转移,暗示了一种潜在的抗肿瘤转移的自我保护机制。据研究人员所知,circURI1是唯一一个操纵参与癌症转移的选择性剪接的circRNA,这进一步拓宽了环形 RNA 的作用机制。
参考文献:
Wang X, Li J, Bian X, Wu C, Hua J, Chang S, Yu T, Li H, Li Y, Hu S, Shan G, Lin W. CircURI1 interacts with hnRNPM to inhibit metastasis by modulating alternative splicing in gastric cancer. Proc Natl Acad Sci U S A. 2021 Aug 17;118(33):e2012881118.

咨询
我们尊重知识产权,如您认为本平台所载文章、图片、视频等内容侵犯您的合法权益,请您及时联系我们,我们将依据相关法律法规、平台规则予以处理。
关键字
- 197
- 点赞
- 复制链接
- 举报
