Genome Medicine | 包含空间信息的肝癌多区域测序新策略,揭示空间异质性和分子异质性关联
肝癌造成的死亡在全球癌症相关死亡排名中占第四位。肝细胞癌(HCC)是肝癌的主要组织学形式,占所有肝癌病例的~90%。在过去十年中,由于新分子靶向治疗和免疫疗法的出现,HCC患者的治疗取得了相当大的进展。但仍有大量接受这些治疗的HCC患者出现不良结局,这可能因为肿瘤异质性的存在。肝细胞癌中已经报道了3种类型的肿瘤异质性,包括肝癌患者个体间肿瘤异质性(IPH)、不同病灶的肿瘤异质性和肿瘤内不同区域的异质性(ITH)。较高的ITH已被证明与更差的生存结局以及更高的转移和复发风险有关。此外,ITH也被认为是耐药性的关键因素。对ITH进行准确定量具有相当的临床和研究意义。
近日,上海交通大学附属仁济医院团队联合华中科技大学附属同济医院团队提出了一种空间定位抽样(SLS)策略,该策略可以在二维(2D)空间中记录每个采样点的坐标。研究团队开发了标准化多样性评分,可以减少抽样偏差。同时,研究团队还开发了一种计算方法用于定量检测这种异质性,从而直接比较不同特征的ITH程度。结果显示,SLS方法可以揭示空间和分子异质性之间的显著关联 。相关研究发表在Genome Medicine杂志上,题目为“Multi-region sequencing with spatial information enables accurate heterogeneity estimation and risk stratification in liver cancer”。
文章发表在Genome Medicine
研究人员从14名肝癌患者中获取了96份样本,包括75份肿瘤样本和21份癌旁组织,每位患者的肿瘤样本数量为3-10不等。研究人员将样本进行深度RNA测序(RNA-seq),对来自T10、T13和T18患者的肿瘤组织以及癌旁组织共计36个样本进行了全外显子组测序(WES),平均深度100X。使用SLS策略标记每个采样点的空间位置。研究人员使用96个样本的前500个变异基因进行了分层聚类,发现肿瘤样本可完美聚集,表明IPH高于ITH。在t-SNE结果中也可以观察到来自不同患者的肿瘤样本之间的清晰分离。(图1)
图1. 具有空间细节的多区域采样。来源:Genome Medicine
一、肝癌空间异质性和分子异质性之间存在正相关关系
研究人员探索了分子和空间数据之间的关系(图2)。转录组分析显示,在14个肝肿瘤中可以观察到成对空间距离和转录组距离之间的正相关。重要的是,这种相关性在所有肿瘤的总体水平上也显著。研究团队通过皮尔逊相关分析确定了空间和转录组多样性评分之间的显著相关性,9个肝肿瘤中可以观察到成对空间距离和基因组距离之间的正相关。在总体层面上,这种相关性也非常显著。正如预期的那样,空间距离和基因组多样性评分也被发现显著相关。
图2. 肝癌空间和分子异质性之间的相关性。来源:Genome Medicine
二、开发标准化多样性评分提供对患者ITH的更准确估计
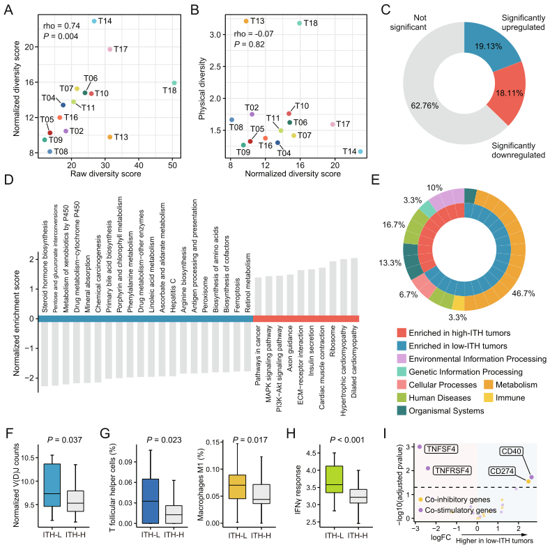
准确定量患者的ITH在临床和研究领域都具有重要意义。研究人员提出了量化ITH的标准化多样性评分,该评分是通过将转录组多样性与物理多样性相除来计算的。分析表明,转录组和物理多样性之间的关系似乎是线性的,表明归一化多样性评分的计算是合理的。归一化多样性分数仍与原始分数相关(图3A),但不再受空间多样性的影响,表明采样偏差已成功归一化(图3B)。标准化评分越高,表明肝癌患者的ITH水平越高。
三、成功区分高ITH和低ITH患者
研究人员根据中值将14个肝癌患者分为低ITH和高ITH类别。两类患者表达谱的比较表明,超过三分之一的基因是差异表达的。使用KEGG基因集对差异表达分析的结果进行富集分析发现,近一半的重要基因集参与代谢过程,所有这些代谢过程都富集在低ITH肿瘤中。相反,肿瘤相关通路,如MAPK信号通路和PI3K-Akt信号通路,往往与高ITH肿瘤相关。比较表明,低ITH肝癌患者的肿瘤浸润淋巴细胞(TIL)的总体负荷高于高ITH。在免疫细胞的差异中,Tfh细胞和M1巨噬细胞在低ITH肝癌患者中具有更高的浸润性。(图3)
图3. 低ITH和高ITH肿瘤的表征。来源:Genome Medicine
许多研究已经很好地表征了HCC中的ITH,但这些研究通常不会在采样过程中收集样本的空间信息。近年发展的空间转录组学方法为空间信息丢失问题提供了可行的解决方案,但它们仅用于探索细胞尺度(微观层面)的空间异质性。因此,在整个肿瘤水平(宏观水平)研究异质性的方法仍然缺乏。该研究提出了一种简单易行的SLS策略来规避这一限制,通过图像分析可以获得采样点的精确坐标。对所得空间和分子数据的分析表明,肝癌转录组和基因组水平的空间和分子异质性之间存在显著相关性。
参考资料:
Yang, C., Zhang, S., Cheng, Z., Liu, Z., Zhang, L., Jiang, K., ... & Hang, H. (2022). Multi-region sequencing with spatial information enables accurate heterogeneity estimation and risk stratification in liver cancer. Genome Medicine, 14(1), 1-19.
https://genomemedicine.biomedcentral.com/articles/10.1186/s13073-022-01143-6

咨询
我们尊重知识产权,如您认为本平台所载文章、图片、视频等内容侵犯您的合法权益,请您及时联系我们,我们将依据相关法律法规、平台规则予以处理。
关键字
- 250
- 点赞
- 复制链接
- 举报
