干货分享丨一文详解单细胞核RNA测序(snRNA-seq)最新应用与进展
单细胞RNA测序(scRNA-seq)技术的飞速发展使人们对组织中细胞种类、细胞的特殊状态有了深入认识。但是,scRNA-seq对于器官或者固体组织制备的细胞悬液的细胞活性和细胞数目有着较高的要求,这也意味着 “躺在”超低温冰箱中的大量珍贵临床样本(脑组织,肿瘤组织等)都无法进行scRNA测序。而单细胞核RNA测序技术(snRNA-seq)的出现,则在很大程度上解决了以上问题。
虽然细胞核内的遗传物质可以大体代表整个细胞,然而,细胞质和细胞核之间的RNA类型和比例却存在一定的差异。RNA首先在细胞核内转录,并在细胞核内积累到稳定状态。在细胞质中, mRNA根据其出核率和不同的命运,包括转运到特定的亚细胞位置、核糖体的翻译、小RNA的降解等,达到不同的稳态水平。研究人员发现,细胞核RNA中含有大量的非编码序列,其中包含41%的基因间区序列和25%的内含子序列。同时,研究人员也发现有41.7%的转录本序列只在细胞核中存在。多项研究表明,将内含子区域的reads增加了snRNA-seq的敏感性,并提高识别细胞类型的分辨率。因此,在处理单细胞核RNA测序数据时,纳入内含子序列具有重要意义。下面,就让我们详细了解一下针对不同组织样本进行snRNA-seq的部分案例与要点。
脑组织样本的snRNA-seq
对于脑组织来说, scRNA-seq并不能全面地分析神经细胞的类型。一些细胞类型更容易受到组织解离过程的影响,比如在成人的新大脑皮层中,非神经元细胞在解离中比神经元耐受性更好,在单细胞悬浮液中大量存在;在小鼠新皮层中,第5层parvalbuin阳性的间神经元和皮质下突起的谷氨酸能神经元的比例低于预期。相反,细胞核对机械处理更有抵抗力,可以从冷冻组织中解离出来。研究发现,单个细胞核已被证明可以提供足够的基因表达信息来定义成人大脑和小鼠海马区相对宽泛的细胞类别。此外,新鲜分离的神经组织很难获得;相比之下,从意外去世或者因疾病去世后病人处所获得的正常和疾病组织,是研究大脑组织中细胞类型的主要样本类型。但是,这些组织通常是冰冻的样本,因此snRNA-seq是解决细胞类型少以及冰冻样本的重要方法。
研究发现,从冷冻的S1皮层中分离单个核,进行神经核抗原(NeuN)流动分选,并在Fluidigm C1系统上进行RNA测序,细胞核和细胞数据显示检测到的基因数量和类型相似(S1细胞核-平均5619个基因;S1细胞-平均4797个基因)。核数核据含有较高比例的内含子reads。
图. SnRNA-seq揭示了兴奋性神经元的特性
Grubman 等人通过对从去世后的阿尔茨海默氏症患者和年龄匹配的非疾病患者身上提取的内嗅皮层组织进行snRNA-seq,最终得到了13,214个细胞,每个细胞中位数检测到646个基因。UMAP显示,共鉴定到了小胶质细胞、星形胶质细胞、神经元、少突胶质祖细胞(OPCs),少突胶质细胞和内皮细胞。
图. 人内嗅皮层snRNA-seq揭示阿尔茨海默病中细胞类型特异性标记基因和细胞类型特异性改变
同样是阿尔兹海默症疾病,Mathys等人通过对冷冻的去世后病人脑组织进行snRNA-seq,共鉴定到了人类大脑的主要细胞类型:兴奋性神经元(NRGN标记),抑制性神经元(GAD1),星形胶质细胞(AQP4),少突胶质细胞(MBP),小胶质细胞(CSF1R和CD74)、少突胶质祖细胞(VCAN)、内皮细胞和周细胞(AMBP)。
图. snRNA-seq谱分析阿尔兹海默症病人脑组织中细胞类型
心脏组织样本的snRNA-seq
在心脏的单细胞RNA测序研究中也存在着许多难点。首先,成年的心脏组织较难消化,很难保证在不损伤细胞的情况下,得到高质量的细胞悬液;再者,由于心肌细胞大,且形状不规则,导致细胞捕获较难。因此,心脏的研究通常依赖胚胎和新生儿的小鼠心脏或关注成年小鼠心脏的非心肌细胞群来避免这些问题。2020年发表的一篇关于哺乳动物心脏单细胞核RNA测序探索细胞成分和细胞特征的文章,则在一定程度上扫除了心脏单细胞RNA测序的障碍。snRNA-seq分析得到了8635个细胞核和22,568个基因,每个细胞平均得到2662.6 reads。UMAP显示了24个不同的细胞类群,,其中最多的是内皮细胞(28.8%)、成纤维细胞(25.3%)和心肌细胞(22.8%),它们分别含有约2500个、2200个和2000个细胞核。
图. snRNA-seq谱分析心脏组织中细胞类型
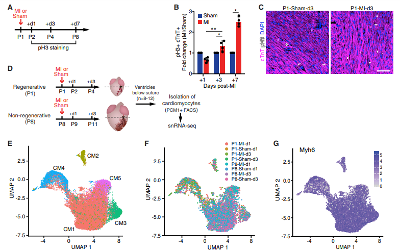
Cui等人使用snRNA-seq揭示再生新生儿和非再生晚期心脏心肌细胞的不同群体。结果表明,一个明显的未成熟的心肌细胞群体进入细胞周期响应损伤。对这些心肌细胞的转录组分析揭示了支持新生儿再生反应的基因调控网络,该网络的缺失与再生阻断相一致。
图. snRNA-seq 确定新生儿心脏中不同的心肌细胞群
肾脏组织样本的snRNA-seq
2019年,来自华盛顿大学医学院的Benjamin D. Humphreys团队比较分析了肾脏组织的单细胞RNA测序(scRNA-seq)和肾脏组织的单细胞核RNA测序(snRNA-seq)在肾脏细胞类群鉴定中的区别。与scRNA-seq相比, snRNA-seq捕获了多种在scRNA-seq数据集中不存在的肾脏细胞类型,包括肾小球足细胞、系膜细胞和内皮细胞。同时也未检测到应激反应基因。与已发表的scRNA-seq数据集(分别为2.4%和0.12%)相比, snRNA-seq方法产生了20倍以上的足细胞。
图. 加上内含子reads,snRNA测序的表现相当于或优于scRNA测序
Wilson等人通过对冷冻保存的糖尿病人肾脏样本进行snRNA-seq,共得到23,980单细胞核数据,其中包括11种肾脏细胞类型和4种免疫细胞类型(近曲小管;CFH,补体因子H阳性细胞;亨利循环细胞;远曲小管细胞;连接小管细胞;集尿管细胞;主细胞;插入细胞;阿足突细胞;内皮细胞;系膜细胞;白细胞)。
图. snRNA测序鉴定肾脏细胞及免疫细胞种类
结 语
总结而言,单细胞核测序技术在样本适用性上较单细胞RNA测序技术更有优势,它不局限于新鲜的组织样本,适用于冰冻样本。此外,单细胞核的制备相对于单细胞悬液的制备要更简单,可以尽量减少酶解,机械压力诱导的假的细胞类群的产生。在数据分析方面,单细胞核RNA测序可以获得内含子区、基因间区的数据,使细胞类型的鉴定分辨率更高,获得的基因信息相对更加丰富。
但是单细胞核测序可以取代单细胞RNA测序么?答案一定是NO! 在选择两种方法时,要更多的结合自身的条件来确定。自己有什么样本?是否可以制备合格的细胞悬液?是否有对酶敏感的细胞类型?各项因素都需要综合考虑。未来,单细胞核RNA测序与单细胞RNA测序的结合可能是全面获得样本中细胞类型的策略。也让我们期待广大的科研工作者来解密。 (供稿来源:伯豪生物)

咨询
我们尊重知识产权,如您认为本平台所载文章、图片、视频等内容侵犯您的合法权益,请您及时联系我们,我们将依据相关法律法规、平台规则予以处理。
关键字
- 140
- 点赞
- 复制链接
- 举报
