实力对决:间充质干细胞基础研究与临床转化的中美比较
从基础研究、专利申请、临床试验角度对比分析中美间充质干细胞领域发展现状和趋势,了解中美间充质干细胞领域研究的主要特征,为中国间充质干细胞领域的发展提供建议。
激烈的中美贸易争端不仅涉及经济贸易领域,对生物医药领域的学科与产业发展也将产生影响。美国在生物医药领域一直处于世界领头羊地位,而中国生物医药行业大概只有美国 10%~20%的规模。近年来中国医药行业呈快速增长态势,但与美国相比,医药市场集中度低,医药消费市场全球份额也远小于美国。在此背景下,巩固并加快发展中国生物医药行业势在必行。当前,在生物医药临床应用和产业领域,干细胞治疗展现出巨大潜力。1999 年,美国《科学》杂志将干细胞研究列为世界十大科学成就之首,排在克隆技术和人类基因组测序之前[1]。相关数据表明,至2020年,全球干细胞与精准医疗产业有望达到5000亿美元。干细胞研究已成为各国必争之地。美国有一大批公立或私立机构都在积极研究干细胞的获取渠道、分化功能和有效应用。在我国,生物制药已上升国家战略,干细胞研究与开发也已成为我国生物医药行业的重点研究领域。
干细胞是一类具有自我复制能力的多潜能细胞。按发育潜能可以分为单能、多能、全能干细胞。胚胎干细胞属于全能干细胞,在体内或体外环境均能被诱导分化为机体几乎所有的细胞类型,但由于胚胎干细胞研究涉及诸多伦理与法律问题,且输入人体易产生畸胎瘤,因此其研究与应用争议较大。相比之下,具有多向分化潜能的多能干细胞———间充质干细胞,因其独特的生物学特性、广泛的临床应用前景及道德伦理争议小等原因,成为科学家及产业界愈发关注的重要领域。
间充质干细胞(mesenchymal stem cell,MSC) 是指中胚层来源的具有多向分化潜能的一类多能型干细胞,其多向分化潜能体现在: 在不同的诱导条件下,间充质干细胞能够分化为不同的组织,如骨组织、软骨组织、神经组织、脂肪组织等[2],并且在体外培养至数十代后,仍然能保持多向分化潜能[3]。此外,间充质干细胞来源广泛,获取方便,且易于分离、培养、扩增和纯化。最常见的来源是骨髓,还能从脐带血、骨组织、肌肉组织、脂肪组织、血管组织中分离。由于MSC具有低免疫原性及“免疫豁免”特性,因此不易引起免疫排斥反应[4],其安全性也得到大样本临床研究的证明[5-7]。笔者总结其生物学特性如图1。间充质干细胞的独特生物学特性、重要研究价值和亟待开发的临床应用价值,无疑会使其成为21世纪重要的生物医药竞争领域。
|延伸阅读:探究干细胞五大特点:(一)低免疫原性
图1 间充质干细胞生物学特性
01
中美间充质干细胞基础研究比较
间充质干细胞基础研究概览
笔者在Web of Science核心合集中选取SCI 数据库检索间充质干细胞相关论文,截至 2018年底,相关研究文献共发表78624篇,具体数量趋势见图2。自上世纪70年代起,便开始出现与间充质干细胞相关的研究,但直至上世纪末,相关研究论文的数量增长一直较为缓慢。进入21世纪,研究论文数量增长开始加快,2004年全年发表数量超过1000篇。此后进入快速发展阶段,至2018年全年发表论文数量已超8000篇。由此可见,随着间充质干细胞研究领域的资金投入、科研关注度不断提升,近些年来该领域具有非常高的研究热度,预计2019全年的论文发表数量仍旧能够维持增长趋势。分析发现,美国和中国在间充质干细胞领域的研究占据论文发表数量的前两位,其中美国共发表论文22810篇,中国发表 18448篇,遥遥领先其他国家。
图2 间充质干细胞相关论文发表
——
数量变化趋势
中美间充质干细胞基础研究比较
01 发文数量趋势
美国的相关研究起步要早于中国。间充质干细胞最初的命名者是美国生物学家Arnold Caplan教授[8]。后于1995年,Caplan教授首次将间充质干细胞应用于临床,成为间充质干细胞研究和临床史上的里程碑事件。加上美国地方政府和私有资金的大力支持、科学家的持续研究,使得美国对于干细胞及间充质干细胞领域的研究一直处于领先地位。我国自“十二五”期间对干细胞领域研究给予重点支持后,2016年将“干细胞与再生医学”作为重大科技项目纳入《“健康中国2030”规划纲要》,同年11月,又指出生物产业10万亿目标,旨在持续深化干细胞与再生技术临床应用。2017 年又明确提出要以我国多发的重大疾病治疗为需求,重点部署多能干细胞建立与干性维持等多项干细胞及转化研究。“干细胞及转化研究”已连续多年被列入国家重点专项,获国家资助超20亿,使我国在该领域获得快速发展。
近十年来(2009~2018年) ,美国共发表相关研究论文17326篇,中国共发表17033篇。由图3可以看出,中国在间充质干细胞领域的研究论文数量呈现出较快增长趋势,美国在该领域的研究增速相对较缓,且在2018年出现微小的下降趋势。自2014年起,中国在该领域发表的论文数量开始超过美国,研究热度持续增长。
图3 近十年中美发表间充质干细胞
——
相关论文数量变化趋势
02 主要研究机构
发文数量的不断增长依托于各研究机构的投入。笔者对近十年发文数量排名前10的作者单位进行排序,由表1可知,中美的重点研究机构均以大学为主。在美国排名前10的机构中,仅一所非大学机构: 梅奥诊所。梅奥诊所1863年在美国创立,是一家私立非营利性医疗机构,在医学研究领域处于领跑者地位,在国际医疗界具有非常高的名望。其发文数量达到389篇,研究实力不可小觑。中国排名前10的机构中,除大学外还有两家科研院所: 中国科学院和中国中医科学院,这与中国的基础研究以大学和科研院所为主的基本情况相吻合。上海交通大学在间充质干细胞领域的研究成果产出遥遥领先。这些研究成果主要来自上海交通大学医学院等多个学院、附属医院以及与中国科学院上海生命科学研究院联合的健康科学研究所等形成的研究组织体系。所发表的论文有数十篇被引频次超过100次,为间充质干细胞领域的研究做出了重要贡献。
03 主要关键词
为了解中美基础研究的主要布局,利用DDA( Derwent Data Analyzer) 分析工具对中美近十年来的研究文献进行关键词分析,形成前20位关键词云图,见图4(除去“间充质干细胞”及“干细胞”对应词汇,如mesenchymal stem cells、stem cells) 。成骨、骨髓、骨再生等与骨组织相关的关键词在中美基础研究关键词中均占有较大比重,这与间充质干细胞最常见的来源是骨髓有重要关系。此外,脂肪源性干细胞也是中美研究中关注的重点之一。在治疗病种上对心肌梗塞和炎症的研究都有侧重。不同之处是,中国对于骨质疏松、脊髓损伤等疾病的研究多于美国。美国对于间充质干细胞研究的生物医用材料有较多的研究,出现了“水凝胶”、“生物材料”等高频关键词。
|延伸阅读:干细胞技术丨医学发展的方向 是让身体自我修复
02
中美间充质干细胞专利申请比较
间充质干细胞专利申请概览
——
论文的关键词云图
截至2018年底,检索到相关专利9311条。基于专利优先权的重要作用,本文以专利优先权和专利优先权国家进行统计。对专利申请的优先权国家进行分析,可知中美间充质干细胞专利的申请数量远多于其他国家。截至2018 年,美国相关专利3442件,中国的相关专利3159件,分别占申请专利总量的36.97%和33.93%。
因专利申请到专利公开有18个月的滞后期,而数据库检索日期为入库时间,因此2017年和2018年的数据仅供参考,在图中未进行绘制。由图5可知,间充质干细胞相关专利最早始于20世纪80年代中期,大概晚于相关基础研究出现时间10年左右。1997年以前专利数量较少,说明该阶段处于间充质干细胞相关技术的萌芽期; 此后专利申请数量呈现整体上升趋势,仅在2004年出现小幅回落。伴随着相关基础研究的增长和市场规模的不断扩大,专利技术的申请也保持着很高的热度。
|延伸阅读:干细胞,当今人类遗传资源中最珍贵的资产!
中美间充质干细胞专利申请比较
01 申请数量趋势
由图6可以明显看出美国在间充质干细胞领域的专利发展要早于中国,中国直到1995 年才开始有相关专利的申请。2015年以前,中美的专利申请数量都呈现增长趋势,且美国每年的专利申请数量都多于中国。2016年,美国该领域专利申请数量下降,而中国自2014年开始专利申请量呈现出快速增长趋势,至 2016年申请数量超过美国,其中美国专利申请数量664件,中国专利申请数量691件。这表明中国在该领域的技术能力得到了快速提升,预计未来几年相关专利申请数量会继续增加。
02 主要申请机构
对专利权人进行分析发现,整体上,美国的相关专利以企业、大学为主要申请机构,中国以大学、科研院所、企业为主要申请机构。美国申请专利数量前三名的机构分别是加州大学、Osiris Therapeutics 公司和哥伦比亚大学。其中Osiris Therapeutics 是一家专注于生物工程干细胞和组织基产品的创新开发的再生医学产品公司[9],于 1992年在美国马里兰州成立。2012年,Osiris Therapeutics 公司申报间充质干细胞药品上市,使间充质干细胞首次作为药物在全球上市,已形成一定的国际影响力。中国申请专利数量前三名的机构分别是广州赛莱拉干细胞科技股份有限公司、浙江大学和暨南大学。
03 主要技术领域
对中美两国专利进行主要技术领域分析,将中美两国申请数量排名前10的主要国际专利分类总结在表2中。由表2可知,中美两国的重点攻克技术领域具有很大的相似性,医用等配置品( A61K) 、微生物或酶; 其组合物等( C12N) 、化合物或药物制剂特定治疗活性( A61P) 、材料及消毒的一般方法或装置等( A61L) ,均为中美两国申请专利的主要技术领域。除此以外,美国专利在可植入血管内的滤器;假体; 支架等( A61F) 技术领域有较多布局,中国则在化妆品等配制品特定用途( A61Q) 的技术领域出现了较多专利。
|延伸阅读:综述|细胞因子与再生医学
04 高被引专利
被引频次是专利价值的表征之一。在检索到的专利中,被引频次超过100次的专利共50件,其中有49件专利在美国具有专利优先权。近十年专利被引频次前50位的专利中,有46件具有美国专利优先权,6件具有中国专利优先权。美国在间充质干细胞领域研究与开发起步早,使其具备较多高被引、高价值专利。在被引频次超过100次的50件高被引专利的专利 权人中,排名前三的分别是美国Osiris Therapeutics 公司、美国凯斯西储大学和美国MTF Biologics (肌肉骨骼移植基金会) 。其中,Osiris Therapeutics 公司的技术基础即凯斯西储大学Arnold Caplan教授领导的研究小组开发的干细胞技术[11]。MTF Biologics总部位于美国新泽西州,是一家非盈利组织,由业内领先的移植物制造商和学术医疗机构组成。
由此可见,近年来中国在间充质干细胞领域的专利申请量有较大幅度的增长,专利整体质量有所提升,但与美国仍旧存在较大的差距,美国比中国拥有更多高质量高价值的专利,中国专利研发的质量有待进一步提升。
03
中美间充质干细胞临床试验注册比较
间充质干细胞临床试验注册分布概览
在Clinical Trials网站检索间充质干细胞相关临床试验,截至2019年8月1日,共检索到相关临床试验955项。主要分布在东亚、北美、欧洲、中东地区。其中美国注册204项,中国注册215项。
中美间充质干细胞临床试验注册比较
01 注册数量趋势
从临床试验注册的时间来看,由于美国相关基础研究、专利开发较早,为临床试验奠定了基础,美国从1999年开始即开展了间充质干细胞临床试验,有3项在Clinical Trials进行了注册,开始时间早于中国。但美国在2000~2004年间无临床试验注册,这可能与当时美国政府对干细胞研究进行的一些限制有关。中国在 Clinical Trials的相关临床试验注册始于 2008年,自2009年后每年注册临床试验的数量都大于10项,2010年、2011年、2012年以及2018年的临床试验数量均大于美国,且近几年的临床试验数量均在20项以上。说明中国在间充质干细胞领域的临床试验虽起步较晚,但发展速度较快,对间充质干细胞的临床研究关注度不断提升。中美间质干细胞临床试验注册数量趋势如图7所示。
02 临床试验阶段
中国在Clinical Trials中注册的临床试验共215项,有阶段标识的临床试验207项。美国共注册204项,有阶段标识的临床试验187项。具体各阶段的临床试验数量如图8所示。由图8看出,间充质干细胞的临床试验多处于临床Ⅰ期,临床Ⅰ/Ⅱ期和临床Ⅱ期阶段,且在临床试验注册总数量差距较小的情况下,由中国发起的临床试验已进行到Ⅱ期阶段的数量接近美国的2倍,美国在Ⅰ期阶段的临床试验数量占比较大。此外,中美两国的间充质干细胞临床试验进入Ⅲ期、Ⅳ期的均在10项左右,占总量的比例很小。说明中美两国在该领域的临床试验绝大部分还处于制定给药方案和治疗作用初步评价阶段,进入治疗作用确证阶段和新药上市后应用研究阶段的很少,干细胞新药开发具有巨大发展空间。
03 主要申办机构
中美间充质干细胞临床试验注册数量排名前5的申办机构如表3所示。在排名前5的机构中,美国申办机构包括私立医院、大学、公司和国家研究机构,中国则主要由大学、大学附属医院及公立医院申办。由表3看出,梅奥诊所在间充质干细胞相关的临床试验注册数量超过20项,包括骨髓间充质干细胞治疗急性脑出血、脐带间充质干细胞治疗糖尿病肾病等多项临床试验,在该领域贡献突出。据Clinical Trials信息显示,由梅奥诊所申办的最早的一项临床试验于2010 年发布,旨在利用间充质干细胞治疗肌萎缩侧索硬化症,该试验的临床Ⅰ期已完成,信息最终更新于2012 年,后续情况未知。但梅奥诊所于2012年5月又开始了一项鞘内注射自体间充质干细胞治疗肌萎缩侧索硬化的剂量递增安全性试验,该试验目前处于临床Ⅰ期进行中,目前暂未招募受试者。梅奥诊所最新一项临床试验于今年4月26日发布,目前处于临床Ⅰ期招募受试者阶段,名称为“同种异体骨髓间充质干细胞治疗间质性肺病( ILD)和结缔组织疾病( CTD) ”,预计于2020年12月结束临床试验。
|延伸阅读:最前沿丨全球掀起新冠肺炎的干细胞抗疫潮
中国申办相关临床试验最多的机构是中山大学附属第三医院,其最早在2012年于Clinical Trials注册临床试验,以脐带间充质干细胞移植联合血浆置换治疗肝功能衰竭,试验已进展到临床Ⅰ/Ⅱ期,最新信息更新时间为2013年,目前状态处于未知。最新注册的两个临床试验均在去年5月份,名称分别是“脐带间充质干细胞鞘内移植治疗早期慢性脊髓损伤”及“脐带间充质干细胞鞘内移植治疗亚急性期脊髓损伤”,目前均已进行到Ⅱ期招募中。
04 临床试验状态
美国所注册的临床试验(有3项属于Expanded Access,未列入Recruitment 中,因此共统计201项) 中,已完成临床试验61项,正在招募的临床试验66项,两种状态占全部临床试验比重较大,为63.19% 。中国有23项临床试验已完成,50项正在招募,已完成和正在招募的临床试验数量约占总数的 1 / 3。另有113项处于未知状态,占比52.56% 相比之下,中国有较多临床试验的状态信息更新不及时,试验进展情况不明朗。
05 主要治疗病种
对中美间充质干细胞临床试验所针对的主要治疗病种进行分析,对比试验数量超过20项的疾病种类后发现,两国在主要治疗病种方面有一些相同之处,如消化系统疾病、关节疾病( 含关节炎等) 、肌肉骨骼疾病、免疫系统疾病、中枢神经系统疾病、血管疾病和缺血等。中国所注册临床试验中涉及消化系统疾病的高达112项,其中在肝脏疾病、肝硬化方面的临床试验要多于美国。除以上相同的治疗病种外,在临床试验注册数量超过20项的治疗病种中,美国的临床试验还涉及胶原性疾病和风湿性疾病,中国还针对内分泌系统疾病( 含糖尿病等) 、自体免疫疾病、纤维化疾病、创伤和损伤、脑部疾病展开了较多的临床试验。
|延伸阅读:干细胞 有望成为 调节免疫抵抗炎症的“新宠儿”
06 主要罕见病
1983年,美国颁布《孤儿药法案》,标志着罕见病及罕见病管理制度体系在美国形成[12]。我国也逐渐规范罕见病相关管理,于2018年发布《第一批罕见病》目录。在罕见病的治疗上,间充质干细胞的作用非常突出,已有相关临床试验开展及药物上市。Clinical Trials数据显示,中美间充质干细胞临床试验所涉及的罕见病病种差异较为明显,除急性移植物抗宿主疾病、同源消耗疾病外,美国主要对肌萎缩侧索硬化症、粘多糖贮积病Ⅳ型、家族性阿尔茨海默病等罕见病进行临床试验,中国则对支气管肺发育不良、再生障碍性贫血、性腺发育不良、特纳综合症等罕见病进行临床试验,这与中美两国罕见病分布情况以及国家政策导向相关。
|延伸阅读:干细胞技术 有望成为自闭症儿童的欢乐颂
04
中美新药监管差异及我国间充质干细胞审批进展
美国新药研发以政府服务、企业主导为特征,我国新药研发则较多以政府主导,企业介入不足。相比之下,美国医药消费市场份额大,其新药研发经费也较多。在新药审评程序、审评费用、新药医保方面均存在差异[13-14],具体见表5。具体在干细胞领域,美国的相关法律、法规和指南所涉及的问题相对全面[15],我国涉及干细胞药品( 制剂) 的法律法规仍旧亟待完善,包括《干细胞临床研究管理办法( 试行) 》等多处于试行阶段[16]。
以上因素对我国干细胞新药审批上市造成了一定的不利影响。目前,全球共15款干细胞药物被批准上市,主要来源于美国、欧盟、韩国、日本等。15款药物中,近一半为间充质干细胞药物。2009年,美国Osiris公司开发了利用人异基因骨髓来源间充质干细胞治疗克罗恩病及儿童移植物抗宿主病的间充质干细胞产品prochymal,获得加拿大卫生部批准上市,而我国目前仍没有相关药物得以上市。
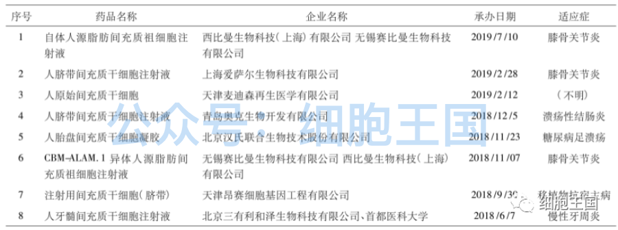
不过,随着我国审批制度的改革,新药审批情况得以改善。我国于2018年8月将干细胞临床应用服务正式列入国家统计局新产业统计分类。同年11月,新药临床试验正式由审批制度改为默示许可。在国家药品监督管理局药品审评中心网站上查询间充质干细胞新药受理目录,截至2019年8月31日,共受理21项。在全部21项记录中,参与申请超过2项的公司有中国医学科学院、中国人民解放军军事医学科学院、天津昂赛细胞基因工程有限公司等9家公司。2011年及以前共有9项受理记录。2013年,受理2项脐带间充质干细胞新药。2014年,受理2项注射用人脐带间充质干细胞新药。2015~2017年间,无新药品受理审批。2018年,受理新药5项。2019年已受理3项。表6为2018~2019年8月的新药受理情况,其中有3项适应症为膝骨关节炎。
05
结论
截至目前,我国干细胞临床研究备案机构已增至104家,备案项目增至51个。中科院周琪院士曾表示,我国干细胞研究已跻身世界前列[17]。国家干细胞工程技术研究中心主任韩忠朝认为,中国已在干细胞研究领域排名第二,脐带、骨髓、胎盘干细胞研究方面排名第一[18]。但通过本文对比分析,能够发现中美两国在干细胞研发、临床与新药审批等方面的差距,我国间充质干细胞发展仍旧存在需要完善的空间。中美贸易与竞争日趋激烈的背景下,加快对生物医药领域及干细胞研究的发展同样迫在眉睫。对此,笔者提出以下建议。
(1) 发挥我国已有优势,加强战略性布局。从本文分析来看,我国在间充质干细胞领域已具备一定的团队优势、技术优势和特定领域优势。基础研究方面,上海交通大学等高校与中国科学院等科研院所共同形成强大的研究团队,使中国近年来的论文发表数量得到快速增长,基础研究实力不断增强; 近几年专利申请数量也实现快速增长; 临床试验注册总量已多于美国,进入到临床试验Ⅱ期的数量较多,为相关工作的进一步推进奠定了基础。尤其在一些特定领域表现突出,如骨质疏松等相关基础研究与专利研发、内分泌系统疾病等临床试验及再生障碍性贫血等罕见病方面。
在特定优势领域继续深挖,有利于我国间充质干细胞领域的深入发展。在此基础上,应面向国际与国内产业环境,响应国家政策与战略发展,加强间充质干细胞领域的战略协调与布局,进一步强化产学研结合,有的放矢开展研究,使基础研究、临床试验、产业应用紧密衔接,加快相关药物的研发上市。
(2) 重视发展以企业为主导的新药开发路径。通过对比分析可知,在美国的间充质干细胞临床试验、新药研发机构中,企业发挥了重要作用,企业的主导性要强于中国。中国则较多地以大学与科研院所研发,企业承接或购买研究成果的形式,这不利于研究与市场的结合。因此,应进一步重视发展以企业为主导,以市场为主体的新药开发路径,企业要多依靠自身科研力量完成新药研究与开发,同时注意整合高校、科研院所与医院的资源,从而加快我国间充质干细胞领域的产品上市。还可通过与海外机构的交流与合作,吸收经验与知识,不断提高我国药企的创新能力。
(3) 做精做细,致力于增强国际竞争力与影响力。市场需求的扩大为间充质干细胞领域研究创造了良好的发展空间。据Polaris Market Research发布的研究报告,2017年,全球间充质干细胞市场价值为1335.1百万美元,预计2018年至2026年,全球间充质干细胞市场将以7.0%的复合年增长率增长
。亚太地区被认为是预测期内增长最快的地区。我国应抓住外部市场机会,利用已有研究基础和优势,将研究与产品做精做细,避免粗制滥造,致力于新药开发上市,并积极应对竞争对手和间充质干细胞领域发展的挑战。从而在干细胞及间充质干细胞领域产出更多高质量研究成果,创造更大的经济与社会效益,拓展我国相关研究成果的国际市场和国际影响力。
(4) 加大资金投入和产业政策的支持。研发资金投入和政策法规的支持是间充质干细胞研究发展的重要条件。美国间充质干细胞领域研发支出高为其基础研究与药物研发提供了有力支持。我国近年来也逐渐重视对干细胞领域的资金投入,但与美国相比仍有差距。建议在合理规划的前提下,可进一步增加资金支持。政策方面,美国FDA积极鼓励干细胞研究创新,并设有加快新药审批措施,包括快速通道、加速审批、突破性治疗认定和优先审评方式。在我国新修订的《药品管理法》中,也明确要重点支持以临床价值为导向、对人体疾病具有明确或者特殊疗效的药物创新,推动药品技术进步,同时提出建立附条件审批制度等规定,表明相关政策正在完善,可进一步借鉴美国对于干细胞药物的谨慎规范态度,加快制定适合我国国情的产业政策,以促进间充质干细胞研究的产业化进程。
(5) 健全监管机制及评价体系。从时间发展进程看,美国在间充质干细胞领域的研发与临床转化要早于中国,伴随其研究发展,监管机制和评价体系也相对完善。中国在间充质干细胞领域的研究虽近年来发展速度快,应完善的审查与技术评价体系,包括伦理审查、技术审查、质量评价、安全性评价等,相关监管措施也还没有跟上研发的步伐,面临挑战和压力,导致间充质干细胞领域研发的市场化、规范化受阻,不利于长期发展。此外,中国在该领域专利申请的整体质量有所提升,但与美国相比仍有较大的进步空间。健全监管机制和评价体系,将有利于我国对相关技术与产品的安全性、有效性和整体质量水平进行有效把控。
摘自毕特博生物公众号
咨询
我们尊重知识产权,如您认为本平台所载文章、图片、视频等内容侵犯您的合法权益,请您及时联系我们,我们将依据相关法律法规、平台规则予以处理。
关键字
- 373
- 点赞
- 复制链接
- 举报
