Nature子刊丨科学家首次详细表征细菌DNA在人体内脏中的分布
人类体表和肠道布满了细菌,它们能影响人类的体重和消化能力、抵御感染和自体免疫疾病的患病风险,甚至能够影响人体对某些癌症治疗药物的反应。但长期以来,科学家们对内脏中细菌DNA的情况却并不清楚。虽然内脏一般是无菌的,但是在肥胖症等疾病中,细菌片段可以从肠道转移至血液,从而引发炎症反应。对于这些细菌片段的起源及其在组织中的分布情况,科学家们此前仍不甚明了。
近日,在一项发表于《自然·代谢》(Nature Metabolism)杂志的论文中,由加拿大拉瓦尔大学魁北克心肺研究所André Marette教授领导的研究团队首次详细分析了细菌DNA在人体内脏中的分布情况。
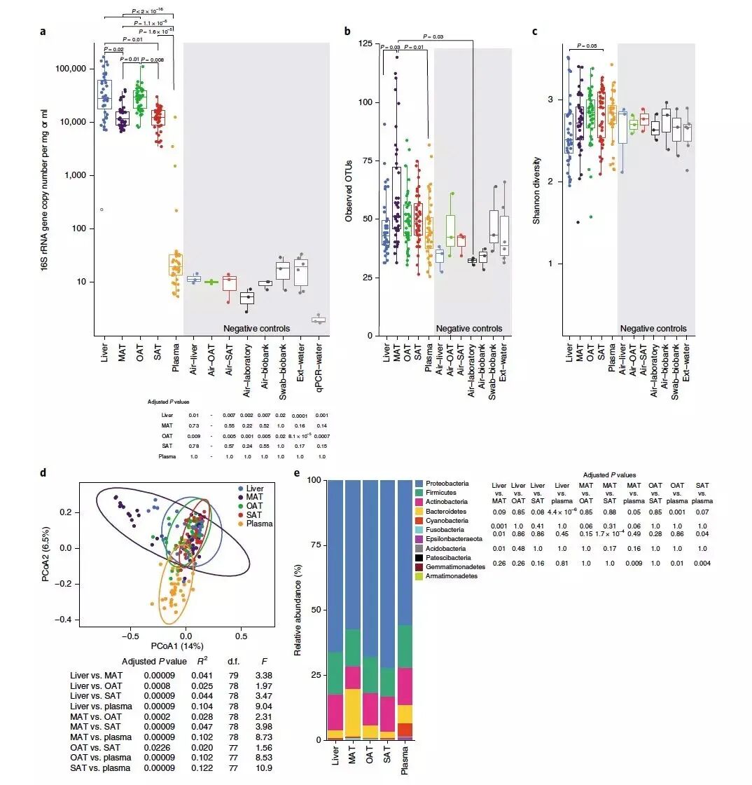
研究团队通过对40名严重肥胖患者(其中20名为2型糖尿病患者)接受减肥手术所得到的血液、肝脏和三种脂肪组织(皮下脂肪、肠系膜脂肪和网膜脂肪)样本进行研究后发现,各个组织样本中都存在细菌的遗传物质,并且细菌类型和细菌DNA数量也存在差异。相比非糖尿病患者而言,糖尿病患者的血液、肝脏和特定腹部脂肪中均存在特殊的微生物DNA标记。此外,他们在组织样本中不仅检测到了来自肠道细菌的DNA,还检测到了一般常见于土壤或水中的细菌的DNA。这一发现也意味着内脏可能经常性地暴露于外源遗传物质。
“我们的发现表明,在严重肥胖的人群中,细菌或细菌片段与2型糖尿病的发生有关。”论文通讯作者,拉瓦尔大学医学院教授AndréMarette表示。根据这项研究,AndréMarette等人在组织中检测到的细菌遗传物质很可能来自肠道。“我们都知道,肥胖患者的肠屏障的渗透性更高。我们的假设是,活细菌和细菌片段会穿越这一障碍并引发炎症过程,最终阻止胰岛素发挥作用,即通过作用于代谢组织来调节血糖水平。”
图:细菌在人体部位的分布情况
总结而言,这项研究展示了细菌或细菌DNA在人体肠道之外的分布情况,并探讨了细菌或细菌DNA与2型糖尿病的相关性。但研究团队也表示,未来还需要开展进一步的研究,才能确定样本中的细菌是否为活菌,能否形成内脏组织微生物群,以及组织是否包含细菌DNA片段等问题,并有望帮助阐明微生物DNA是如何抵达组织的——是涉及肠道外输运还是在免疫细胞的帮助下发生的。
André Marette展望说,其下一目标是确定在严重肥胖人群的肝脏和脂肪沉积物中发现的细菌是否也存在于超重或中度肥胖的人群机体中。同时,他们还将进一步探索在动物模型中发现的某些致病菌是否会诱发2型糖尿病。最后,他们还希望了解在这些组织中存在的特定益生菌是否可用于预防或抑制疾病的发展,进而揭示新的益生菌家族或开发出细菌疗法来帮助抗击糖尿病。
参考资料:
1. Anhê, F.F., Jensen, B.A.H., Varin, T.V. et al. Type 2 diabetes influences bacterial tissue compartmentalisation in human obesity. Nat Metab (2020). doi:10.1038/s42255-020-0178-9
2. Bacteria potentially involved in the development of type 2 diabetes

咨询
我们尊重知识产权,如您认为本平台所载文章、图片、视频等内容侵犯您的合法权益,请您及时联系我们,我们将依据相关法律法规、平台规则予以处理。
关键字
- 277
- 点赞
- 复制链接
- 举报
