Sci Adv发文:C11orf53基因或可作为小细胞肺癌个性化临床治疗的新靶点
肺癌是全球癌症死亡的主要原因之一。其中小细胞肺癌(SCLC)是一种高度侵袭性和致命性的恶性肿瘤,大多数患者在发现时已属晚期。虽然SCLC约占所有肺癌病例的13%,但其生长迅速、早期易转移、易产生获得性耐药,因此5年生存率最低且预后非常差。
近期SCLC相关研究取得了进展,依据关键转录调控因子的表达水平,可将SCLC分为四种分子亚型:SCLC-A型(ASCL1高表达),SCLC-N型(NeuroD1高表达),SCLC-Y型(YAP1高表达)和SCLC-P型(POU2F3高表达)。ASXL3,作为一种支架蛋白,已被确定为SCLC-A亚型的表观遗传调控因子和生物标志物。因此,有必要识别和研究上述特定亚型,以更深入地了解调控SCLC发生的潜在机制,创建针对SCLC的个体化治疗策略。
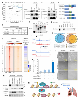
SCLC-P亚型是由主转录因子POU2F3表达所定义的。POU2F3是簇状细胞身份的主要调节因子,但确定SCLC-P进展中的其他促进因素,特别是POU2F3功能的辅助因子,还有待深入研究。近日,来自美国西北大学范伯格医学院的研究团队在Science Advances上发表了题为“POU2AF2/C11orf53 functions as a coactivator of POU2F3 by maintaining chromatin accessibility and enhancer activit”文章。研究团队确定了一个以前未被鉴定的基因——C11orf53,与POU2F3在SCLC细胞系和患者样本中共同表达。研究发现,C11orf53可作为POU2F3的共同依赖基因,并全面揭示了C11orf53作为POU2F3的共激活因子在调控基因表达中的重要作用。
文章发表于Science Advances上
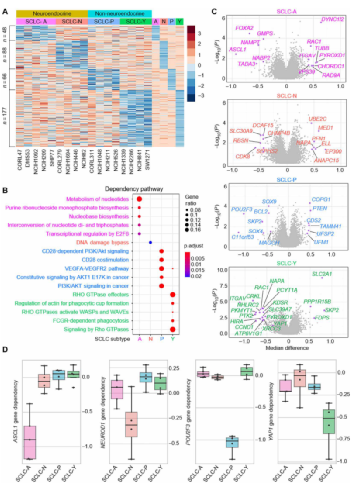
全局基因表达谱已被广泛用于定义人类癌症的分子亚型,包括肺癌。但并非所有的高表达基因都是肿瘤细胞生长或细胞存活所必需的。因此,为了确定四种SCLC分子亚型中的功能亚型特异性依赖因子,研究团队使用癌症细胞系百科全书(CCLE)SCLC细胞系,探索了每种亚型最具选择性的必需基因(图1)。
研究团队根据靶基因效应评分标准,确定了SCLC-A的48个基因,SCLC-N的88个基因,SCLC-P的66个基因,以及SCLC-Y的177个基因。每个亚型的基本基因均富集在不同的通路中,表明每个亚型可能依赖一套独特的信号通路来实现细胞的生存和增殖。研究人员分析了每个亚型中必不可少或冗余基因,其中ASCL1、NEUROD1、POU2F3和YAP1的基因效应得分表现出选择性依赖关系,这与以前对每个基因功能的研究一致。
图1. SCLC亚型特异性依赖性。
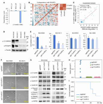
已有研究证实,转录因子POU2F3是SCLC簇状细胞样变异体的主调控因子,因此,POU2F3被广泛用于定义SCLC-P亚型。根据依赖性数据分析,研究团队发现,基因依赖得分与C11orf53在维持SCLC-P亚型完整性方面选择性高于POU2F3,且POU2F3和C11orf53在SCLC-P亚型中的总体相关系数为0.812。此外,在SCLC患者样本中,POU2F3和C11orf53的表达水平之间存在强烈的正相关(图2)。因此,C11orf53基因可能是SCLC-P亚型细胞一个新的生物标志物。
随后,研究团队利用C11orf53多克隆抗体检测了四种不同SCLC细胞系中C11orf53的蛋白水平。结果显示,在NCI-H526和NCI-H211 SCLC-P亚型细胞系中可检测到非常高水平的C11orf53蛋白。相反,非SCLC-P亚型细胞株均未检测到信号。此外,研究人员检测了两种不同SCLC-P细胞系中涉及细胞周期调节检查点和细胞凋亡因子的蛋白水平。结果显示,C11orf53基因缺失可以诱导PARP、Caspase3和Caspase7的裂解。因此,C11orf53基因对于维持SCLC-P细胞活力是至关重要的。与体外细胞生长结果一致,体内异种移植模型中C11orf53基因缺失显著抑制了肿瘤的生长,并延缓了小鼠疾病的进一步发展(图2)。
图2 C11orf53作为SCLC-P亚型新标记的鉴定
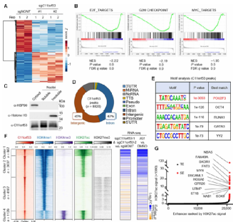
为了解C11orf53如何整体影响SCLC细胞中的基因表达,研究团队对NCI-H526细胞系进行了RNA-seq。结果显示,C11orf53基因缺失后,分别有3719个和3259个基因显著下调和上调。通过ChIP-seq进一步研究相关蛋白如何调节染色质上的基因表达,结果显示,在NCI-H526细胞中可检测到8820个C11orf53特异性峰(图3),这些峰大多位于基因间隔区或内含子区域,表明C11orf53可能调节远端增强子元件的基因表达,且在SCLC-P亚型细胞内,POU2F3和C11orf53之间可能存在着类似的功能或遗传相互作用。
k-means聚类分析发现,C11orf53可能在活性增强子中发挥转录激活子的作用。通过整合RNA-seq数据与ChIP-seq数据,发现在C11orf53缺失时,大多数超级增强子(SE)相关基因在C11orf53耗尽后减少。
图3. C11orf53在超级增强子上调节谱系特异性基因的表达
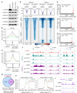
C11orf53占据着活性增强子,对维持增强子附近基因的表达水平至关重要。研究发现,C11orf53表达的丧失并不影响大部分组蛋白修饰。研究团队通过ChIP-seq以确定活性增强子标记(H3K4me1/H3K27ac水平)是否存在位点特异性变化(图4)。结果显示,C11orf53缺失显著降低了H3K27ac水平,适度降低了H3K4me1水平,同样,在C11orf53耗尽的细胞中,SE信号也显著减少。此外,研究人员通过ATAC-seq确定了C11orf53缺失对细胞中的染色质可及性的影响,并证实C11orf53在SCLC-P亚型细胞中参与染色质可及性并维持增强子驱动的转录程序。
图4. C11orf53的缺失降低了增强子的活性和染色质的可及性。
数据显示,C11orf53的缺失降低了增强子H3K27ac水平和染色质可及性,导致POU2F3依赖的基因表达减少。以上表明,C11orf53作为POU2F3的共激活子,在SCLC细胞中维持POU2F3靶向基因的染色质可及性。
图5. C11orf53是SCLC细胞中POU2F3的共激活因子
该研究确定了一种新的POU2F3共激活子,并揭示了靶向C11orf53或C11orf53/POU2F3异源二聚体对SCLC-P亚型新治疗方法的潜在影响。文章主要作者、西北大学Lu Wang博士表示:“SCLC对很多药物都有抗药性,而且没有多少研究关注它。通过识别这个重要的基因,我们现在有了一个非常好的药物靶点。”
参考文献:
Szczepanski AP, Tsuboyama N, Watanabe J, Hashizume R, Zhao Z, Wang L. POU2AF2/C11orf53 functions as a coactivator of POU2F3 by maintaining chromatin accessibility and enhancer activity. Sci Adv. 2022 Oct 7;8(40):eabq2403. doi: 10.1126/sciadv.abq2403. Epub 2022 Oct 5. PMID: 36197978.

咨询
我们尊重知识产权,如您认为本平台所载文章、图片、视频等内容侵犯您的合法权益,请您及时联系我们,我们将依据相关法律法规、平台规则予以处理。
关键字
- 224
- 点赞
- 复制链接
- 举报
