Cell发表结直肠癌前病变多组学图谱,揭示两种常见结直肠息肉的不同癌变路径
结直肠癌 (CRC)通常由息肉引起,其主要依据肿瘤细胞的内在特征,如染色体不稳定性 (CIN)、微卫星不稳定性(MSI)等进行分类。如果能够在高度微卫星不稳定性(MSI-H)和微卫星稳定型(MSS)CRC前体中绘制出肿瘤发生的路径,就能揭示定义CRC细胞图谱的机制,确定具有诊断或治疗效用的靶点。
常规腺瘤(ADs)和无蒂锯齿状息肉(SSLs)是两种最常见的结直肠息肉,大多数MSS和MSI-H CRC都由其发展形成。ADs源于肿瘤抑制基因(APC)中的截断突变,在癌基因(主要是KRAS)中积累功能获得性突变,在肿瘤抑制基因(如TP53)中积累功能丧失性突变,最终形成MSS CRCs;SSLs的分子特征与MSI-H类似,具有BRAF突变,其发生率相对较低,仅占结直肠息肉的10%–20%,更常见于近端结肠。
近日,来自美国范德堡大学医学院的Ken S. Lau研究团队联合Robert J. Coffey、Martha J. Shrubsole研究团队,共同绘制了一份整合了单细胞转录学、基因组学和免疫组织病理学的多组学人类结直肠癌前病变图谱,描述了两种最常见人类结直肠息肉ADs、SSLs及其衍化的CRC,并在功能上验证了不同结直肠息肉的起源和癌变分子过程。该研究已发表在Cell上,文章题为“Differential pre-malignant programs and microenvironment chart distinct paths to malignancy in human colorectal polyps”。
文章发表于Cell
研究概要图
该研究共纳入62位COLON MAP研究参与者,研究团队间隔1年收集到两组由参与者结直肠息肉、正常活检组织组成的独立样本,并对样本进行scRNA-seq、多重免疫荧光 (MxIF)和多重免疫组织化学(MxIHC)分析,最终生成128个独立的scRNA-seq数据集。此外,研究团队还依据组织病理学将结直肠息肉分为两个亚型:由管状ADs(TAs)和管状绒毛状ADs(TVAs)组成的ADs;由增生性息肉(HPs)和SSLs组成的锯齿状息肉(SERs)。
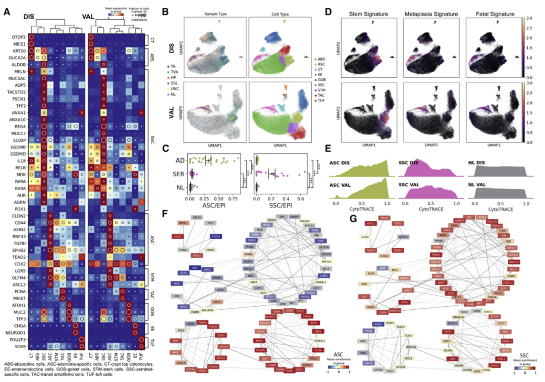
研究团队使用全外显子测序(WES)和体细胞突变检测来表征ADs和SERs的突变图谱(图1)。结果显示,SSLs中未检测到APC和KRAS突变,ADs中未检测到BRAF突变;SSLs没有出现高度突变表型,而部分TA/TVAs表现出高度突变表型;WNT通路基因中的非APC突变(如RNF43或ZNRF43)在SSLs中不常见(图1)。上述结果表明,WNT驱动的肿瘤发生在TA和TVAs中,而不是SSLs中。
图1. 人类结肠癌前病变的特征。来源:Cell
接下来,研究团队使用SCENIC评估结直肠息肉样本的特异性效应,发现了两个占比较大细胞群:一个细胞群富含TA和TVA,即ASCs(AD特异性细胞),另一个富含SSLs和HPs,即SSCs(锯齿状特异性细胞)。ASCs与结肠干细胞、祖细胞相似,表达指示WNT通路激活的基因,而APC的功能突变丢失又会驱动WNT通路中干细胞的扩增,表明ADs可能源于WNT依赖的干细胞扩增。与之相反,SSCs具有混合的细胞特性,SSCs高表达基因在结肠中并不常见,但在其他内胚层器官(尤其是胃上皮)中被发现,这表明胃化生可能是SSLs发病机制的基础。
为进一步探究ADs、SSLs的起源,研究团队利用TF靶点相似性构建了一个通用的TF调控网络,证实了ADs源于WNT激活的干细胞扩增程序,SSLs源于特定细胞系的胃化生程序(图2)。
图2. 癌前病变的单细胞基因表达与调控网络图景。来源:Cell
研究团队通过多重成像绘制了息肉细胞的位置,通过推断上皮细胞的转变轨迹,利用CytoTRACE评分和WNT靶基因重叠识别出了与ASCs共享的干细胞分支,进一步证实了ADs起源于异常扩增的干细胞,而SSCs是吸收祖细胞和结肠细胞发展而来的。
研究团队还对7个(2个MSI-H,5个MSS)新鲜的CRC样本进行了scRNA-seq,发现随着上皮细胞从正常到癌前再到恶性细胞的转变,肿瘤间的异质性增加(图3)。此外,CytoTRACE和全切片扫描分析表明MSI-H CRC细胞具有比SSCs更高的推断干细胞的潜能,并且在多个MSI-H CRCs实例中,可观察到以干细胞样细胞和化生细胞相互排斥为特征的瘤内异质性。
图3. 从癌前病变角度分析CRCs。来源:Cell
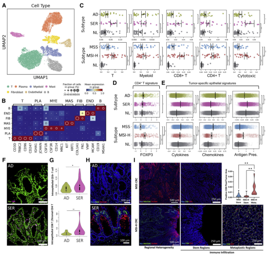
肿瘤免疫微环境对CRC发病机制至关重要。由于SERs没有表现出高突变,而MSI-H CRC表现出高突变,为确定SERs在早期阶段是否具有独特的肿瘤微环境,研究团队对来自癌前病变和CRCs的非上皮性scRNA-seq数据进行了联合分析,并根据标记基因的表达及其在肿瘤亚型之间的组成变化对不同的细胞类型进行了识别(图4)。结果显示,与ADs相比,SERs中CD8+T细胞、NK细胞和γδT细胞显著增加;与正常结肠CD4+ T细胞相比,AD衍生的FOXP3调节子活性更高。多重成像则显示,与ADs相比,SERs具有更高数量的T细胞、CD8+T细胞和CD8+/CD4+T细胞比率,而其他免疫细胞群体差异不明显。以上结果证实,SERs的化生起源与细胞毒性免疫微环境相关,并揭示随着肿瘤细胞获得干性,免疫抑制也随之发生。
图4. 结肠肿瘤亚型的免疫景观。来源:Cell
为确定锯齿状肿瘤发生中的细胞毒性反应是否与高突变前的肿瘤细胞状态有关,研究人员使用基因工程小鼠模拟了最早的致瘤事件,证实了病变中的突变分化细胞驱动细胞毒性免疫微环境。随后,研究团队对肿瘤组织和对照结肠进行scRNA-seq,鉴定出肿瘤特异性细胞以破译Mist1肿瘤(非干细胞驱动的肿瘤模型)和Lrig1肿瘤(干细胞驱动的肿瘤模型)的分子图谱。结果显示,Mist1、Lrig1肿瘤都表现出β-catenin染色升高,这反映了WNT通路的激活(图5)。
图5. Lrig1或Mist1肿瘤小鼠结肠组织和肿瘤的切片分析。来源:Cell
虽然肿瘤类型之间的突变过程相同,但其免疫微环境具有显著差异。在具有相同APC突变的不同小鼠模型中,来自分化细胞的肿瘤促进了细胞毒性微环境,而干细胞驱动的肿瘤与抑制免疫微环境有关。研究团队使用OVA检测了Lrig1和Mist1肿瘤衍生肿瘤中的抗原处理和提呈。结果显示,Mist1类肿瘤比Lrig1类肿瘤处理和提呈更多的抗原(图6)。总而言之,化生相关损伤与高突变之前的细胞毒性免疫微环境有关,部分由与肿瘤细胞分化状态相关的抗原呈递差异驱动;MSI-H CRC包含不同的非化生区,肿瘤细胞能够从中获得干细胞特性,而细胞毒性免疫细胞则被耗尽。
图6. 肿瘤细胞分化状态的功能验证和对细胞毒性免疫的影响。来源:Cell
综上所述,该研究展示了两种常见的人类结直肠息肉,即常规腺瘤和锯齿状息肉及其相应的CRC的单细胞转录组学和成像图谱,为结直肠息肉及其微环境恶性进展提供了新的见解,并为精确监测和预防结直肠癌提供了研究框架。
参考文献:
Chen B, Scurrah CR, McKinley ET, et al. Differential pre-malignant programs and microenvironment chart distinct paths to malignancy in human colorectal polyps. Cell. 2021 Dec 22;184(26):6262-6280.e26. doi: 10.1016/j.cell.2021.11.031. Epub 2021 Dec 14. PMID: 34910928.

咨询
我们尊重知识产权,如您认为本平台所载文章、图片、视频等内容侵犯您的合法权益,请您及时联系我们,我们将依据相关法律法规、平台规则予以处理。
关键字
- 99
- 点赞
- 复制链接
- 举报
