Cell | 基于35种癌症类型构建首个泛癌真菌微生物组图谱,揭示癌症与微生物相互作用
癌症与微生物之间的联系已经进行了诸多分析,但与癌症相关的真菌却很少被研究。近期研究发现,肿瘤组织中存在代谢活跃、免疫反应性、细胞内和癌症类型特异性的细菌和病毒群落,这些细菌可能会影响癌症治疗。真菌的作用是否类似?是否应该被包括在癌症特征的多态微生物群中?目前尚不清楚。
真菌是重要的共生致病菌,可感染免疫功能低下的人群,包括癌症患者。已有研究在个别肿瘤类型中发现了真菌的存在,并有助于食管癌和胰腺癌的致癌性。
近日,以色列魏茨曼科学研究所领导的研究团队全面表征了组织和血液中的35种癌症的真菌群落,构建出首个泛癌真菌微生物组图谱。研究团队将真菌群落与匹配的细菌组和免疫组进行比较,发现两者共存的双结构域生态系统,通常具有许可性而非竞争性的微环境和独特的免疫应答。临床评估结果表明了组织和血浆分枝杆菌群的预后和诊断能力,即使在I期癌症中也是如此,并且与菌群具有协同预测性能。该研究结果发表Cell上,文章题为“Pan-cancer analyses reveal cancer-type-specific fungal ecologies and bacteriome interactions”。
文章发表在Cell上
研究团队分析了已检测细菌的两大癌症样本队列中的真菌DNA,包括FFPE或冷冻肿瘤和正常相邻组织(NAT)以及非癌症正常乳腺组织中提取的DNA。研究人员采用4种具有不同灵敏度和特异性的染色方法对不同癌症类型样本(黑色素瘤、胰腺癌、乳腺癌、肺癌和卵巢癌)进行了染色,进行真菌存在性研究(图1)。为了考虑环境真菌或通过样品处理和加工引入真菌DNA的潜在污染,研究团队进行了阴性对照分析,以控制能够检测和去除真菌污染物。
图1.真菌核酸存在于人类癌症中。
染色结果显示,不同癌症类型具有特异性定位模式。在胰腺癌、乳腺癌和卵巢癌中,真菌主要存在于癌细胞,然而在黑色素瘤和肺癌中,则主要存在于巨噬细胞。
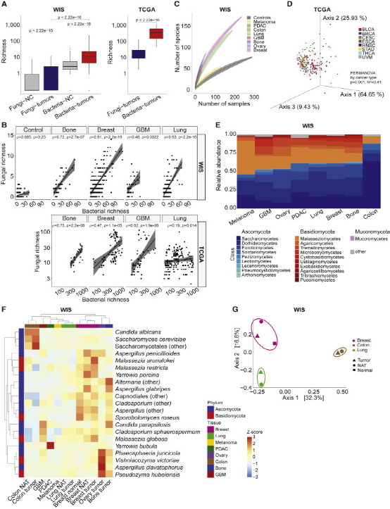
同时,肿瘤细菌丰富度显著高于真菌丰富度(图2),与肠道微生物组相似。在扩增子(WIS)和鸟枪法宏基因组(TCGA)队列中,不同癌症类型的真菌菌群丰富度差异显著。有趣的是,在这两个队列共有的7种癌症类型中,有4种肿瘤内真菌和细菌丰富度之间显示出显著的正相关,提示两者之间并非竞争关系。在阴性对照中未观察到这种相关性。此外,比较肿瘤组织与其正常邻近组织样本发现,两者之间具有相似的真菌组成,不同部位的样本真菌组成则存在一定差异。
图2.不同的癌症类型表现出不同的菌群。
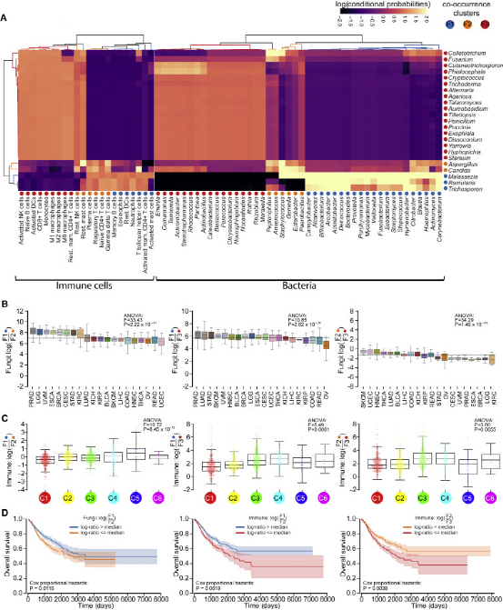
无监督分析揭示了由真菌共发生驱动的三种不同的真菌-细菌免疫集群,分别命名为F1(马拉色菌),F2(曲霉-念珠菌)和F3(包括耶氏杆菌在内的多属)(图3)。F1和F2包含较少但更普遍的真菌属。分析发现,F1、F2、F3与宿主不同的免疫反应相关,表明不同的肿瘤内微生物组可能会引发不同的宿主反应。此外,某些真菌属的比值可以良好地预测泛癌种患者的存活率。
图3.通过菌群-菌群-免疫组相互作用建立泛癌型。
研究团队测试了机器学习(ML)是否可以基于菌群数据区分癌症类型。在批量校正的真菌群落物种上评估不同癌症类型的模型,揭示了该模型对32种癌症类型可进行有效区分(图4)。同时,TCGA血液样本的真菌DNA分析结果显示,真菌信号具有肿瘤特异性,并与细菌信号特征具有协同性,提示血液真菌组或可用于癌症早期检测。
图4.机器学习(ML)分析揭示了癌症类型特异性肿瘤和血液真菌菌群。
最后,研究团队探索了癌症菌群的诊断和预后能力。使用WIS队列,研究团队首先测试了真菌与疾病表型、患者生存和治疗反应的关系。在乳腺癌中,该研究团队发现以前在乳腺癌中报道过的球形枝孢霉和枝孢霉属,富集于≥50岁患者的肿瘤中。在肺癌中,研究发现,与不吸烟者相比,当前吸烟者肿瘤内真菌丰富度和曲霉菌和蘑菇菌的富集度更高。
研究概要图
论文共同通讯作者、魏茨曼科学研究所Ravid Straussman博士表示:“真菌普遍存在于人类肿瘤中,这一发现应促使我们更好地探索其潜在影响,并通过‘微生物组视角’重新审视我们对癌症的几乎所有认知。”
论文共同通讯作者、加州大学圣地亚哥分校Rob Knight博士表示:“研究发现大多数人类癌症中存在真菌,这既令人惊讶,又令人期待。因为我们不知道真菌如何能进入肿瘤的。令人期待是因为这符合整个身体(包括肠道、口腔和皮肤)的健康微生物组的模式,在那里,细菌和真菌作为复杂群落的一部分相互作用。”
该研究首次对未经治疗的早期癌症血浆菌群进行了分析。虽然无细胞血浆来源的真菌或细菌DNA来源仍然未知,但从整体上来看微生物组是癌症生物学的一个关键部分,并且可能带来重大的变革机会,不仅是癌症检测方面,也包括在与药物开发、癌症演变、微小残留病灶、复发和辅助诊断有关的其他生物技术应用方面。
参考资料:
Pan-cancer analyses reveal cancer-type-specific fungal ecologies and bacteriome interactions. Cell, 2022, doi:10.1016/j.cell.2022.09.005.
https://doi.org/10.1016/j.cell.2022.09.005

咨询
我们尊重知识产权,如您认为本平台所载文章、图片、视频等内容侵犯您的合法权益,请您及时联系我们,我们将依据相关法律法规、平台规则予以处理。
关键字
- 206
- 点赞
- 复制链接
- 举报
