Nat Commun | 基于14种癌症类型的蛋白质组学及多组学数据揭示泛癌分子亚型及相关通路
近日,美国贝勒医学院Dan L. Duncan综合癌症中心生物统计学部的张益群、陈凤菊教授和阿拉巴马大学伯明翰分校综合癌症中心Darshan S. Chandrashekar等研究团队在Nature Communications发表了题为“Proteogenomic characterization of 2002 human cancers reveals pan-cancer molecular subtypes and associated pathways”的研究文章。研究团队基于质谱的人类肿瘤蛋白质组学数据,结合相应的多组学数据,揭示了跨肿瘤谱系的基因组和蛋白质组之间的相互作用。
在这项最新研究中,研究人员全面分析了来自14种不同癌症类型的2002个原发性肿瘤蛋白质组学数据和相应的多组学数据,以探索蛋白质水平与相应mRNA水平的关联。此外,研究还定义了跨越肿瘤谱系的泛癌蛋白质组的癌症亚型,并探讨了癌症蛋白质组与跨肿瘤癌症相关通路的体细胞突变的相互作用。
文章发表于Nature Communications
主要研究内容及结果
蛋白质水平的相关性
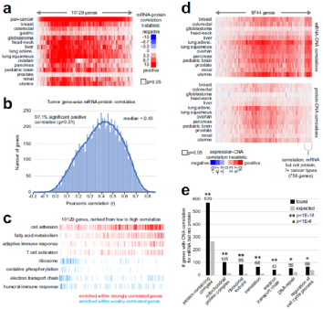
研究人员汇集了来自14种癌症类型的2002个原发性肿瘤的蛋白质组学数据集,其中大多数癌症类型对应的多组学数据可用于mRNA、DNA体细胞突变和DNA体细胞拷贝数改变(CNA)分析。总体而言,基因的蛋白质表达与肿瘤中相应的mRNA水平或CNA状态广泛相关,但也有明显的例外。数据显示,肿瘤中的中位基因蛋白质与mRNA相关性r值为0.40(图1a,b),其中97.1%的基因具有显著正相关性。对于基因的特定功能类别,蛋白质-mRNA相关性往往更高或更低。例如,涉及核糖体、氧化磷酸化、电子传递链和体液免疫反应途径的基因的mRNA水平往往与跨肿瘤的蛋白质表达相关性较低(图1c)。蛋白质和CNA之间的基因水平相关性普遍呈阳性,但蛋白质与CNA的相关性往往低于相应的mRNA与CNA的相关性(图1d)。对于某些单个基因(例如涉及PI3K/AKT/mTOR途径的基因,图1e)的拷贝丢失和插入缺失突变可能与较低的蛋白质表达有关。
图1. 蛋白质组丰度与转录组学、拷贝数改变和体细胞突变的相关性。来源:Nature Communications
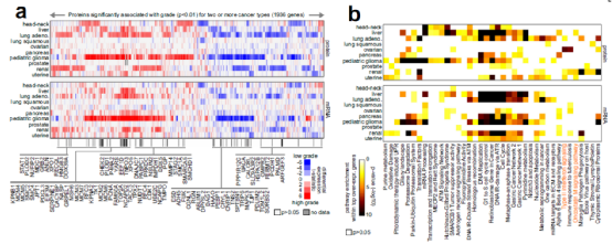
通过分析与肿瘤进展高度相关的蛋白质组学特征有助于了解更具侵袭性肿瘤的迁移过程。研究发现,10种癌症类型中,每种癌症类型都显示出与其他癌症类型不同的蛋白质组学和mRNA特征。同时,涉及基因子集的差异表达模式也在多种癌症类型中共享(图2a),差异表达蛋白和mRNA富含特定途径(图2b),且蛋白质组学相关性因癌症类型而异。
图2. 高级癌症的蛋白质组学和转录组学特征。来源:Nature Communications
基于蛋白质组的泛癌亚型
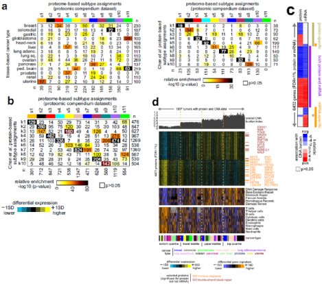
将蛋白质组学数据集中的2002种肿瘤进行无监督聚类,最终分为11个不同的基于蛋白质组的泛癌亚型(s1-s11),每个亚型都跨越多种基于组织的癌症类型(图3a)。此前,已有研究基于532种肿瘤确定了10种基于蛋白质组的泛癌亚型,称为k1到k10。在这532个肿瘤中,s1-s11亚型分配与k1-k10亚型分配之间存在显著的重叠模式(图3a)。
使用从蛋白质组学数据集开发的蛋白质分类器,研究人员根据基于s1-s11蛋白质组的泛癌亚型对7694个具有反相蛋白质阵列(RPPA)数据的TCGA肿瘤进行分类(图3b)。在此之前,研究人员根据k1-k10亚型对TCGA RPPA谱进行了分类。TCGA RPPA数据集中s1-s11和k1-k10亚型分类之间的关系反映了在蛋白质组学数据集中观察到的关系(图3b和3a),与蛋白质组学分析结果一致。
由于蛋白质组亚型在整体CNA负荷方面表现出差异,研究人员在蛋白质和mRNA水平上分析了每个基因表达与CNA负荷之间的相关性。结果显示,在蛋白质和mRNA水平上观察到大多数显著的基因水平关联。同时,部分基因在蛋白质水平上与CNA负荷显著相关,但在mRNA水平上与CNA负荷不显著相关,反之亦然(图3c)。与先前关于肿瘤整体结构变异负荷分子相关性的研究一致,高CNA负担的肿瘤在DNA损伤反应通路上表现为基于蛋白质组的高评分,而在免疫细胞浸润方面表现为低评分,虽然其中一些基因在蛋白质而不是mRNA上表现显著。(图 3d)
图3. 泛癌蛋白质组亚型。来源:Nature Communications
通路水平的体细胞突变
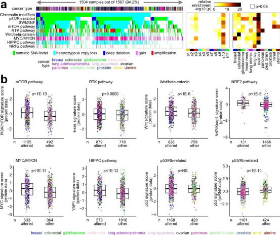
研究人员假设,就改变的通路信号传导的下游效应而言,充分表征的致癌或肿瘤抑制通路的体细胞突变将反映在癌症蛋白质组中。因此,研究人员对各种途径的肿瘤样本谱进行了评分,特征评分越高表明细胞中的途径激活水平越高。结果显示,研究中涉及的每种途径,相应特征的相对水平(蛋白质和mRNA水平)在该途径的体细胞突变与未突变的肿瘤之间存在显著差异。除了整个基因特征外,特定蛋白质可能会根据体细胞途径的改变显示出不同水平。
图4.体细胞突变和相关途径。来源:Nature Communications
结 语
综上所述,基于2002种原发性肿瘤的蛋白质组学数据和相应的多组学数据,研究人员发现蛋白质和mRNA差异表达模式之间具有对应关系。基于蛋白质组的泛癌亚型强化了跨越肿瘤谱系和癌症类型的泛癌分子类别的概念,先前在更有限的队列中发现的大多数基于蛋白质组的亚型,在这里通过对具有其他癌症类型的更大样本的无监督分析重新发现,为在蛋白质组水平上理解癌症的分子景观提供了一个框架。研究人员还发现癌症相关途径的体细胞改变反映在癌症蛋白质组中,其中涉及途径中基因的体细胞突变的肿瘤往往显示出更高水平的基于蛋白质的特征评分。
参考文献:
Zhang Y, Chen F, Chandrashekar DS, Varambally S, Creighton CJ. Proteogenomic characterization of 2002 human cancers reveals pan-cancer molecular subtypes and associated pathways. Nat Commun. 2022 ;13(1):2669. doi: 10.1038/s41467-022-30342-3. PMID: 35562349; PMCID: PMC9106650.

咨询
我们尊重知识产权,如您认为本平台所载文章、图片、视频等内容侵犯您的合法权益,请您及时联系我们,我们将依据相关法律法规、平台规则予以处理。
关键字
- 259
- 点赞
- 复制链接
- 举报
