PNAS | 温州医科大学团队发表结直肠癌诊断和术后监测的DNA甲基化液体活检技术
结直肠癌(CRC)是世界上发病率和死亡率均排名较高的恶性肿瘤。在中国,结直肠癌的发病率和死亡率持续上升。及早发现肠癌是提高癌症病人治愈率和生存期的最有效手段。同时,复发转移也是患者死亡的主要原因之一,因此尽早发现或预测肠癌复发能指导临床提前干预,改善病人预后状况。
ctDNA液体活检因其侵入性小和取样简易性等优点,成为较为理想的临床分析方法。液体活检的主要研究对象血浆游离DNA(cfDNA),是细胞凋亡或坏死后释放至血液中的小片段DNA,循环肿瘤DNA(ctDNA)是由肿瘤细胞释放至血液中,在健康人血液中含量极微,而在癌症患者血液中会有所升高,是最有前景的微创生物标志物之一,可用于癌症的早期筛查、辅助诊断和预后评估。但是ctDNA在血液中的浓度很低,检测难度较大,成本较高。
DNA甲基化状态的异常改变,是肿瘤的重要特征之一。DNA甲基化生物标志物在肿瘤筛查、预后、疗效评估和个体化治疗方面均具有潜力,但ctDNA中的DNA甲基化生物标记物很难在低水平上检测,对早期结直肠癌的敏感性较低。
基于此,温州医科大学检验医学与生命科学学院丁春明和金胜男科研团队通过对临床样本进行大数据分析,筛选出了结直肠癌特异的DNA甲基化标志物,开发了一种甲基化特异性定量PCR检测方法(methylation-specific quantitative PCR assay, mqMSP),能够以超过80%的灵敏度及特异性诊断结直肠癌,并可有效地预测患者的术后复发。该项工作近日以“Efficient detection and post-surgical monitoring of colon cancer with a multi-marker DNA methylation liquid biopsy”为题发表在PNAS 上。
文章发表于PNAS
由于体液中ctDNA的浓度较低,用ctDNA进行单一生物标记物分析的灵敏度较低,特别是在癌症早期或复发早期患者中,并且DNA甲基化模式存在个体差异,单个标记物可能并不适用于所有人。为了建立一种简单的ctDNA分析方法,研究团队首先筛选了能够在血浆样品中同时定量的多种DNA甲基化标记物。
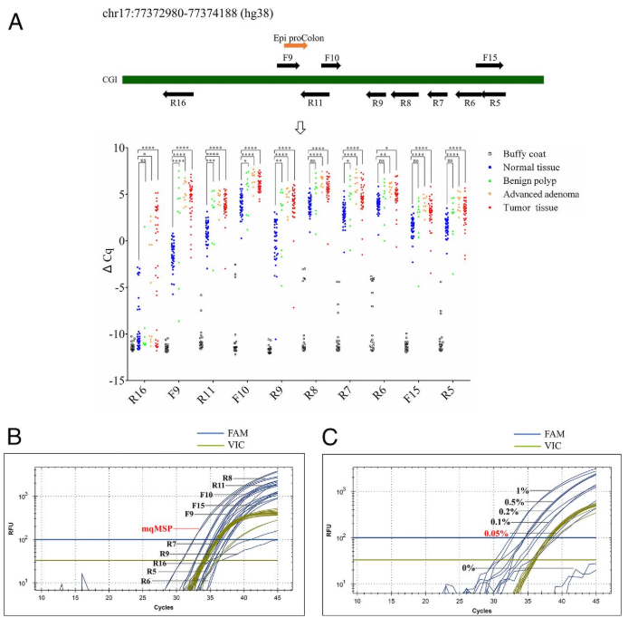
SEPT9 基因是位于染色体17q25.3区域的一段基因,其超甲基化可引起结直肠组织癌变。为确定更多的结直肠癌分析亚区,对SEPT9基因启动子的 CpG富集区进行DNA甲基化分析,确定了10个子区域(图1A)。基于此,研究团队用两种不同的荧光探针设计了mqMSP检测方法,其中FAM荧光团用于10个子区域,VIC荧光团用于β-Actin(ACTB)对照分析。
将10种DNA甲基化标志物的mqMSP与单个标记物的qMSP进行比较,mqMSP分析产生的ΔCq值均比单个的qMSP分析值高,表明多个标记物的分析比单个分析更敏感(图1B)。为了进一步评估mqMSP分析的灵敏度,将甲基化肿瘤组织DNA分别以1%、0.5%、0.2%、0.1%、0.05%和0%的比例与buffy coat DNA混合后进行反应分析,每次反应总DNA量固定为10 ng。结果表明,基于10种DNA甲基化标志物的mqMSP,可在血样中检测到浓度低至0.05%的ctDNA(图1C)。
图1. SEPT9基因内多种DNA甲基化生物标志物的筛选与验证, 来源:PNAS
接下来,为了测试mqMSP在血浆DNA中检测结直肠癌的能力,研究者招募了53例结直肠癌患者、48例晚期腺瘤患者、30例良性息肉患者和48例健康对照者。在53例结直肠癌患者血样检测中,mqMSP检测的灵敏度为84.9%(45/53)。结直肠癌患者ctDNA甲基化信号明显高于健康对照组,晚期患者(III和IV)比早期患者(I和II)显示出更高的甲基化信号(图2A)。区分结直肠癌患者和对照组的ROC曲线的AUC值为0.882(图2B)。
图2. 血浆ctDNA的mqMSP量化分析, 来源:PNAS
目前在国内外临床使用的单标记甲基化SEPT9技术可用于基于血液的结直肠癌筛查,早期研究报告了高灵敏度的结直肠癌检测,但样本量相对较小。因此,研究团队对mqMSP和SEPT9分析进行了比较,对103份样本(43名结直肠癌患者、15名晚期腺瘤患者、15名良性息肉患者和30名无结直肠癌或息肉的对照组)同时进行分析。结果表明mqMSP和SEPT9检测具有相同的高特异性90%(图3),但mqMSP技术在检测I-II期早期肠癌和癌前病变息肉方面敏感度更高。
图3. mqMSP和SEPT9分析的比较, 来源:PNAS
为了评估mqMSP分析是否可以用于结直肠癌复发检测,研究团队对至少随访了3年的82名患者的182份血浆样本(术前、术后和随访)进行了独立纵向队列分析。术前有73例(89.0%)患者检测到ctDNA,术后三年内有20例复发患者。在术后2周内mqMSP成功预测了11例(55%)的复发患者,远远高于目前临床使用的CEA标志物。
图4. 术后ctDNA的mqMSP测定评估,来源:PNAS
最后,研究团队评估了19名患者的随访血浆ctDNA分析是否能进一步改善复发预测。在7名复发患者中,4名患者术后血浆检测呈阳性,另外2名患者在随访血浆样本中检测呈阳性,结果表明纵向ctDNA分析可提高预测复发的敏感性(图5)。总的来说,在持续随访监测过程中,有70%的患者在复发前检测到ctDNA阳性,且mqMSP对ctDNA的分析能够比影像学检测早8个月发现肿瘤复发。
图5. mqMSP对预测复发的进一步评估, 来源:PNAS
综上所述,该研究团队筛选出了结直肠癌特异的DNA标志物,同时研发了经济高效、易于临床推广的mqMSP技术,可以在血液中直接检测肠癌特异DNA,从而为肠癌早筛和肠癌术后复发的提早预测提供了临床应用价值。
参考文献:
Jin S, Zhu D, Shao F, Chen S, Guo Y, Li K, Wang Y, Ding R, Gao L, Ma W, Lu T, Li D, Zhang Z, Cai S, Liang X, Song H, Ji L, Li J, Zheng Z, Jiang F, Wu X, Luan J, Zhang H, Yang Z, Cantor CR, Xu C, Ding C. Efficient detection and post-surgical monitoring of colon cancer with a multi-marker DNA methylation liquid biopsy. Proc Natl Acad Sci U S A. 2021 Feb 2;118(5):e2017421118. doi: 10.1073/pnas.2017421118. PMID: 33495330.

咨询
我们尊重知识产权,如您认为本平台所载文章、图片、视频等内容侵犯您的合法权益,请您及时联系我们,我们将依据相关法律法规、平台规则予以处理。
关键字
- 160
- 点赞
- 复制链接
- 举报
