Nature | 癌细胞喜好夜间行动!研究表明乳腺癌细胞在睡眠期间加速扩散转移
日出而作,日落而息,是人类生活的基本自然规律,也是昼夜节律的一种。睡眠对人类健康有着至关重要的作用。已有研究证据表明,睡眠与疾病的发展有关,特别是代谢和精神紊乱。
癌症是对人类健康最大的威胁之一。对很多癌症患者来说,癌细胞的转移和扩散最为致命。
但是你知道,睡眠与癌症转移的关系吗?
近日,瑞士苏黎世联邦理工学院、巴塞尔大学等研究团队将乳腺癌患者的睡眠与癌症转移联系了起来。研究团队检测了乳腺癌患者和小鼠模型中意想不到的CTC生成动态模式,发现癌细胞的转移与作息、特定激素水平密切相关,大多数自发的CTC血管内渗事件发生在患者的睡眠期间。该研究成果发表在Nature上,文章题为“The metastatic spread of breast cancer accelerates during sleep”。
文章发表在Nature上
同时,Nature也发表了报道文章“These cancer cells wake up when people sleep”。英国曼彻斯特大学生物学家Qing-Jun Meng表示:“这一发现揭示了一些迄今未被发现的基本人类生理学,并可能提供更好的跟踪癌症进展的方法。”
Nature发表报道文章
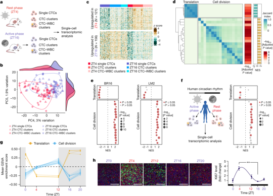
研究团队共入组30名乳腺癌女性患者,包括21例早期乳腺癌和9例晚期乳腺癌患者,分别在上午10点(清醒)以及凌晨4点(熟睡)两个阶段收集其血液样本。这些患者都处于未接受治疗或暂时停止治疗的状态,且部分患者为早期未转移阶段,部分患者已经发生转移。检测结果显示,大部分CTC都来自于夜间获取的血液样本。
图:乳腺癌患者睡眠期的血液样本中有更多的CTC。
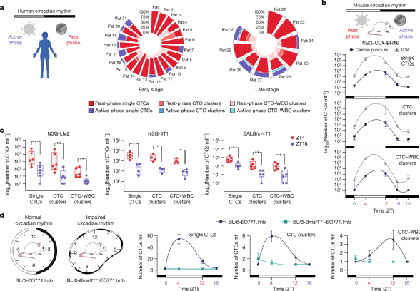
基于上述发现,研究团队认为昼夜节律有可能影响了癌症转移。因此,研究人员构建了激素受体阳性乳腺癌(BR16)和三阴性乳腺癌(MDA-MB-231、4T1)小鼠模型,进行深入分析。结果显示,早晨的小鼠血液样本中存在更多的CTC。这是由于小鼠的习性是夜间活动,白天睡眠,因此本质仍是睡眠时的CTC更高。
随后,研究人员将小鼠模型的昼夜节律打乱。一段时间后对肿瘤小鼠早晨和夜间的血液样本进行CTC检测。结果显示,与正常小鼠相比,节律混乱小鼠的血液样本中CTC数量减少到了1/38~1/282,CTC群也减少到1/63~1/484。但是两组小鼠的原位瘤大小几乎没有差距。
此外,研究团队证明了睡眠期的CTC很容易转移,活跃期产生的 CTC缺乏转移能力。CTC的单细胞RNA测序分析显示,在睡眠期和活动期的乳腺癌患者和小鼠模型中,CTC的分子基因表达模式不同。其中,睡眠期间的基因表达由有丝分裂和细胞分裂基因主导,有丝分裂基因均在睡眠期显著上调,从而提高了CTC的转移能力。在活动期,患者和小鼠模型的CTC核糖体生物发生和基因翻译通路的活性增强。此外,这种基因表达变化在原发肿瘤中也观察到,表明这是乳腺癌细胞在疾病进展过程中发生的一种普遍现象。
图:CTC的单细胞RNA测序分析。
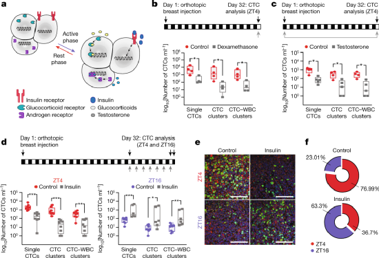
研究人员发现关键的昼夜节律激素决定了CTC生成和增殖,例如褪黑激素、睾酮和糖皮质激素。这些昼夜节律调节激素的日常变化决定了乳腺癌的转移动力学,而胰岛素可直接促进体内肿瘤细胞增殖,但以一种时间依赖的方式。
图:关键的昼夜节律激素决定了CTC生成和增殖。
基于以上发现,研究团队认为具有高转移倾向的CTC的自发产生并不是持续发生的,而是集中在患者的睡眠期,这一发现为针对癌症转移分析和治疗提供了新的理论基础。
肿瘤的转移扩散是通过CTC的血液播散实现的。但决定具有转移能力的CTC产生的时间动态在很大程度上是不明确的,通常认为CTC是从不断生长的肿瘤中脱落或由于机械损伤而脱落的。该研究发现,与活动期产生的CTC相比,睡眠期产生的CTC分裂更快,因此更可能形成肿瘤转移。
文章通讯作者、苏黎世联邦理工学院Nicola Aceto教授表示:“当患者睡着时,肿瘤就会苏醒。这一发现表明,临床需要系统地记录癌症患者进行组织活检时的采样和检测时间,以获取更具可比性的数据。”
同时,Qing-Jun Meng告诫,不要将睡眠视为乳腺癌患者的敌人。已有研究表明,患有癌症且每晚睡眠时间通常少于7小时的人死亡风险更高,且昼夜节律扰乱老鼠的癌症转移得更快。这些发现并不表明“你不需要睡眠,或者需要更少的睡眠。这仅仅意味着这些细胞更喜欢24小时周期的特定阶段进入血液。”
参考资料:
1.Diamantopoulou, Z., Castro-Giner, F., Schwab, F.D. et al. The metastatic spread of breast cancer accelerates during sleep. Nature (2022). https://doi.org/10.1038/s41586-022-04875-y
https://www.nature.com/articles/s41586-022-04875-y
2.Freda Kreier. These cancer cells wake up when people sleep, Nature (2022).

咨询
我们尊重知识产权,如您认为本平台所载文章、图片、视频等内容侵犯您的合法权益,请您及时联系我们,我们将依据相关法律法规、平台规则予以处理。
关键字
- 145
- 点赞
- 复制链接
- 举报
