Frontiers of Medicine最新研究揭示血清tsRNA可作为肝癌诊断的新型生物标志物
肝细胞癌(HCC)是肝癌的主要组织学亚型,约占原发性肝癌的90%,通常由乙型/丙型肝炎病毒引起,是全世界癌症相关死亡率的第三大常见原因。由于缺乏灵敏的诊断方法和生物标志物,大多数HCC患者会在晚期被诊断出来,此时已无法进行有效的治疗。因此,目前急需能够在早期将HCC患者诊断出来的准确、有效的生物标志物。
tsRNA是tRNA(转运RNA)在核酸酶RNaseZ或Dicer作用下产生的、长度约18-40个核苷酸的非编码小RNA。已有研究表明,tsRNAs对多种癌症的产生和发展起着至关重要的作用,例如,在B细胞慢性淋巴细胞白血病(CLL)中,ts-3676可能作为肿瘤抑制因子发挥作用。值得注意的是,tsRNA在血清中比较稳定,其可能是多种疾病(包括胰腺癌、乳腺癌和头颈部鳞状细胞癌)的生物标志物。
近日,南京大学Yanbo Wang团队、南京中医药大学Fangfang Jin团队以及连云港市第一人民医院Liuqing Yang团队合作在Frontiers of Medicine上发表题为“Serum mitochondrial tsRNA serves as a novel biomarker for hepatocarcinoma diagnosis”的文章。研究团队通过RNA测序和定量逆转录PCR( RT-qPCR )在肝癌患者血清中鉴定出一种新的tsRNA——tRF-Gln-TTG-006,可作为有应用前景的血液生物标志物,帮助医生尽可能早地诊断出HCC患者。此外,研究团队还发现tsRNA在HCC进展期间具有潜在的生物学功能。
文章发表在Frontiers of Medicine
为验证血清中的tsRNA能否作为基于血液HCC检测的生物标志物,研究团队使用包括tsRNA在内的高通量测序,对单个样本进行了RT-qPCR 验证(图1)。在30名HCC患者与30名年龄和性别匹配的健康对照组的混合血清中提取总RNA进行测序,共筛选出233个tsRNA,其中有110个表现出失调(59个上调、51个下调)(图2A和2B)。经分析发现,与健康对照组相比,HCC患者血清中有17种显著差异表达的tsRNA。
图1. 研究设计流程图。来源:Frontiers of Medicine
接下来,研究团队通过绝对定量分析了24名健康对照和24名HCC患者的血清样本,并使用基于探针的RT-qPCR评估了样本中表现出上调的前5个tsRNA 。分析显示,与健康对照相比,HCC患者血清中的两种tsRNA(tRF-Pro-AGG-005和tRF-Gln-TTG-006)显著升高(图2C-图2G),表明tRF-Pro-AGG-005和tRF-Gln-TTG-006是最有希望区分HCC患者与健康个体的tsRNA。
图2. 分析HCC中差异表达的血清tsRNA。来源:Frontiers of Medicine
为鉴定上述tsRNA是否具有诊断价值,研究团队在两个较大的独立血清样本队列(来自连云港第一人民医院的80名HCC患者与79名健康对照;来自南京大学医学院附属鼓楼医院的73名HCC患者和76名健康对照)中进一步分析了tRF-Pro-AGG-005和tRF-Gln-TTG-006的表达图谱(图3A和3B)。结果显示,与对照组相比,HCC患者血清中tRF-Gln-TTG-006的浓度显著升高(P<0.0001);tRF-Pro-AGG-005在两组之间差异较小。
接下来,研究团队采用ROC分析,评估了基于风险评分的预测的敏感性和特异性,进一步确认了tRF-Gln-TTG-006的诊断价值。结果显示,tRF-Gln-TTG-006显示出较高的诊断用途,AUC为0.875,敏感性为80.4%,特异性为79.4%。此外,研究团队还比较了tRF-Gln-TTG-006与临床HCC生物标志物甲胎蛋白(AFP)的诊断效果。ROC分析表明,tRF-Gln-TTG-006的诊断效果优于AFP,特别是在对早期HCC(I期)患者的诊断中,tRF-Gln-TTG-006的准确率显著较高。
图3. 来自不同医院的两个队列中tRF-Gln-TTG-006的诊断分析。来源:Frontiers of Medicine
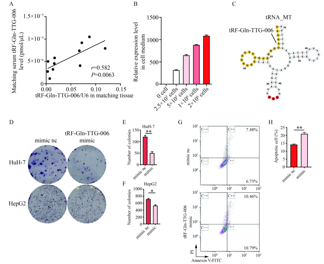
研究团队分析了11名HCC患者HCC组织和配对血清中tsRNA的表达水平,发现tRF-Gln-TTG-006表达水平在两者之间呈正相关(图4)。为进一步分析上调的tRF-Gln-TTG-006是否从HCC细胞中释放,研究团队培养了HepG2细胞(人类HCC细胞系),并在不同数量的细胞的培养液中检测tsRNA的表达。结果显示,tRF-Gln-TTG-006的表达量与细胞数量成正比,表明tRF-Gln-TTG-006来源于HCC细胞(图4)。
MINTbase比对显示,tRF-Gln-TTG-006与线粒体tRNA相匹配,且位于tRNA二级结构的1-22位。因此,研究团队推测tRF-Gln-TTG-006可能具有与miRNA类似的功能。为探索tRF-Gln-TTG-006的潜在功能,研究团队使用RNAhybrid预测了tRF-Gln-TTG-006的目标基因,共获得143个潜在的靶基因。基因本体论(GO)富集分析表明,这些靶基因富集了与肿瘤进展中主要步骤相关的钙粘蛋白和β-连环蛋白。
进一步,研究团队将tRF-Gln-TTG-006模拟物转入HepG2和HuH-7细胞中(图4D-图4F),发现tRF-Gln-TTG-006降低了两种HCC细胞系的集落形成能力。细胞凋亡实验则显示,tRF-Gln-TTG-006在HuH-7细胞中诱导更高的细胞凋亡率(图4G和4H)。上述结果表明,tRF-Gln-TTG-006 可能作为一种肿瘤抑制因子,由HCC细胞释放。
图4. tRF-Gln-TTG-006的生物学功能。来源:Frontiers of Medicine
该研究通过高通量RNA测序和多组单独的qRT-PCR评估,在HCC患者中定义了独特的血清tsRNA特征。特别地,研究团队在HCC患者中鉴定出一种新的血清tsRNA——tRF-Gln-TTG-006,该tsRNA具有出色的区分HCC患者与健康对照的能力,可作为HCC早期诊断中有价值的生物标志物。
参考文献:
Zhan, S., Yang, P., Zhou, S. et al. Serum mitochondrial tsRNA serves as a novel biomarker for hepatocarcinoma diagnosis. Frontiers of Medicine, 1-11 (2022). doi:10.1007/s11684-022-0920-7

咨询
我们尊重知识产权,如您认为本平台所载文章、图片、视频等内容侵犯您的合法权益,请您及时联系我们,我们将依据相关法律法规、平台规则予以处理。
关键字
- 223
- 点赞
- 复制链接
- 举报
