Nature | MSK团队成功构建单细胞癌症基因组时间序列模型,可预测乳腺癌细胞克隆适应性的演变
不同生物会随着时间的推移不断进化,环境压力可促使具有某些特征的个体在群体中变得更加普遍。癌症也不例外,在不断增殖的肿瘤中,具有最佳竞争资源和抵御环境压力的癌细胞会逐渐占据主导地位。癌细胞的适应性(fitness)并不是一成不变的。在化疗药物的治疗环境中表现最好的癌细胞可能与无药物环境中茁壮成长的癌细胞迥然不同。因此,预测肿瘤如何随时间演变,尤其治疗进程中的肿瘤变化,一直是肿瘤学家面临的一项重大挑战。
此外,由于缺乏多克隆群体的多时间点单细胞抽样和时间统计模型,在确定癌症基因组适应性,尤其是由拷贝数改变(CNA)定义的基因适应性方面的进展受到了阻碍。
MSK计算机生物学家Sohrab Shah和乳腺癌研究员Samuel Aparicio牵头进行了一项新研究,利用基于人类演化的群体遗传学原理构建的机器学习方法,预测人类乳腺癌细胞克隆适应性的演变。该研究成果近日发表在Nature上,文章题为“Clonal fitness inferred from time-series modelling of single-cell cancer genomes”。
文章发表在Nature上
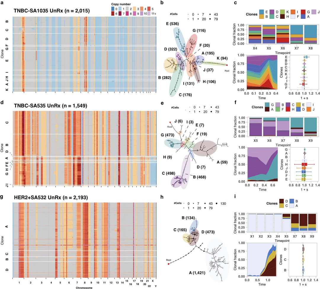
研究团队利用乳腺上皮和原发性三阴性乳腺癌 (TNBC) 患者来源的异种移植物 (PDX) 的多年时间序列单细胞全基因组测序( multi-year time-series single-cell whole-genome sequencing)数据生成了 42,000个基因组,揭示了由TP53突变和顺铂化疗诱导的CNA定义的克隆适应性动态性质。
同时,使用新的Wright-Fisher种群遗传学模型推断克隆适应性,研究人员发现TP53突变改变了癌细胞的适应性分布,可重复地将适应性分布在大量不同CNA相关的克隆上。
图1.定量克隆特异性适应性建模的实验设计示意图。来源:Nature
分析结果显示,在具有TP53突变的TNBC PDX模型中,利用基于CNA基因型推断的适应性系数准确预测了该实验强制执行的克隆竞争动态。在三个长期连续传代的TNBC PDX中进行药物治疗,发现该治疗可导致在未治疗环境中的低适应性系统发育谱系中出现顺铂抗性克隆。与之相反,来自未经治疗对照的高适应性克隆被清除,表明适应性分布发生逆转。
图2.顺铂药物干扰对TNBC-SA 609细胞系适应性的影响。来源:Nature
MSK计算机肿瘤学主任Shah博士认为:“从原理上来讲,人类演化的群体遗传模型完全契合癌症演化推理,由于许多实际问题导致这些模型一直未能真正应用于人类癌症的进化分析”。该研究基于人类演化的群体遗传学原理构建的机器学习方法提供了分析患者肿瘤是否对某种治疗反应有效或无效的预测方法,并识别可能引起复发的肿瘤细胞。这意味着将来可以为患者提供实时的个性化精准诊疗方案,改善治疗疗效与患者预后。
该研究的成功离不开3项关键创新,包括癌症细胞异体移植、单细胞测序技术和机器学习。研究团队利用癌症细胞异体移植技术,将患者体内的癌症细胞移植到小鼠体内,并在长达三年的时间内反复分析这些肿瘤的演化,探索含铂化疗和治疗戒断对肿瘤细胞基因组的影响。
图3.乳腺癌PDX模型适应性分布的比较。来源:Nature
Shah博士提到,“该领域一直专注于从单一时间点了解癌症的进化,从本质上讲,这种方法很容易出错。通过多时间点分析,便可获得更清晰的进化图谱”。因此,研究团队利用单细胞测序技术同时记录了上千个癌细胞的基因组变化,并应用fitClone机器学习工具,将群体遗传学模型应用于癌细胞,以揭示在具有不同适应性个体的前提下,癌细胞群体如何进化的问题。
研究团队认为,基于上述技术获得的数据,创建一个可以记录单细胞及其后代或克隆体演化行为的模型将不再困难。结果显示,将该模型应用于癌细胞时,数据与模型吻合度非常高。
Shah博士表示:“这个模型的美妙之处在于它可以预测哪些克隆细胞可能会不断增殖占领主导地位,哪些克隆可能会被淘汰”。 也就是说,癌症如何演变完全可通过该模型进行预测。
目前,CNV变化的临床意义一直尚未揭示。因此,该研究团队在研究过程中重点关注了CNV突变类型的演化。结果表明,CNV可影响肿瘤细胞的适应性,且这种影响是可衡量的。例如,研究发现在小鼠模型中,用含铂化疗后小鼠最终会出现耐药肿瘤细胞,这与人类的治疗过程基本类似。分析发现,这些耐药细胞的CNV各异。
如果停止治疗,肿瘤又会发生什么?
事实证明,在化疗结束时获得性耐药肿瘤细胞会逐渐下降或消失。最初的药物敏感细胞逐渐成为优势细胞,表明耐药性具有进化成本,耐药肿瘤细胞未必可在无药环境中保持生长优势。
该研究在肿瘤演化领域具有重要的指导意义,其结果表明肿瘤细胞的适应性进化轨迹是可预测和可重复的。未来,我们或许可以基于血液样本识别肿瘤中的特定克隆,预测肿瘤进化,并定制相应地诊疗方案。
参考资料:
1.alehi, S., Kabeer, F., Ceglia, N. et al. Clonal fitness inferred from time-series modelling of single-cell cancer genomes. Nature (2021). https://doi.org/10.1038/s41586-021-03648-3
2.Scientists obtain real-time look at how cancers evolve
https://www.eurekalert.org/pub_releases/2021-06/mskc-sor062321.php

咨询
我们尊重知识产权,如您认为本平台所载文章、图片、视频等内容侵犯您的合法权益,请您及时联系我们,我们将依据相关法律法规、平台规则予以处理。
关键字
- 236
- 点赞
- 复制链接
- 举报
