Cancer Research发文揭示全基因组倍增是人类肿瘤非整倍体变异的主要决定因素
全基因组倍增(WGD)是具有组织特异性的常见基因突变模式,在癌症的起始和进展中发挥驱动作用。WGD影响着超过30%的人类肿瘤,与多个分子及临床肿瘤特征有关,包括TP53突变、更高的突变负荷、更多的增殖特征和较差的总体生存率。非整倍体,即整个染色体或染色体臂的拷贝数改变,是癌症的一个标志,其驱动力主要取决于细胞和基因组环境。此外,非整倍体在基因上是相互作用的,因此成对的非整倍体有时可以共生或相互排斥。据报道,与未发生WGD的肿瘤(WGD-肿瘤)相比,发生WGD的肿瘤(WGD+肿瘤)呈现出更高的非整倍体程度,尤其是染色体丢失。但WGD是否影响人类癌症的非整倍体模式仍然未知。
近日,以色列特拉维夫大学医学院人类分子遗传学和生物化学系科研团队在Cancer Research发表了题为“Whole-genome duplication shapes the aneuploidy landscape of human cancers”的研究文章。研究团队分析了来自22种肿瘤类型的5586例WGD-肿瘤和3435例WGD+肿瘤临床样本,确定了WGD-与 WGD+肿瘤中不同的非整倍体模式和染色体-臂遗传相互作用,并在人类癌细胞系中进行了验证 。结果显示,WGD塑造了人类肿瘤的非整倍体景观,是人类肿瘤非整倍体变异进化的主要决定因素。
文章发表在Cancer Research上
首先,研究团队从癌症基因组图谱(TCGA)数据库中收集了基因组数据,以比较 WGD-与 WGD+肿瘤的非整倍体情况。结果显示,在不同肿瘤类型中,WGD-和WGD+肿瘤中存在不同的非整倍体模式,WGD+肿瘤的非整倍体明显高于WGD-肿瘤且WGD+肿瘤在整个基因组中的非整倍体分布更均匀。有趣的是,在22种肿瘤类型中的15种肿瘤中,与WGD-肿瘤相比,WGD+肿瘤中全染色体非整倍体比染色体臂非整倍体对非整倍体的贡献要大得多,进一步说明WGD+肿瘤拥有更混杂的非整倍体模式,对全染色体非整倍体的耐受性更强(图1)。
图1. WGD-和WGD+肿瘤中非整倍体的发生率和特征。
接下来,研究人员比较了WGD-和WGD+肿瘤的非整倍体模式(图2)。如预期所示,WGD组之间单个染色体和染色体臂获得或丢失的相对趋势相似。在不同的癌症类型中, WGD-和WGD+肿瘤之间存在不同的染色体-臂遗传相互作用,导致了不同的共生和互斥性非整倍体模式。同一染色体内相反方向的染色体臂非整倍体在WGD-肿瘤中更为常见;在WGD+肿瘤中,全染色体非整倍体的比例明显高于臂水平的非整倍体。总的来说,不同的非整倍体形成机制对肿瘤进化的贡献依赖于WGD。
图2. WGD与非整倍体流行模式的显著变化有关。
研究人员进一步探究了WGD对非整倍体景观的影响是否存在于癌细胞系中。从癌细胞系百科全书(CCLE)中收集数据,比较WGD-和WGD+癌细胞系的非整倍体情况。研究人员集中分析了14种癌症类型,与在TCGA临床样本中的发现一致,在所有谱系中,WGD+细胞株明显比WGD-细胞株存在更多的非整倍体事件,且WGD+肿瘤中全染色体非整倍体的相对比例较高,并观察到了TCGA中相同的癌症类型特异性常见的非整倍体(图3)。因此,WGD和非整倍体特征之间的关联在人类肿瘤和癌细胞系之间是保守的。
图3. 人类癌细胞系中WGD 与非整倍体之间的关联。
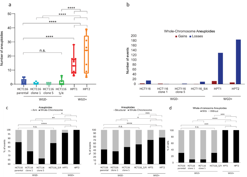
研究团队采用基因匹配系统进一步描述WGD与人类癌症中非整倍体之间的关系。将近二倍体WGD-HCT116细胞与其WGD+衍生物HPTs(HCT116 后四倍体细胞)进行比较(图4)。结果显示,与 HCT116亲本细胞及其WGD衍生物相比,HPT细胞存在更多的非整倍体,显示出较高比例的染色体丢失和全染色体非整倍体,但HPT细胞的染色体仍然不稳定,并且没有收敛到最佳核型,这与 WGD+细胞对各种非整倍体更耐受一致。以上结果进一步证明WGD是检测到的非整倍体变化的基础。
图4. WGD-和WGD+ HCT116 细胞系证明WGD对非整倍体景观的因果影响。
研究人员在另一株近二倍体WGD-人结肠癌细胞株DLD1中抑制胞质分裂诱导WGD,并分离出11个WGD+ DLD1克隆和2个WGD- DLD1克隆。结果显示,与亲本细胞和WGD-克隆相比,WGD+克隆通常具有更多的非整倍体,其非整倍体分布以染色体丢失和全染色体畸变为主,并且在核型上更具异质性,与在HCT116 / HPT细胞中的发现完全一致。
为了检验WGD和非整倍体之间的关联是否适用于生理相关的癌症模型,研究团队使用 scDNAseq分析了两种患者衍生模型(结直肠癌类器官,乳腺癌异种移植瘤)中 WGD-与WGD+癌细胞的非整倍体模式,发现了与人类细胞系高度相似的结果(图5)。因此,WGD对非整倍体形成的影响在患者来源癌症模型中是可以重现的。此外,研究还发现WGD是决定肿瘤非整倍体模式的关键因素,但不是唯一因素。
图5. WGD与患者来源的器官和异种移植物中非整倍体景观之间的相关性。
综上所述,该研究比较了癌症基因组图谱(TCGA)多种肿瘤类型中WGD-和 WGD+肿瘤的非整倍体情况,并使用人类结肠癌细胞系的基因匹配系统研究了WGD 与非整倍体之间的关系,证实WGD和非整倍体之间的相互作用对肿瘤的进化非常重要,突出了在癌症非整倍体的分析和建模中考虑基因组状态的必要性。
参考文献:
Kavya Prasad, Mathew Bloomfield, Hagai Levi, Kristina Keuper, Sara V. Bernhard, Nicolaas C. Baudoin, Gil Leor, Yonatan Eliezer, Maybelline Giam, Cheng Kit Wong, Giulia Rancati, Zuzana Storchová, Daniela Cimini, Uri Ben-David; Whole-genome duplication shapes the aneuploidy landscape of human cancers. Cancer Res 2022; canres.2065.2021. https://doi.org/10.1158/0008-5472.CAN-21-2065

咨询
我们尊重知识产权,如您认为本平台所载文章、图片、视频等内容侵犯您的合法权益,请您及时联系我们,我们将依据相关法律法规、平台规则予以处理。
关键字
- 274
- 点赞
- 复制链接
- 举报
