Science子刊 | 基于单个胞外囊泡EVs的高通量液体活检技术,助力疾病诊断与动态检测
研究背景
细胞外囊泡(EVs)是一般小于1000nm,由被脂质双分子层分隔的细胞中自然释放出来的颗粒。EVs包括核内体来源的外泌体(30-150nm)和质膜来源的微泡。EVs包含蛋白质、DNA、mRNA和非编码RNA(如miRNAs和lncRNA)。最新研究结果表明,EVs与肿瘤的起始、发展和转移高度相关,使其成为潜在的癌症检测生物标志物。例如,癌细胞释放的外泌体PD-L1可以通过远程阻断CD8+ T细胞上的PD-1来促进肿瘤进展。因此,在免疫治疗期间监测外泌体PD-L1的表达水平是至关重要的。
作为一种液体活检方法,EVs具有多种优势,如生物液的丰富性及保护蛋白质和核酸不被其脂质双层膜降解等。然而,由于过小的体积(50-1000nm),其内蛋白质和核酸的量化十分具有挑战性。
近日,来自上海复旦大学附属中山医院的研究团队开发的高通量纳米生物芯片集成系统液体活检系统(High-throughput Nano-bio Chip Integrated System for Liquid Biopsy,HNCIB)。该技术是首个能够从EVs表面和腔内同时检测和分析多种生物标志物的技术,有望成为同时检测疾病特异性EVs表面蛋白和内部分子的新平台,提供更全面的EVs表型和疾病状态信息,提高疾病诊断、治疗动态监测及预后的敏感性、特异性和准确性。
文章发表在Science advances上
研究内容与结果
HNCIB系统单EV分析的原理验证
电子显微镜图像和动态光散射(DLS)粒度分析证实了目前分离得到的EVs主要是外泌体。 随后,研究人员采用HNCIB系统对分离的EVs进行分析,TIRFM(全内反射荧光显微镜)图像显示了单个EV的数量富集,说明HNCIB系统对EVs具有较高的捕获效率。接着利用HNCIB系统,在从人血浆中分离的EVs上检测到CD9和CD63这两种经典的EV标记,而ALB和APOB这两种非EV标记物中的荧光信号极低。这些结果证实了HBNIC系统成功且高效地捕获了EVs,以及在单EV水平上的高分辨率成像能力。
图1. HNCIB系统设计。来源:Science advances
验证HNCIB系统在EVs中的特异性、敏感性和蛋白定位检测
为了验证HNCIB系统能够特异、敏感地检测EVs上的特异性蛋白表达,团队进行了多个对照实验:
CD63和PD-L1抗体染色的EVs均显示高强度的荧光信号(信号强度分别是EV同型对照的9倍和7倍),说明HNCIB系统可以特异性检测EVs上的CD63和PD-L1蛋白。
非EV标志物ALB和APOB抗体染色的EVs信号相对较低,而CD9或CD63抗体染色的EVs显示高荧光信号(至少是ALB或APOB染色EV的10倍)。
对CD63-GFP(绿色荧光蛋白)表达的EVs信号进行一系列稀释,评估HNCIB系统的敏感性。即使稀释倍数为1:1000时,也能检测到信号,说明HNCIB系统具有较高的灵敏度,能够检测CD63-GFP表达的EVs的变化。
图2. PD-L1蛋白在EVs上表达的验证。来源:Science advances
研究人员进一步利用HNCIB系统证实了CD63和PD-L1在部分EV粒子上共存,并利用Sobel边缘检测算法计算出表达这两种蛋白的EV亚群在整个EVs群体中的比例。
图3. CD63和PD-L1膜蛋白的双免疫荧光染色。来源:Science advances
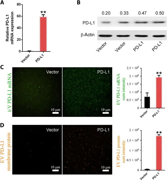
同时检测体外EVs上PD-L1 mRNA和蛋白的表达
为了验证该技术在体外检测EVs上PD-L1 mRNA和蛋白表达的变化,研究人员在A549细胞中过表达PD-L1,并利用HNCIB系统分析从过表达的细胞中分离得到的EVs中的PD-L1 mRNA和蛋白。结果表明,PD-L1-A549细胞EVs中PD-L1 mRNA和蛋白的表达明显高于载体-A549细胞。这与RT-qPCR和Western blotting分析结果一致,证实了HBNIC系统能够同时检测腔内RNA和表面膜蛋白。
图4. 体外EV mRNA和蛋白表达测定。来源:Science advances
临床应用
接着,研究人员招募了34名LUAD(肺腺癌)患者和35名健康捐赠者,并使用HNCIB系统对肺癌患者血浆中的EVs进行检测。既往研究表明,外泌体中miR-21可作为于肺癌检测的miRNA生物标志物,研究发现,与既往研究结果一致,LUAD患者EVs的PD-L1 mRNA及蛋白表达水平均明显高于健康供体EVsPD-L1 mRNA及蛋白表达水平。
值得注意的是,虽然健康供体组和LUAD患者组的三个标志物均有统计学差异,但PD-L1蛋白在两组间的分离较PD-L1 mRNA和miR-21的差异更为明显。对于相同的疾病,不同的生物标志物的特异性是不同的,单一的生物标志物可能并不总是足以进行正确的诊断及预后。同时检测多个生物标志物,将大大提高诊断及预后的准确性。
图5. 测定从人血浆中分离的EVs的miRNA、mRNA和蛋白表达。来源:Science advances
小结
该研究开发的HNCIB系统使用高通量纳米生物芯片进行高效、定向EVs捕获,并使用全内反射荧光显微镜(TIRFM)进行快速、高分辨率检测。其开发的深度算法可以实现自动化分析,获得关于mRNA/miRNA和膜蛋白分布的半定量到定量信息,以及多种蛋白的分配和比例信息。
该技术允许快速的单EV分析(总分析时间约为6小时),并且只需要非常小的样本量即可(约90μl血浆)。据悉,该技术是首个能够从EVs表面和腔内同时检测和分析多种生物标志物的技术。以肺癌为例,该研究证明了HNCIB系统能够同时检测LUAD患者和健康供体EVs的PD-L1蛋白和mRNA/miRNA表达,可见HNCIB系统能够可靠地评估来自临床样本EVs中的miRNA、mRNA和蛋白表达水平。
该技术有望成为能够同时检测疾病特异性EVs表面蛋白和内部分子的新平台,有助于提高检测的准确性,提供更全面的EVs表型和疾病状态信息,进一步提高疾病诊断、治疗动态监测及预后的敏感性、特异性和准确性。
参考文献:
Zhou J, Wu Z, Hu J, et al. High-throughput single-EV liquid biopsy: Rapid, simultaneous, and multiplexed detection of nucleic acids, proteins, and their combinations. Sci Adv. 2020;6(47):eabc1204.

咨询
我们尊重知识产权,如您认为本平台所载文章、图片、视频等内容侵犯您的合法权益,请您及时联系我们,我们将依据相关法律法规、平台规则予以处理。
关键字
- 258
- 点赞
- 复制链接
- 举报
