加州大学钟声与City of Hop陈真团队合作揭示:抑制RNA-染色质互作或可干预糖尿病患者的血管恶化
许多病理条件,例如高血糖和慢性炎症相关的糖尿病,都会导致内皮细胞(EC)功能障碍。功能障碍会使EC发生转录变化,损害细胞稳态功能,同时诱导促炎和促纤维化反应。已有研究显示,超级增强子(SE)在EC炎症转录中具有重要性。此前,City of Hope陈真团队的研究表明,增强子来源的lncRNA可以通过染色体间RNA-染色质相互作用促进内皮型一氧化氮合酶的转录。鉴于许多增强子被转录为染色质相关RNA,那么这种RNA在EC功能障碍的转录调控中起到怎样的作用?RNA-染色质互作又如何影响个体健康和疾病,如糖尿病?
文章发表在Nature Communications上
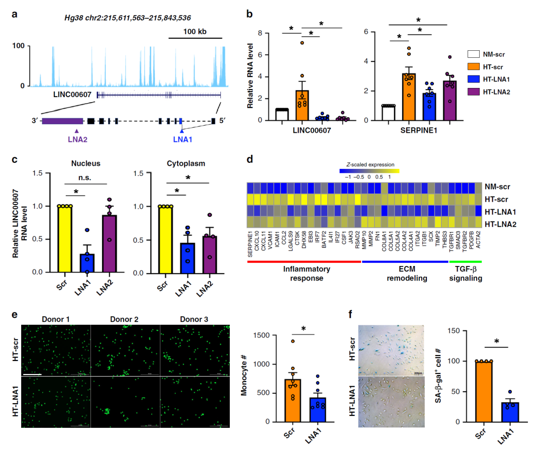
为了解上述问题,钟声团队联合City of Hope贝克曼研究所陈真团队分析了糖尿病相关的EC功能障碍中,RNA-染色体互作是如何变化的,以及这些变化在多大程度上会影响细胞表型和功能。研究团队利用单细胞RNA测序、三维基因组测序(Hi-C),RNA-DNA相互作用测序(iMARGI)技术,发现功能失调的EC中显示出大量的染色体间RNA-染色质互作,尤其是来自不同染色体的SE中。并在功能失调的EC中鉴定出一种新的相互作用,涉及2号染色体上与LINC00607重叠的SE和7号染色体上与SERPINE1 / PAI-1重叠的SE 。研究发现,抑制LINC00607会干扰RNA-染色质互作,抑制SERPINE1和其他导致内皮功能障碍的基因表达,并抑制单核细胞粘附和EC衰老。当地时间10月15日,该研究成果发表在Nature Communications上。
钟声教授表示:“通过分析健康人和糖尿病患者在血管内皮恶化过程中的基因、转录组等分子生物机理变化,我们发现了一类新的血管恶化分子机制。这种新机制是通过改变染色体上结合的RNA来形成看似不可避的血管内皮细胞恶化。该研究找到了干预糖尿病引起的血管恶化的全新途径。”
首先,研究团队利用高血糖和TNFα(H + T)诱导EC功能障碍,建立了一个EC功能障碍体外模型,从而模拟糖尿病中的常见应激反应。模型构建成功后,研究人员利用单细胞RNA测序、Hi-C、iMARGI技术分别表征了H + T诱导的基因表达变化、DNA互作以及RNA-染色质互作。
图1.实验流程设计及单细胞RNA测序分析。
分析发现,在H + T处理下,功能障碍EC显示出大量的染色体间RNA-染色质互作,尤其是来自不同染色体的SE中,并随着治疗延长而增加。这些SE与促进EC功能障碍多方面的关键调控基因重叠,包括炎症、细胞外基质重塑。
单细胞转录组数据显示,功能障碍EC发生了明显的转录变化,且这种变化具有异质性。(图1)研究团队鉴定出数百个差异表达基因,其中始终稳定上调的有181个,始终稳定下调的有173个。差异表达基因的后续通路富集分析表明,引起EC功能障碍的关键途径大量富集,诱导了许多基因以促进炎症反应。除蛋白质编码基因外,该研究还检测到几种lncRNA作为差异表达基因,包括上调的LINC00607、LINC01013和LINC02154,以及下调的LINC01235。
结合已有研究数据,研究团队认为,染色体间的RNA-染色质互作会激活目标基因组区域中的关键基因,从而导致EC功能障碍。为了验证这一论点,研究团队通过抑制从SE转录的ncRNA,干扰了两个SE之间的RNA–染色质互作,发现只有LINC00607被报道为H+T诱导的lncRNA。
图2.抑制LINC00607减弱了SERPINE1表达和EC功能障碍。
为了解RNA-染色质互作与EC能障碍相关基因表达之间的因果关系,研究团队抑制了LINC00607 RNA。结果显示,抑制LINC00607会干扰RNA-染色质互作,减弱SERPINE1的表达,并抑制单核细胞粘附和EC衰老。(图2)表明LINC00607 RNA在功能异常的EC中可促进SERPINE1转录。值得关注的是,研究团队分析H+T处理的EC和糖尿病患者EC的单细胞RNA测序数据发现,与健康对照EC相比,功能障碍EC中LINC00607和SERPINE1在同一个单细胞中的共表达频率更高。(图3)
图3. 功能障碍EC中单细胞LINC00607–SERPINE1共表达增加。
此外,研究团队还利用Hi-C分析了H+T是否会诱导三维基因组结构的任何变化。数据表明,H+T不会显著干扰三维基因组的主要特征。在三维基因组结构中未发现全基因组范围的变化,这与观察到在同一时间过程中单细胞转录组仍为单个簇的结果一致。
图4. Hi-C(a)和iMARGI(b)数据中染色体内(黄色)和染色体间read对(蓝色)的比例。
图5. iMARGI read对映射到RNA末端或DNA末端的比例。
同时,研究发现,利用iMARGI鉴定的染色质相关RNA富含增强子RNA,甚至还富含SE的转录物。超过17%的iMARGI reads能比对到SE的RNA或DNA末端,其中比对到RNA末端的比DNA末端高1.7倍。与基因组平均值相比,比对到SE的iMARGI reads数更多。表明在RNA-染色质互作中,SE组成了一个子网络,并且两个SE之间的RNA–染色质互作是相互的。
EC功能障碍是一种与多种疾病密切相关的生物学过程。该最新研究发现RNA-染色质互作有助于EC功能障碍过程中的转录调控,揭示了增强子衍生的RNA–染色质互作在全基因组中的普遍性,并提供了支持其在EC生物学中功能重要性的证据。研究团队认为,或可通过抑制RNA-染色质互作来干预糖尿病患者的血管恶化,从而开发新的相关治疗方法。
参考资料:
Stress-induced RNA–chromatin interactions promote endothelial dysfunction. Nature Communications, 2020. DOI: https://doi.org/10.1038/s41467-020-18957-w

咨询
我们尊重知识产权,如您认为本平台所载文章、图片、视频等内容侵犯您的合法权益,请您及时联系我们,我们将依据相关法律法规、平台规则予以处理。
关键字
- 187
- 点赞
- 复制链接
- 举报
